|
XB-PERS-3284
Publications By Domenico Maiorano
???pagination.result.count??????pagination.result.page??? 1
|
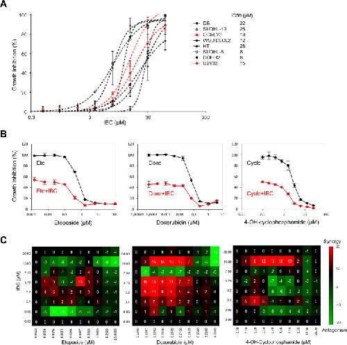
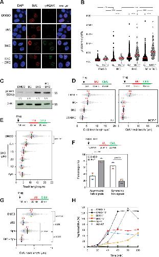
Synergistic effect of inhibiting CHK2 and DNA replication on cancer cell growth., Coquel F, Ho SZ, Tsai KC, Yang CY, Aze A, Devin J, Chang TH, Kong-Hap M, Bioteau A, Moreaux J, Maiorano D, Pourquier P, Yang WC, Lin YL, Pasero P., Elife. January 31, 2025; 13 |
|
Studying Translesion DNA Synthesis Using Xenopus In Vitro Systems., Aze A, Hutchins JRA, Maiorano D., Methods Mol Biol. January 1, 2024; 2740 21-36. |
|
Translesion DNA synthesis-driven mutagenesis in very early embryogenesis of fast cleaving embryos., Lo Furno E, Busseau I, Aze A, Lorenzi C, Saghira C, Danzi MC, Zuchner S, Maiorano D., Nucleic Acids Res. January 25, 2022; 50 (2): 885-898. |
|
Studying the DNA damage response in embryonic systems., Lo Furno E, Recolin B, van der Laan S, Aze A, Maiorano D., Methods Enzymol. January 1, 2021; 661 95-120. |
|
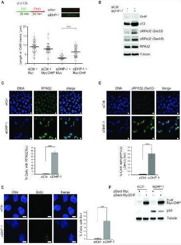
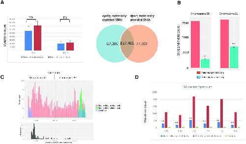
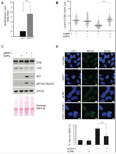
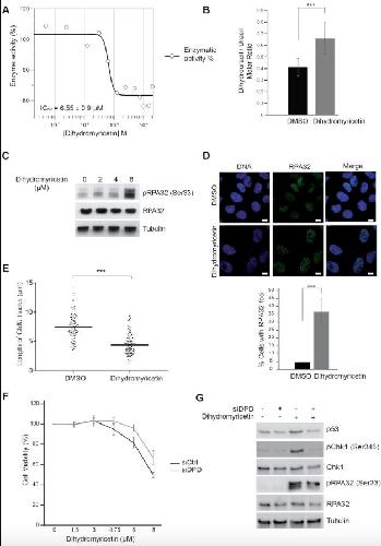
Dihydropyrimidinase protects from DNA replication stress caused by cytotoxic metabolites., Basbous J, Aze A, Chaloin L, Lebdy R, Hodroj D, Ribeyre C, Larroque M, Shepard C, Kim B, Pruvost A, Moreaux J, Maiorano D, Mechali M, Constantinou A., Nucleic Acids Res. February 28, 2020; 48 (4): 1886-1904. |
|
Preserving Genome Integrity During the Early Embryonic DNA Replication Cycles., Kermi C, Aze A, Maiorano D., Genes (Basel). May 24, 2019; 10 (5): |
|
An ATR-dependent function for the Ddx19 RNA helicase in nuclear R-loop metabolism., Hodroj D, Recolin B, Serhal K, Martinez S, Tsanov N, Abou Merhi R, Maiorano D., EMBO J. May 2, 2017; 36 (9): 1182-1198. |
|
Regulation of DNA Replication in Early Embryonic Cleavages., Kermi C, Lo Furno E, Maiorano D., Genes (Basel). January 19, 2017; 8 (1): |
|
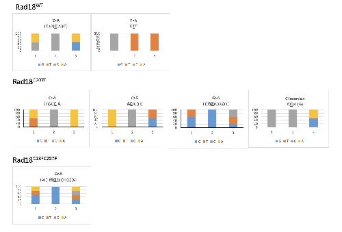
RAD18 Is a Maternal Limiting Factor Silencing the UV-Dependent DNA Damage Checkpoint in Xenopus Embryos., Kermi C, Prieto S, van der Laan S, Tsanov N, Recolin B, Uro-Coste E, Delisle MB, Maiorano D., Dev Cell. August 10, 2015; 34 (3): 364-72. |
|
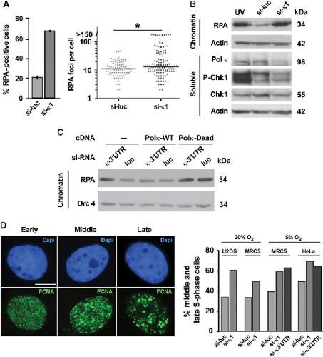
DNA polymerase κ-dependent DNA synthesis at stalled replication forks is important for CHK1 activation., Bétous R, Pillaire MJ, Pierini L, van der Laan S, Recolin B, Ohl-Séguy E, Guo C, Niimi N, Grúz P, Nohmi T, Friedberg E, Cazaux C, Maiorano D, Hoffmann JS., EMBO J. July 31, 2013; 32 (15): 2172-85. |
|
Implication of RPA32 phosphorylation in S-phase checkpoint signalling at replication forks stalled with aphidicolin in Xenopus egg extracts., Recolin B, Maiorano D., Biochem Biophys Res Commun. November 2, 2012; 427 (4): 785-9. |
|
Role of replication protein A as sensor in activation of the S-phase checkpoint in Xenopus egg extracts., Recolin B, Van der Laan S, Maiorano D., Nucleic Acids Res. April 1, 2012; 40 (8): 3431-42. |
|
XRCC1 interacts with the p58 subunit of DNA Pol alpha-primase and may coordinate DNA repair and replication during S phase., Lévy N, Oehlmann M, Delalande F, Nasheuer HP, Van Dorsselaer A, Schreiber V, de Murcia G, Ménissier-de Murcia J, Maiorano D, Bresson A., Nucleic Acids Res. June 1, 2009; 37 (10): 3177-88. |
|
Geminin is cleaved by caspase-3 during apoptosis in Xenopus egg extracts., Auziol C, Méchali M, Maiorano D., Biochem Biophys Res Commun. September 21, 2007; 361 (2): 276-80. |
|
A Cdt1-geminin complex licenses chromatin for DNA replication and prevents rereplication during S phase in Xenopus., Lutzmann M, Maiorano D, Méchali M., EMBO J. December 13, 2006; 25 (24): 5764-74. |
|
Identification of full genes and proteins of MCM9, a novel, vertebrate-specific member of the MCM2-8 protein family., Lutzmann M, Maiorano D, Méchali M., Gene. December 5, 2005; 362 51-6. |
|
MCM8 is an MCM2-7-related protein that functions as a DNA helicase during replication elongation and not initiation., Maiorano D, Cuvier O, Danis E, Méchali M., Cell. February 11, 2005; 120 (3): 315-28. |
|
Recombinant Cdt1 induces rereplication of G2 nuclei in Xenopus egg extracts., Maiorano D, Krasinska L, Lutzmann M, Mechali M., Curr Biol. January 26, 2005; 15 (2): 146-53. |
|
A hypophosphorylated form of RPA34 is a specific component of pre-replication centers., Françon P, Lemaître JM, Dreyer C, Maiorano D, Cuvier O, Méchali M., J Cell Sci. October 1, 2004; 117 (Pt 21): 4909-20. |
|
Specification of a DNA replication origin by a transcription complex., Danis E, Brodolin K, Menut S, Maiorano D, Girard-Reydet C, Méchali M., Nat Cell Biol. August 1, 2004; 6 (8): 721-30. |
|
Cell cycle regulation of the licensing activity of Cdt1 in Xenopus laevis., Maiorano D, Rul W, Méchali M., Exp Cell Res. April 15, 2004; 295 (1): 138-49. |
|
Repression of origin assembly in metaphase depends on inhibition of RLF-B/Cdt1 by geminin., Tada S, Li A, Maiorano D, Méchali M, Blow JJ., Nat Cell Biol. February 1, 2001; 3 (2): 107-13. |
|
XCDT1 is required for the assembly of pre-replicative complexes in Xenopus laevis., Maiorano D, Moreau J, Méchali M., Nature. April 6, 2000; 404 (6778): 622-5. |
|
Stepwise regulated chromatin assembly of MCM2-7 proteins., Maiorano D, Lemaître JM, Méchali M., J Biol Chem. March 24, 2000; 275 (12): 8426-31. |
|
Evidence for different MCM subcomplexes with differential binding to chromatin in Xenopus., Coué M, Amariglio F, Maiorano D, Bocquet S, Méchali M., Exp Cell Res. December 15, 1998; 245 (2): 282-9. |
|
The role of MCM proteins in the cell cycle control of genome duplication., Kearsey SE, Maiorano D, Holmes EC, Todorov IT., Bioessays. March 1, 1996; 18 (3): 183-90. |
???pagination.result.page??? 1
