Click here to close Hello! We notice that you are using Internet Explorer, which is not supported by Xenbase and may cause the site to display incorrectly. We suggest using a current version of Chrome, FireFox, or Safari.

Profile Publications (9)
XB-PERS-3272

Publications By Kouichi Hasegawa

???pagination.result.count???

???pagination.result.page??? 1


Sulfate transporters involved in sulfate secretion in the kidney are localized in the renal proximal tubule II of the elephant fish (Callorhinchus milii)., Hasegawa K, Kato A, Watanabe T, Takagi W, Romero MF, Bell JD, Toop T, Donald JA, Hyodo S., Am J Physiol Regul Integr Comp Physiol. July 1, 2016; 311 (1): R66-78.


Chromosomal gain promotes formation of a steep RanGTP gradient that drives mitosis in aneuploid cells., Hasegawa K, Ryu SJ, Kaláb P., J Cell Biol. January 21, 2013; 200 (2): 151-61.   


Importazole, a small molecule inhibitor of the transport receptor importin-β., Soderholm JF, Bird SL, Kalab P, Sampathkumar Y, Hasegawa K, Uehara-Bingen M, Weis K, Heald R., ACS Chem Biol. July 15, 2011; 6 (7): 700-8.


Runx1 is involved in primitive erythropoiesis in the mouse., Yokomizo T, Hasegawa K, Ishitobi H, Osato M, Ema M, Ito Y, Yamamoto M, Takahashi S., Blood. April 15, 2008; 111 (8): 4075-80.


X-Serrate-1 is involved in primary neurogenesis in Xenopus laevis in a complementary manner with X-Delta-1., Kiyota T, Jono H, Kuriyama S, Hasegawa K, Miyatani S, Kinoshita T., Dev Genes Evol. September 1, 2001; 211 (8-9): 367-76.


A novel POZ/zinc finger protein, champignon, interferes with gastrulation movements in Xenopus., Goto T, Hasegawa K, Kinoshita T, Kubota HY., Dev Dyn. May 1, 2001; 221 (1): 14-25.   


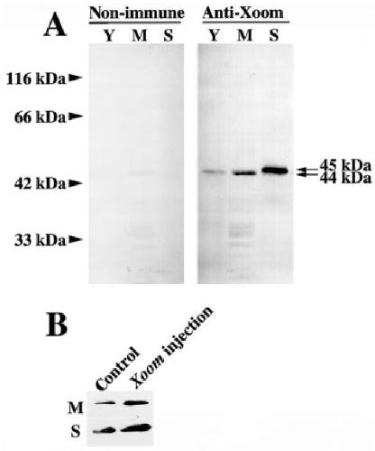
Xoom is maternally stored and functions as a transmembrane protein for gastrulation movement in Xenopus embryos., Hasegawa K, Sakurai N, Kinoshita T., Dev Growth Differ. February 1, 2001; 43 (1): 25-31.   


Xoom is required for epibolic movement of animal ectodermal cells in Xenopus laevis gastrulation., Hasegawa K, Kinoshita T., Dev Growth Differ. August 1, 2000; 42 (4): 337-46.   


Xoom: a novel oocyte membrane protein maternally expressed and involved in the gastrulation movement of Xenopus embryos., Hasegawa K, Shiraishi T, Kinoshita T., Int J Dev Biol. September 1, 1999; 43 (6): 479-85.   

???pagination.result.page??? 1