Click here to close Hello! We notice that you are using Internet Explorer, which is not supported by Xenbase and may cause the site to display incorrectly. We suggest using a current version of Chrome, FireFox, or Safari.

Profile Publications (19)
XB-PERS-3265

Publications By Lu Han

???pagination.result.count???

???pagination.result.page??? 1


Prolonged visual experience accelerates developmental synaptic downscaling via epigenetic regulation and Rab5c mediated AMPA receptor trafficking., Zheng L, Duan X, Huang W, Luo Y, Wu Y, Lin Q, Wu X, Han L, Shen W., Commun Biol. January 9, 2026; 9 (1): 230.   


ZP2 cleavage blocks polyspermy by modulating the architecture of the egg coat., Nishio S, Emori C, Wiseman B, Fahrenkamp D, Dioguardi E, Zamora-Caballero S, Bokhove M, Han L, Stsiapanava A, Algarra B, Lu Y, Kodani M, Bainbridge RE, Komondor KM, Carlson AE, Landreh M, de Sanctis D, Yasumasu S, Ikawa M, Jovine L., Cell. March 14, 2024; 187 (6): 1440-1459.e24.   


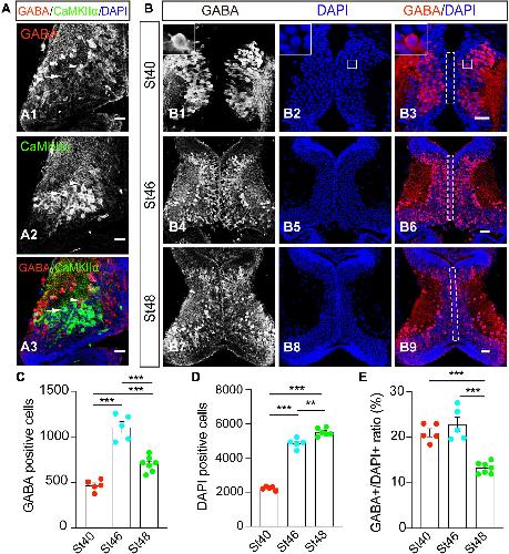
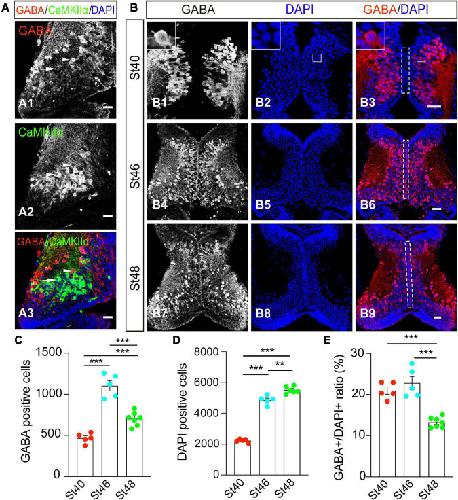
Epigenetic regulation of GABAergic differentiation in the developing brain., Gao J, Luo Y, Lu Y, Wu X, Chen P, Zhang X, Han L, Qiu M, Shen W., Front Cell Neurosci. January 1, 2022; 16 988732.   


Endosome-Mediated Epithelial Remodeling Downstream of Hedgehog-Gli Is Required for Tracheoesophageal Separation., Nasr T, Mancini P, Rankin SA, Edwards NA, Agricola ZN, Kenny AP, Kinney JL, Daniels K, Vardanyan J, Han L, Trisno SL, Cha SW, Wells JM, Kofron MJ, Zorn AM., Dev Cell. December 16, 2019; 51 (6): 665-674.e6.   


Timing is everything: Reiterative Wnt, BMP and RA signaling regulate developmental competence during endoderm organogenesis., Rankin SA, McCracken KW, Luedeke DM, Han L, Wells JM, Shannon JM, Zorn AM., Dev Biol. February 1, 2018; 434 (1): 121-132.   


A Retinoic Acid-Hedgehog Cascade Coordinates Mesoderm-Inducing Signals and Endoderm Competence during Lung Specification., Rankin SA, Han L, McCracken KW, Kenny AP, Anglin CT, Grigg EA, Crawford CM, Wells JM, Shannon JM, Zorn AM., Cell Rep. June 28, 2016; 16 (1): 66-78.   


Redundant function of DNA ligase 1 and 3 in alternative end-joining during immunoglobulin class switch recombination., Masani S, Han L, Meek K, Yu K., Proc Natl Acad Sci U S A. February 2, 2016; 113 (5): 1261-6.


A Molecular atlas of Xenopus respiratory system development., Rankin SA, Thi Tran H, Wlizla M, Mancini P, Shifley ET, Bloor SD, Han L, Vleminckx K, Wert SE, Zorn AM., Dev Dyn. January 1, 2015; 244 (1): 69-85.   


The prokaryote ligand-gated ion channel ELIC captured in a pore blocker-bound conformation by the Alzheimer's disease drug memantine., Ulens C, Spurny R, Thompson AJ, Alqazzaz M, Debaveye S, Han L, Price K, Villalgordo JM, Tresadern G, Lynch JW, Lummis SC., Structure. October 7, 2014; 22 (10): 1399-407.


DNA ligase I is not essential for mammalian cell viability., Han L, Masani S, Hsieh CL, Yu K., Cell Rep. April 24, 2014; 7 (2): 316-320.   


Phosphorylation of α3 glycine receptors induces a conformational change in the glycine-binding site., Han L, Talwar S, Wang Q, Shan Q, Lynch JW., ACS Chem Neurosci. October 16, 2013; 4 (10): 1361-70.


Neurotoxic unc-8 mutants encode constitutively active DEG/ENaC channels that are blocked by divalent cations., Wang Y, Matthewman C, Han L, Miller T, Miller DM, Bianchi L., J Gen Physiol. August 1, 2013; 142 (2): 157-69.   


The relative orientation of the TM3 and TM4 domains varies between α1 and α3 glycine receptors., Han L, Talwar S, Lynch JW., ACS Chem Neurosci. February 20, 2013; 4 (2): 248-54.


Distinct properties of glycine receptor β+/α- interface: unambiguously characterizing heteromeric interface reconstituted in homomeric protein., Shan Q, Han L, Lynch JW., J Biol Chem. June 15, 2012; 287 (25): 21244-52.


Function of hyperekplexia-causing α1R271Q/L glycine receptors is restored by shifting the affected residue out of the allosteric signalling pathway., Shan Q, Han L, Lynch JW., Br J Pharmacol. April 1, 2012; 165 (7): 2113-23.


Regulation of chemotropic guidance of nerve growth cones by microRNA., Han L, Wen Z, Lynn RC, Baudet ML, Holt CE, Sasaki Y, Bassell GJ, Zheng JQ., Mol Brain. November 3, 2011; 4 40.   


β Subunit M2-M3 loop conformational changes are uncoupled from α1 β glycine receptor channel gating: implications for human hereditary hyperekplexia., Shan Q, Han L, Lynch JW., PLoS One. January 1, 2011; 6 (11): e28105.   


Regulation of acetylcholine receptor clustering by ADF/cofilin-directed vesicular trafficking., Lee CW, Han J, Bamburg JR, Han L, Lynn R, Zheng JQ., Nat Neurosci. July 1, 2009; 12 (7): 848-56.   


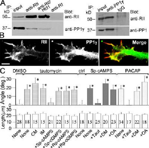
Spatial targeting of type II protein kinase A to filopodia mediates the regulation of growth cone guidance by cAMP., Han J, Han L, Tiwari P, Wen Z, Zheng JQ., J Cell Biol. January 1, 2007; 176 (1): 101-11.   

???pagination.result.page??? 1