|
XB-PERS-3217
Publications By Takashi Kato
???pagination.result.count??????pagination.result.page??? 1
|
Canonical and Non-Canonical Functions of Erythropoietin and Its Receptor in Mature Nucleated Erythrocytes of Western Clawed Frog, Xenopus tropicalis., Omata K, Kashima M, Ohkido-Yamamoto M, Murai N, Ishikawa K, Hirata H, Kato T., Zoolog Sci. August 1, 2024; 41 (4): 329-341. |
|
Identification and characterization of myeloid cells localized in the tadpole liver cortex in Xenopus laevis., Maéno M, Tanabe M, Ogawa A, Kobayashi H, Izutsu Y, Kato T., Dev Comp Immunol. July 1, 2024; 156 105178. |
|
Isolation and evaluation of erythroid progenitors in the livers of larval, froglet, and adult Xenopus tropicalis., Omata K, Nomura I, Hirata A, Yonezuka Y, Muto H, Kuriki R, Jimbo K, Ogasa K, Kato T., Biol Open. August 15, 2023; 12 (8): |
|
Detection of hypoxia in the pulmonary tissues of Xenopus laevis over repeated dives., Fujiyama S, Okui T, Kato T., Dev Growth Differ. February 1, 2023; 65 (2): 94-99. |
|
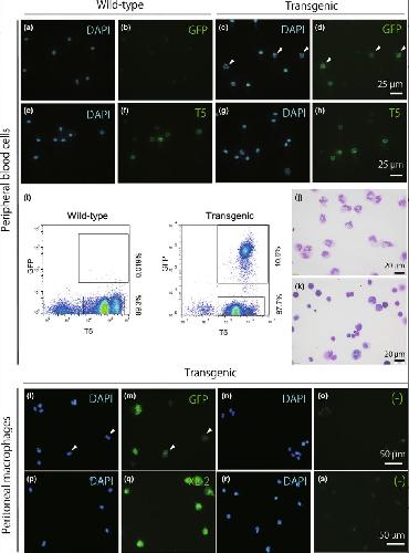
A myeloperoxidase enhancer drives myeloid cell-specific labeling in a transgenic frog line., Yamada-Kondo S, Ogawa A, Fukunaga M, Izutsu Y, Kato T, Maéno M., Dev Growth Differ. September 1, 2022; 64 (7): 362-367. |
|
PACT/PRKRA and p53 regulate transcriptional activity of DMRT1., Fujitani K, Otomo A, Nagayama Y, Tachibana T, Kato R, Kawashima Y, Kodera Y, Kato T, Takada S, Tamura K, Takamatsu N, Ito M., Genet Mol Biol. March 30, 2020; 43 (2): e20190017. |
|
Relationship between the Induced Iron Overload Model and Hepatic Erythropoiesis in Xenopus laevis., Sato K, Taniai M, Kato K, Kato T., Zoolog Sci. February 1, 2020; 37 (1): 61-69. |
|
[Exploring the mysteries of megakaryocytopoiesis and thrombopoiesis through comparative hematology]., Kato T., Rinsho Ketsueki. January 1, 2019; 60 (9): 1063-1069. |
|
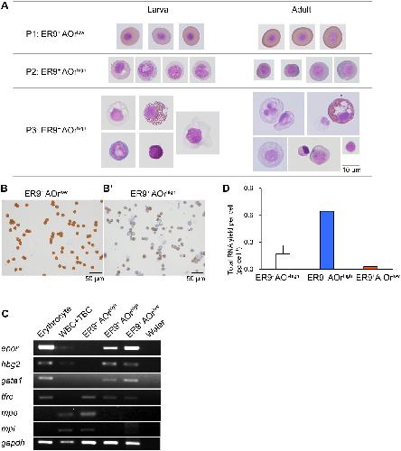
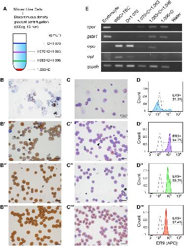
Flow cytometric analysis of Xenopus laevis and X. tropicalis blood cells using acridine orange., Sato K, Uehara A, Kinoshita S, Nomura I, Yagi M, Tanizaki Y, Matsuda-Shoji Y, Matsubayashi A, Endo N, Nagai Y, Kato T., Sci Rep. November 2, 2018; 8 (1): 16245. |
|
Multiple origins of embryonic and tadpole myeloid cells in Xenopus laevis., Imai Y, Ishida K, Nemoto M, Nakata K, Kato T, Maéno M., Cell Tissue Res. August 1, 2017; 369 (2): 341-352. |
|
Development of Erythroid Progenitors under Erythropoietin Stimulation in Xenopus laevis Larval Liver., Okui T, Hosozawa S, Kohama S, Fujiyama S, Maekawa S, Muto H, Kato T., Zoolog Sci. December 1, 2016; 33 (6): 575-582. |
|
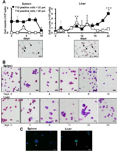
Thrombopoietin induces production of nucleated thrombocytes from liver cells in Xenopus laevis., Tanizaki Y, Ichisugi M, Obuchi-Shimoji M, Ishida-Iwata T, Tahara-Mogi A, Meguro-Ishikawa M, Kato T., Sci Rep. December 21, 2015; 5 18519. |
|
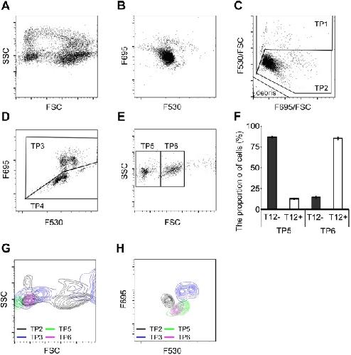
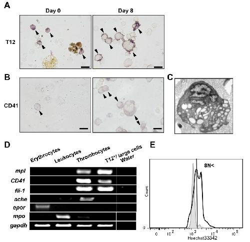
Cellular characterization of thrombocytes in Xenopus laevis with specific monoclonal antibodies., Tanizaki Y, Ishida-Iwata T, Obuchi-Shimoji M, Kato T., Exp Hematol. February 1, 2015; 43 (2): 125-36. |
|
The influence of artificially introduced N-glycosylation sites on the in vitro activity of Xenopus laevis erythropoietin., Nagasawa K, Meguro M, Sato K, Tanizaki Y, Nogawa-Kosaka N, Kato T., PLoS One. January 1, 2015; 10 (4): e0124676. |
|
Significant modulation of the hepatic proteome induced by exposure to low temperature in Xenopus laevis., Nagasawa K, Tanizaki Y, Okui T, Watarai A, Ueda S, Kato T., Biol Open. August 21, 2013; 2 (10): 1057-69. |
|
Quantification and localization of erythropoietin-receptor-expressing cells in the liver of Xenopus laevis., Okui T, Yamamoto Y, Maekawa S, Nagasawa K, Yonezuka Y, Aizawa Y, Kato T., Cell Tissue Res. July 1, 2013; 353 (1): 153-64. |
|
Hepatic confinement of newly produced erythrocytes caused by low-temperature exposure in Xenopus laevis., Maekawa S, Iemura H, Kuramochi Y, Nogawa-Kosaka N, Nishikawa H, Okui T, Aizawa Y, Kato T., J Exp Biol. September 1, 2012; 215 (Pt 17): 3087-95. |
|
Identification of erythroid progenitors induced by erythropoietic activity in Xenopus laevis., Nogawa-Kosaka N, Sugai T, Nagasawa K, Tanizaki Y, Meguro M, Aizawa Y, Maekawa S, Adachi M, Kuroki R, Kato T., J Exp Biol. March 15, 2011; 214 (Pt 6): 921-7. |
|
Structural and biological properties of erythropoietin in Xenopus laevis., Nogawa-Kosaka N, Hirose T, Kosaka N, Aizawa Y, Nagasawa K, Uehara N, Miyazaki H, Komatsu N, Kato T., Exp Hematol. May 1, 2010; 38 (5): 363-72. |
|
Molecular cloning and expression of dead end homologue in chicken primordial germ cells., Aramaki S, Sato F, Kato T, Soh T, Kato Y, Hattori MA., Cell Tissue Res. October 1, 2007; 330 (1): 45-52. |
|
Promoter activity and chromosomal location of the Rana rugosa P450 aromatase (CYP19) gene., Oshima Y, Kato T, Wang D, Murakami T, Matsuda Y, Nagahama Y, Nakamura M., Zoolog Sci. January 1, 2006; 23 (1): 79-85. |
|
Expression of erythropoietin receptor-like molecule in Xenopus laevis and erythrocytopenia upon administration of its recombinant soluble form., Aizawa Y, Nogawa N, Kosaka N, Maeda Y, Watanabe T, Miyazaki H, Kato T., J Biochem. August 1, 2005; 138 (2): 167-75. |
|
Role of the thrombopoietin (TPO)/Mpl system: c-Mpl-like molecule/TPO signaling enhances early hematopoiesis in Xenopus laevis., Kakeda M, Kyuno J, Kato T, Nishikawa M, Asashima M., Dev Growth Differ. February 1, 2002; 44 (1): 63-75. |
|
Complementary DNA sequence of chicken thyroid-stimulating hormone (TSH) beta subunit., Kato Y, Kato T, Tomizawa K, Kamiyoshi M, Iwasawa A., Endocr J. August 1, 1998; 45 (4): 591-4. |
???pagination.result.page??? 1
