Click here to close Hello! We notice that you are using Internet Explorer, which is not supported by Xenbase and may cause the site to display incorrectly. We suggest using a current version of Chrome, FireFox, or Safari.

Profile Publications (18)
XB-PERS-3213

Publications By Kelly Ai-Sun Tseng

???pagination.result.count???

???pagination.result.page??? 1


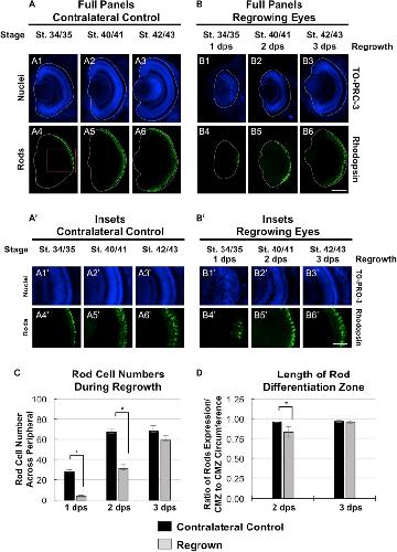
Notch Is Required for Neural Progenitor Proliferation During Embryonic Eye Regrowth., Guerin DJ, Gutierrez B, Zhang B, Tseng KA., Int J Mol Sci. March 14, 2025; 26 (6):   


Construction and Application of a Static Magnetic Field Exposure Apparatus for Biological Research in Aqueous Model Systems and Cell Culture., Vučković J, Gurhan H, Gutierrez B, Guerra J, Kinsey LJ, Nava I, Fitzpatrick A, Barnes FS, Tseng KA, Beane WS., Bio Protoc. October 5, 2024; 14 (19): e5077.   


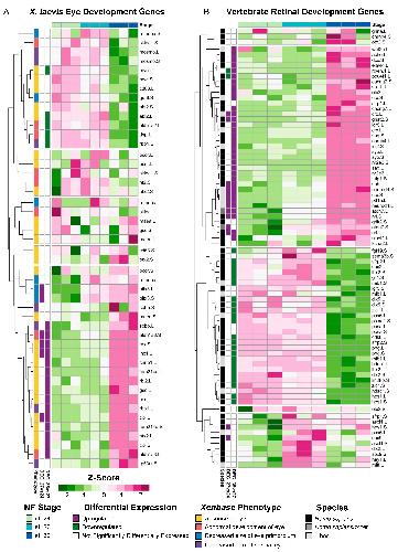
Temporal Transcriptomic Profiling of the Developing Xenopus laevis Eye., Hack SJ, Petereit J, Tseng KA., Cells. August 21, 2024; 13 (16):   


V-ATPase Regulates Retinal Progenitor Cell Proliferation During Eye Regrowth in Xenopus., Kha CX, Nava I, Tseng KA., J Ocul Pharmacol Ther. October 1, 2023; 39 (8): 499-508.   


Studying In Vivo Retinal Progenitor Cell Proliferation in Xenopus laevis., Kha CX, Guerin DJ, Tseng KA., Methods Mol Biol. January 1, 2020; 2092 19-33.


Using the Xenopus Developmental Eye Regrowth System to Distinguish the Role of Developmental Versus Regenerative Mechanisms., Kha CX, Guerin DJ, Tseng KA., Front Physiol. January 1, 2019; 10 502.   


Developmental dependence for functional eye regrowth in Xenopus laevis., Kha CX, Tseng KA., Neural Regen Res. October 1, 2018; 13 (10): 1735-1737.   


A model for investigating developmental eye repair in Xenopus laevis., Kha CX, Son PH, Lauper J, Tseng KA., Exp Eye Res. April 1, 2018; 169 38-47.   


Methylisothiazolinone toxicity and inhibition of wound healing and regeneration in planaria., Van Huizen AV, Tseng AS, Beane WS., Aquat Toxicol. October 1, 2017; 191 226-235.


Seeing the future: using Xenopus to understand eye regeneration., Tseng AS., Genesis. January 1, 2017; 55 (1-2):   


Effects of the biocide methylisothiazolinone on Xenopus laevis wound healing and tail regeneration., Delos Santos N, Azmat S, Cuenca Y, Drenth J, Lauper J, Tseng AS., Aquat Toxicol. December 1, 2016; 181 37-45.


Light-activation of the Archaerhodopsin H(+)-pump reverses age-dependent loss of vertebrate regeneration: sparking system-level controls in vivo., Adams DS, Tseng AS, Levin M., Biol Open. March 15, 2013; 2 (3): 306-13.   


Transducing bioelectric signals into epigenetic pathways during tadpole tail regeneration., Tseng AS, Levin M., Anat Rec (Hoboken). October 1, 2012; 295 (10): 1541-51.


Inhibition of planar cell polarity extends neural growth during regeneration, homeostasis, and development., Beane WS, Tseng AS, Morokuma J, Lemire JM, Levin M., Stem Cells Dev. August 10, 2012; 21 (12): 2085-94.


HDAC activity is required during Xenopus tail regeneration., Tseng AS, Carneiro K, Lemire JM, Levin M., PLoS One. January 1, 2011; 6 (10): e26382.   


Induction of vertebrate regeneration by a transient sodium current., Tseng AS, Beane WS, Lemire JM, Masi A, Levin M., J Neurosci. September 29, 2010; 30 (39): 13192-200.   


Tail regeneration in Xenopus laevis as a model for understanding tissue repair., Tseng AS, Levin M., J Dent Res. September 1, 2008; 87 (9): 806-16.


Apoptosis is required during early stages of tail regeneration in Xenopus laevis., Tseng AS, Adams DS, Qiu D, Koustubhan P, Levin M., Dev Biol. January 1, 2007; 301 (1): 62-9.   

???pagination.result.page??? 1