Click here to close Hello! We notice that you are using Internet Explorer, which is not supported by Xenbase and may cause the site to display incorrectly. We suggest using a current version of Chrome, FireFox, or Safari.

Profile Publications (46)
XB-PERS-3144

Publications By Han-Hsuan Liu

???pagination.result.count???

???pagination.result.page??? 1


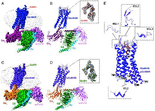
Cryo-EM structures of GnRHR: Foundations for next-generation therapeutics., Shen S, He X, Liu H, Hu W, Xu HE, Duan J., Proc Natl Acad Sci U S A. June 24, 2025; 122 (25): e2500112122.   


Melanin deposition and key molecular features in Xenopus tropicalis oocytes., Yi H, Liang W, Yang S, Liu H, Deng J, Han S, Feng X, Cheng W, Chen Y, Hang J, Lu H, Ran R., BMC Biol. February 27, 2025; 23 (1): 62.   


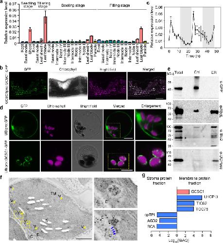
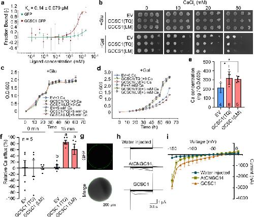
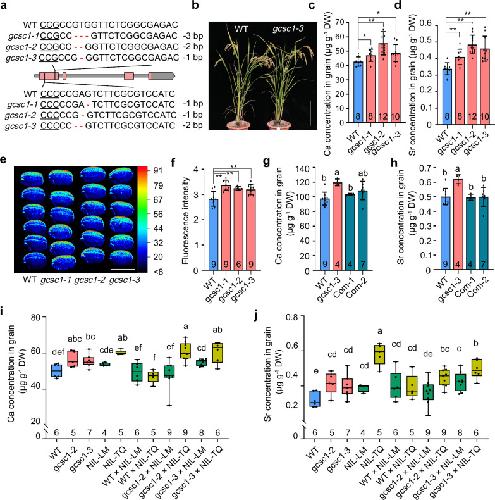
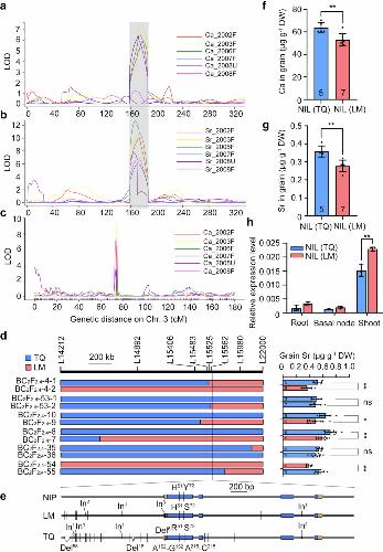
A chloroplast localized heavy metal-associated domain containing protein regulates grain calcium accumulation in rice., Liu H, Lu C, Liu XQ, Zhuo CJ, Luo RJ, Huang QT, Tang Z, Zhao CQ, Guerinot ML, Salt DE, Zhao FJ, Huang XY., Nat Commun. October 27, 2024; 15 (1): 9265.   


Single-cell sequencing reveals the evolution of immune molecules across multiple vertebrate species., Jiao A, Zhang C, Wang X, Sun L, Liu H, Su Y, Lei L, Li W, Ding R, Ding C, Dou M, Tian P, Sun C, Yang X, Zhang L, Zhang B., J Adv Res. January 4, 2023; 55 73-87.   


Direct identification of A-to-I editing sites with nanopore native RNA sequencing., Nguyen TA, Heng JWJ, Kaewsapsak P, Kok EPL, Stanojević D, Liu H, Cardilla A, Praditya A, Yi Z, Lin M, Aw JGA, Ho YY, Peh KLE, Wang Y, Zhong Q, Heraud-Farlow J, Xue S, Reversade B, Walkley C, Ho YS, Šikić M, Wan Y, Tan MH., Nat Methods. July 1, 2022; 19 (7): 833-844.


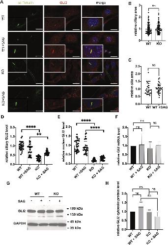
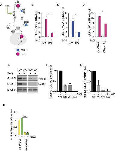
Cilia-localized GID/CTLH ubiquitin ligase complex regulates protein homeostasis of sonic hedgehog signaling components., Hantel F, Liu H, Fechtner L, Neuhaus H, Ding J, Arlt D, Walentek P, Villavicencio-Lorini P, Gerhardt C, Hollemann T, Pfirrmann T., J Cell Sci. May 1, 2022; 135 (9):   


Proteomic screen reveals diverse protein transport between connected neurons in the visual system., Schiapparelli LM, Sharma P, He HY, Li J, Shah SH, McClatchy DB, Ma Y, Liu HH, Goldberg JL, Yates JR, Cline HT., Cell Rep. January 25, 2022; 38 (4): 110287.   


An In Vitro Study on Prestin Analog Gene in the Bullfrog Hearing Organs., Wang Z, Qian M, Wang Q, Liu H, Wu H, Huang Z., Neural Plast. July 2, 2020; 2020 3570732.   


Hybrid-type and two-tetrad antiparallel telomere DNA G-quadruplex structures in living human cells., Bao HL, Liu HS, Xu Y., Nucleic Acids Res. June 4, 2019; 47 (10): 4940-4947.   


The multimodal antidepressant vortioxetine may facilitate pyramidal cell firing by inhibition of 5-HT3 receptor expressing interneurons: An in vitro study in rat hippocampus slices., Dale E, Grunnet M, Pehrson AL, Frederiksen K, Larsen PH, Nielsen J, Stensbøl TB, Ebert B, Yin H, Lu D, Liu H, Jensen TN, Yang CR, Sanchez C., Brain Res. June 15, 2018; 1689 1-11.


Role of the visual experience-dependent nascent proteome in neuronal plasticity., Liu HH, McClatchy DB, Schiapparelli L, Shen W, Yates JR, Cline HT., Elife. February 7, 2018; 7   


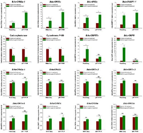
BdorOR88a Modulates the Responsiveness to Methyl Eugenol in Mature Males of Bactrocera dorsalis (Hendel)., Liu H, Chen ZS, Zhang DJ, Lu YY., Front Physiol. January 1, 2018; 9 987.   


The crystal structure of full-length Sizzled from Xenopus laevis yields insights into Wnt-antagonistic function of secreted Frizzled-related proteins., Bu Q, Li Z, Zhang J, Xu F, Liu J, Liu H., J Biol Chem. September 29, 2017; 292 (39): 16055-16069.


Fragile X Mental Retardation Protein Is Required to Maintain Visual Conditioning-Induced Behavioral Plasticity by Limiting Local Protein Synthesis., Liu HH, Cline HT., J Neurosci. July 6, 2016; 36 (27): 7325-39.


Developing antibodies from cholinesterase derived from prokaryotic expression and testing their feasibility for detecting immunogen content in Daphnia magna., Liu HC, Yuan BQ, Li SN., J Zhejiang Univ Sci B. February 1, 2016; 17 (2): 110-26.


The residue I257 at S4-S5 linker in KCNQ1 determines KCNQ1/KCNE1 channel sensitivity to 1-alkanols., Xie C, Liu HW, Pan N, Ding JP, Yao J., Acta Pharmacol Sin. January 1, 2016; 37 (1): 124-33.   


Major diversification of voltage-gated K+ channels occurred in ancestral parahoxozoans., Li X, Liu H, Chu Luo J, Rhodes SA, Trigg LM, van Rossum DB, Anishkin A, Diatta FH, Sassic JK, Simmons DK, Kamel B, Medina M, Martindale MQ, Jegla T., Proc Natl Acad Sci U S A. March 3, 2015; 112 (9): E1010-9.


FMRP regulates neurogenesis in vivo in Xenopus laevis tadpoles., Faulkner RL, Wishard TJ, Thompson CK, Liu HH, Cline HT., eNeuro. January 1, 2015; 2 (1): e0055.   


Acute synthesis of CPEB is required for plasticity of visual avoidance behavior in Xenopus., Shen W, Liu HH, Schiapparelli L, McClatchy D, He HY, Yates JR, Cline HT., Cell Rep. February 27, 2014; 6 (4): 737-47.


Binding of the auxiliary subunit TRIP8b to HCN channels shifts the mode of action of cAMP., Hu L, Santoro B, Saponaro A, Liu H, Moroni A, Siegelbaum S., J Gen Physiol. December 1, 2013; 142 (6): 599-612.   


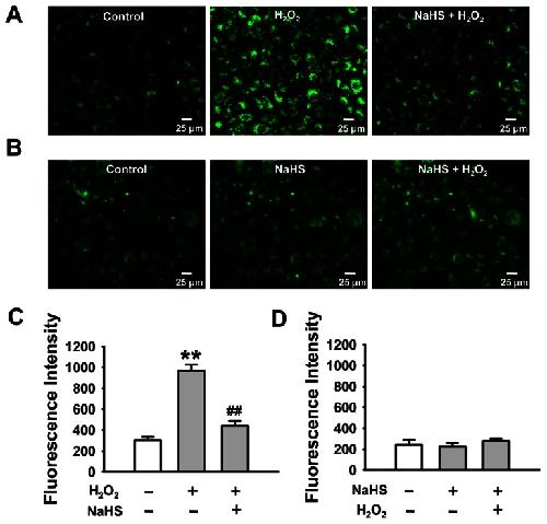
Hydrogen sulfide prevents hydrogen peroxide-induced activation of epithelial sodium channel through a PTEN/PI(3,4,5)P3 dependent pathway., Zhang J, Chen S, Liu H, Zhang B, Zhao Y, Ma K, Zhao D, Wang Q, Ma H, Zhang Z., PLoS One. May 15, 2013; 8 (5): e64304.   


ngs (notochord granular surface) gene encodes a novel type of intermediate filament family protein essential for notochord maintenance in zebrafish., Tong X, Xia Z, Zu Y, Telfer H, Hu J, Yu J, Liu H, Zhang Q, Sodmergen, Lin S, Zhang B., J Biol Chem. January 25, 2013; 288 (4): 2711-20.


Random parameter sampling of a generic three-tier MAPK cascade model reveals major factors affecting its versatile dynamics., Mai Z, Liu H., PLoS One. January 1, 2013; 8 (1): e54441.   


Molecular dynamics and free energy studies on Aurora kinase A and its mutant bound with MLN8054: insight into molecular mechanism of subtype selectivity., Yang Y, Shen Y, Li S, Jin N, Liu H, Yao X., Mol Biosyst. November 1, 2012; 8 (11): 3049-60.


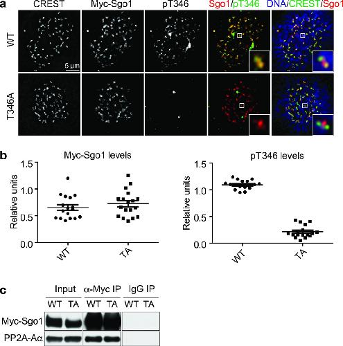
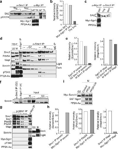
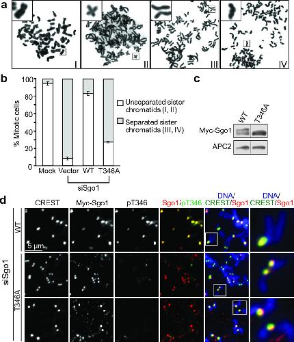
Phosphorylation-enabled binding of SGO1-PP2A to cohesin protects sororin and centromeric cohesion during mitosis., Liu H, Rankin S, Yu H., Nat Cell Biol. January 16, 2012; 15 (1): 40-9.   


Binding of ATP to the CBS domains in the C-terminal region of CLC-1., Tseng PY, Yu WP, Liu HY, Zhang XD, Zou X, Chen TY., J Gen Physiol. April 1, 2011; 137 (4): 357-68.   


[Cloning, subcellular localization and in situ detection of Xenopus laevis beta-synnclein gene]., Liu HY, Cao K, Zhao XY, Yuan Z., Sichuan Da Xue Xue Bao Yi Xue Ban. January 1, 2011; 42 (1): 1-4.


Regulation of pre-mRNA splicing in Xenopus oocytes by targeted 2'-O-methylation., Ge J, Liu H, Yu YT., RNA. May 1, 2010; 16 (5): 1078-85.


An unknown piece of early work of nuclear reprogramming in fish eggs., Deng C, Liu H., Int J Biol Sci. April 21, 2010; 6 (2): 190-1.


Shox2 is essential for the differentiation of cardiac pacemaker cells by repressing Nkx2-5., Espinoza-Lewis RA, Yu L, He F, Liu H, Tang R, Shi J, Sun X, Martin JF, Wang D, Yang J, Chen Y., Dev Biol. March 15, 2009; 327 (2): 376-85.   


Regulation of microtubule assembly and organization in mitosis by the AAA+ ATPase Pontin., Ducat D, Kawaguchi S, Liu H, Yates JR, Zheng Y., Mol Biol Cell. July 1, 2008; 19 (7): 3097-110.


Beta-synuclein protein from Xenopus laevis: overexpression in Escherichia coli of the GST-tagged protein and production of polyclonal antibodies., Yuan Z, Zhao X, Yan F, Zhao J, Liu H, Xiong S, Li J, Chen L, Wei Y., Biochemistry (Mosc). November 1, 2007; 72 (11): 1270-8.


Individual variation and hormonal modulation of a sodium channel beta subunit in the electric organ correlate with variation in a social signal., Liu H, Wu MM, Zakon HH., Dev Neurobiol. September 1, 2007; 67 (10): 1289-304.


Transcriptional profiling of definitive endoderm derived from human embryonic stem cells., Liu H, Dalton S, Xu Y., Comput Syst Bioinformatics Conf. January 1, 2007; 6 79-82.


Wild-type and mutant HCN channels in a tandem biological-electronic cardiac pacemaker., Bucchi A, Plotnikov AN, Shlapakova I, Danilo P, Kryukova Y, Qu J, Lu Z, Liu H, Pan Z, Potapova I, KenKnight B, Girouard S, Cohen IS, Brink PR, Robinson RB, Rosen MR., Circulation. September 5, 2006; 114 (10): 992-9.


The endocrine-disrupting compound, nonylphenol, inhibits neurotrophin-dependent neurite outgrowth., Bevan CL, Porter DM, Schumann CR, Bryleva EY, Hendershot TJ, Liu H, Howard MJ, Henderson LP., Endocrinology. September 1, 2006; 147 (9): 4192-204.


Identification and developmental expression analysis of a novel homeobox gene closely linked to the mouse Twirler mutation., Liu H, Liu W, Maltby KM, Lan Y, Jiang R., Gene Expr Patterns. August 1, 2006; 6 (6): 632-6.


Extracellular domain nicotinic acetylcholine receptors formed by alpha4 and beta2 subunits., Person AM, Bills KL, Liu H, Botting SK, Lindstrom J, Wells GB., J Biol Chem. December 2, 2005; 280 (48): 39990-40002.


Basolateral membrane expression of the Kir 2.3 channel is coordinated by PDZ interaction with Lin-7/CASK complex., Olsen O, Liu H, Wade JB, Merot J, Welling PA., Am J Physiol Cell Physiol. January 1, 2002; 282 (1): C183-95.


The BCL11 gene family: involvement of BCL11A in lymphoid malignancies., Satterwhite E, Sonoki T, Willis TG, Harder L, Nowak R, Arriola EL, Liu H, Price HP, Gesk S, Steinemann D, Schlegelberger B, Oscier DG, Siebert R, Tucker PW, Dyer MJ., Blood. December 1, 2001; 98 (12): 3413-20.


Modulation of NMDA receptor function by ketamine and magnesium. Part II: interactions with volatile anesthetics., Hollmann MW, Liu HT, Hoenemann CW, Liu WH, Durieux ME., Anesth Analg. May 1, 2001; 92 (5): 1182-91.


Modulation of NMDA receptor function by ketamine and magnesium: Part I., Liu HT, Hollmann MW, Liu WH, Hoenemann CW, Durieux ME., Anesth Analg. May 1, 2001; 92 (5): 1173-81.


Evidence of an interaction between Mos and Hsp70: a role of the Mos residue serine 3 in mediating Hsp70 association., Liu H, Vuyyuru VB, Pham CD, Yang Y, Singh B., Oncogene. June 10, 1999; 18 (23): 3461-70.


Evidence of a functional interaction between serine 3 and serine 25 Mos phosphorylation sites. A dominant inhibitory role of serine 25 phosphorylation on Mos protein kinase., Yang Y, Pham CD, Vuyyuru VB, Liu H, Arlinghaus RB, Singh B., J Biol Chem. June 26, 1998; 273 (26): 15946-53.


Direct binding of G-protein betagamma complex to voltage-dependent calcium channels., De Waard M, Liu H, Walker D, Scott VE, Gurnett CA, Campbell KP., Nature. January 30, 1997; 385 (6615): 446-50.


Properties of the alpha 1-beta anchoring site in voltage-dependent Ca2+ channels., De Waard M, Witcher DR, Pragnell M, Liu H, Campbell KP., J Biol Chem. May 19, 1995; 270 (20): 12056-64.

???pagination.result.page??? 1