|
XB-PERS-3112
Publications By Kongju Zhu
???pagination.result.count??????pagination.result.page??? 1
|
Patterning of the Vertebrate Head in Time and Space by BMP Signaling., Zhu K, Spaink HP, Durston AJ., J Dev Biol. July 3, 2023; 11 (3): |
|
Early redox activities modulate Xenopus tail regeneration., Ferreira F, Raghunathan V, Luxardi G, Zhu K, Zhao M., Nat Commun. October 16, 2018; 9 (1): 4296. |
|
Synthesis and pharmaceutical characterization of site specific mycophenolic acid-modified Xenopus glucagon-like peptide-1 analogs., Han J, Fu J, Sun L, Han Y, Mao Q, Liao F, Zheng X, Zhu K., Medchemcomm. November 7, 2017; 9 (1): 67-80. |
|
Hoxc6 loss of function truncates the main body axis in Xenopus., Zhu K, Spaink HP, Durston AJ., Cell Cycle. June 3, 2017; 16 (11): 1136-1138. |
|
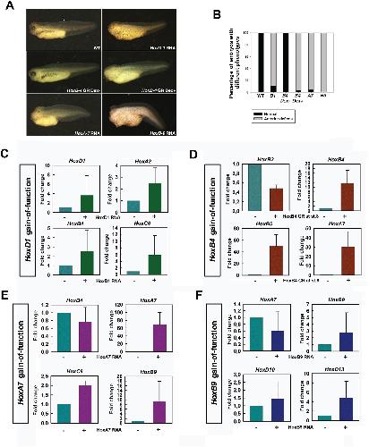
Collinear Hox-Hox interactions are involved in patterning the vertebrate anteroposterior (A-P) axis., Zhu K, Spaink HP, Durston AJ., PLoS One. April 11, 2017; 12 (4): e0175287. |
|
A time space translation hypothesis for vertebrate axial patterning., Durston AJ, Zhu K., Semin Cell Dev Biol. June 1, 2015; 42 86-93. |
???pagination.result.page??? 1
