|
XB-PERS-3052
Publications By Susanne J Kühl
???pagination.result.count??????pagination.result.page??? 1
|
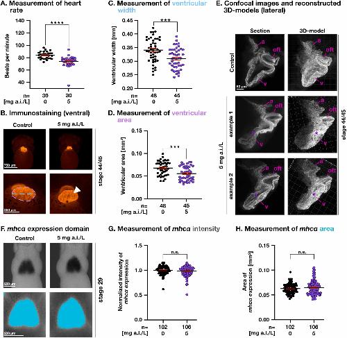
Tebuconazole-based fungicide impairs embryonic development of the South African Clawed Frog Xenopus laevis., Ihle V, Flach H, Kaminski F, Dietmann P, Pfeffer S, Kühl SJ., Environ Toxicol Pharmacol. April 30, 2025; 116 104708. |
|
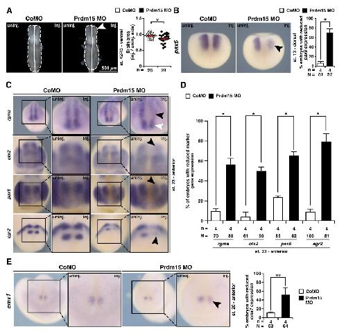
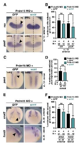
Prdm15 acts upstream of Wnt4 signaling in anterior neural development of Xenopus laevis., Saumweber E, Mzoughi S, Khadra A, Werberger A, Schumann S, Guccione E, Schmeisser MJ, Kühl SJ., Front Cell Dev Biol. January 1, 2024; 12 1316048. |
|
Comparing the effects of three neonicotinoids on embryogenesis of the South African clawed frog Xenopus laevis., Flach H, Brendler C, Schöpf M, Xu L, Schneider J, Dewald K, Dietmann P, Kühl M, Kühl SJ., Curr Res Toxicol. January 1, 2024; 6 100169. |
|
The impact of the insecticide acetamiprid on the embryogenesis of the aquatic model organism Xenopus laevis., Kerner M, Flach H, Dietmann P, Kühl M, Kühl SJ., Environ Toxicol Pharmacol. October 20, 2023; 103 104278. |
|
The neonicotinoid thiacloprid leads to multiple defects during early embryogenesis of the South African clawed frog (Xenopuslaevis)., Flach H, Geiß K, Lohse KA, Feickert M, Dietmann P, Pfeffer S, Kühl M, Kühl SJ., Food Chem Toxicol. June 5, 2023; 176 113761. |
|
Glyphosate without Co-formulants affects embryonic development of the south african clawed frog Xenopus laevis., Flach H, Dietmann P, Liess M, Kühl M, Kühl SJ., Ecotoxicol Environ Saf. May 15, 2023; 260 115080. |
|
A phospho-dependent mechanism involving NCoR and KMT2D controls a permissive chromatin state at Notch target genes., Oswald F, Rodriguez P, Giaimo BD, Antonello ZA, Mira L, Mittler G, Thiel VN, Collins KJ, Tabaja N, Cizelsky W, Rothe M, Kühl SJ, Kühl M, Ferrante F, Hein K, Kovall RA, Dominguez M, Borggrefe T., Nucleic Acids Res. June 2, 2016; 44 (10): 4703-20. |
|
Deletions and de novo mutations of SOX11 are associated with a neurodevelopmental disorder with features of Coffin-Siris syndrome., Hempel A, Pagnamenta AT, Blyth M, Mansour S, McConnell V, Kou I, Ikegawa S, Tsurusaki Y, Matsumoto N, Lo-Castro A, Plessis G, Albrecht B, Battaglia A, Taylor JC, Howard MF, Keays D, Sohal AS, [Organization not found], Kühl SJ, Kini U, McNeill A., J Med Genet. March 1, 2016; 53 (3): 152-62. |
|
Expression of periostin during Xenopus laevis embryogenesis., Tao S, Kühl M, Kühl SJ., Dev Genes Evol. October 1, 2011; 221 (4): 247-54. |
???pagination.result.page??? 1
