Click here to close Hello! We notice that you are using Internet Explorer, which is not supported by Xenbase and may cause the site to display incorrectly. We suggest using a current version of Chrome, FireFox, or Safari.

Profile Publications (15)
XB-PERS-3020

Publications By Tomomi Haremaki

???pagination.result.count???

???pagination.result.page??? 1


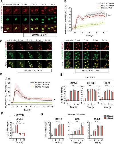
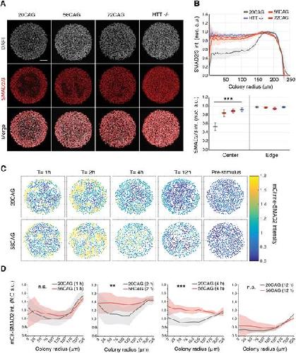
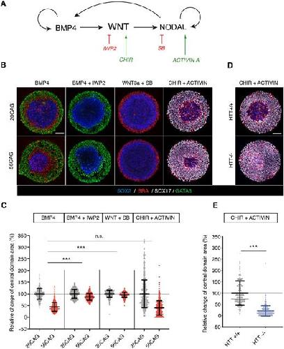
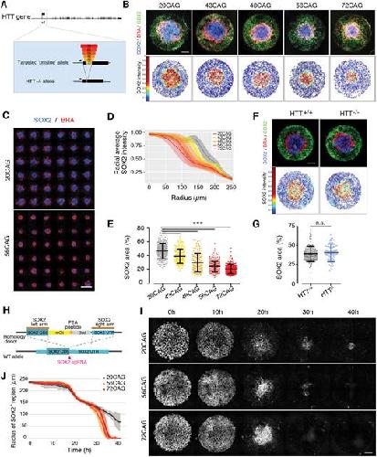
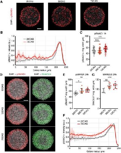
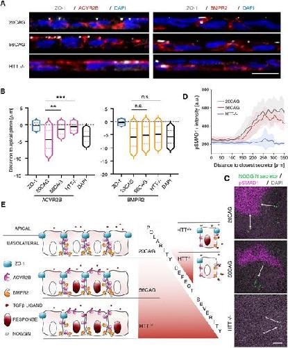
Huntingtin CAG expansion impairs germ layer patterning in synthetic human 2D gastruloids through polarity defects., Galgoczi S, Ruzo A, Markopoulos C, Yoney A, Phan-Everson T, Li S, Haremaki T, Metzger JJ, Etoc F, Brivanlou AH., Development. October 1, 2021; 148 (19):   


Cloning and spatiotemporal expression of Xenopus laevis Apolipoprotein CI., Sridharan J, Haremaki T, Weinstein DC., PLoS One. January 18, 2018; 13 (1): e0191470.   


Huntingtin is required for ciliogenesis and neurogenesis during early Xenopus development., Haremaki T, Deglincerti A, Brivanlou AH., Dev Biol. December 15, 2015; 408 (2): 305-15.   


Coco is a dual activity modulator of TGFβ signaling., Deglincerti A, Haremaki T, Warmflash A, Sorre B, Brivanlou AH., Development. August 1, 2015; 142 (15): 2678-85.


β-Catenin-independent activation of TCF1/LEF1 in human hematopoietic tumor cells through interaction with ATF2 transcription factors., Grumolato L, Liu G, Haremaki T, Mungamuri SK, Mong P, Akiri G, Lopez-Bergami P, Arita A, Anouar Y, Mlodzik M, Ronai ZA, Brody J, Weinstein DC, Aaronson SA., PLoS Genet. January 1, 2013; 9 (8): e1003603.   


Eif4a3 is required for accurate splicing of the Xenopus laevis ryanodine receptor pre-mRNA., Haremaki T, Weinstein DC., Dev Biol. December 1, 2012; 372 (1): 103-10.   


Rab11 regulates planar polarity and migratory behavior of multiciliated cells in Xenopus embryonic epidermis., Kim K, Lake BB, Haremaki T, Weinstein DC, Sokol SY., Dev Dyn. September 1, 2012; 241 (9): 1385-95.   


Xmab21l3 mediates dorsoventral patterning in Xenopus laevis., Sridharan J, Haremaki T, Jin Y, Teegala S, Weinstein DC., Mech Dev. July 1, 2012; 129 (5-8): 136-46.   


Regulation of vertebrate embryogenesis by the exon junction complex core component Eif4a3., Haremaki T, Sridharan J, Dvora S, Weinstein DC., Dev Dyn. July 1, 2010; 239 (7): 1977-87.   


Xmc mediates Xctr1-independent morphogenesis in Xenopus laevis., Haremaki T, Weinstein DC., Dev Dyn. September 1, 2009; 238 (9): 2382-7.   


Vertebrate Ctr1 coordinates morphogenesis and progenitor cell fate and regulates embryonic stem cell differentiation., Haremaki T, Fraser ST, Kuo YM, Baron MH, Weinstein DC., Proc Natl Acad Sci U S A. July 17, 2007; 104 (29): 12029-34.   


Xema, a foxi-class gene expressed in the gastrula stage Xenopus ectoderm, is required for the suppression of mesendoderm., Suri C, Haremaki T, Weinstein DC., Development. June 1, 2005; 132 (12): 2733-42.   


Inhibition of mesodermal fate by Xenopus HNF3beta/FoxA2., Suri C, Haremaki T, Weinstein DC., Dev Biol. January 1, 2004; 265 (1): 90-104.   


Integration of multiple signal transducing pathways on Fgf response elements of the Xenopus caudal homologue Xcad3., Haremaki T, Tanaka Y, Hongo I, Yuge M, Okamoto H., Development. October 1, 2003; 130 (20): 4907-17.   


The molecular basis of Src kinase specificity during vertebrate mesoderm formation., Hama J, Suri C, Haremaki T, Weinstein DC., J Biol Chem. May 31, 2002; 277 (22): 19806-10.

???pagination.result.page??? 1