Click here to close Hello! We notice that you are using Internet Explorer, which is not supported by Xenbase and may cause the site to display incorrectly. We suggest using a current version of Chrome, FireFox, or Safari.

Profile Publications (27)
XB-PERS-3018

Publications By Hiroshi Shibuya

???pagination.result.count???

???pagination.result.page??? 1


ccl19 and ccl21 affect cell movements and differentiation in early Xenopus development., Goto T, Michiue T, Shibuya H., Dev Growth Differ. April 1, 2023; 65 (3): 175-189.   


maea affects head formation through ß-catenin degradation during early Xenopus laevis development., Goto T, Shibuya H., Dev Growth Differ. January 1, 2023; 65 (1): 29-36.   


ccr7 affects both morphogenesis and differentiation during early Xenopus embryogenesis., Goto T, Michiue T, Shibuya H., Dev Growth Differ. June 1, 2022; 64 (5): 254-260.   


Selective inhibition of the kinase DYRK1A by targeting its folding process., Kii I, Sumida Y, Goto T, Sonamoto R, Okuno Y, Yoshida S, Kato-Sumida T, Koike Y, Abe M, Nonaka Y, Ikura T, Ito N, Shibuya H, Hosoya T, Hagiwara M., Nat Commun. April 22, 2016; 7 11391.   


IQGAP1 protein regulates nuclear localization of β-catenin via importin-β5 protein in Wnt signaling., Goto T, Sato A, Adachi S, Iemura S, Natsume T, Shibuya H., J Biol Chem. December 20, 2013; 288 (51): 36351-60.


WNK4 is an essential effector of anterior formation in FGF signaling., Shimizu M, Goto T, Sato A, Shibuya H., Genes Cells. June 1, 2013; 18 (6): 442-9.   


IQGAP1 functions as a modulator of dishevelled nuclear localization in Wnt signaling., Goto T, Sato A, Shimizu M, Adachi S, Satoh K, Iemura S, Natsume T, Shibuya H., PLoS One. January 1, 2013; 8 (4): e60865.   


Xenopus furry contributes to release of microRNA gene silencing., Goto T, Fukui A, Shibuya H, Keller R, Asashima M., Proc Natl Acad Sci U S A. November 9, 2010; 107 (45): 19344-9.   


Development of a novel selective inhibitor of the Down syndrome-related kinase Dyrk1A., Ogawa Y, Nonaka Y, Goto T, Ohnishi E, Hiramatsu T, Kii I, Yoshida M, Ikura T, Onogi H, Shibuya H, Hosoya T, Ito N, Hagiwara M., Nat Commun. October 5, 2010; 1 86.   


Nemo-like kinase, an essential effector of anterior formation, functions downstream of p38 mitogen-activated protein kinase., Ohnishi E, Goto T, Sato A, Kim MS, Iemura S, Ishitani T, Natsume T, Ohnishi J, Shibuya H., Mol Cell Biol. February 1, 2010; 30 (3): 675-83.   


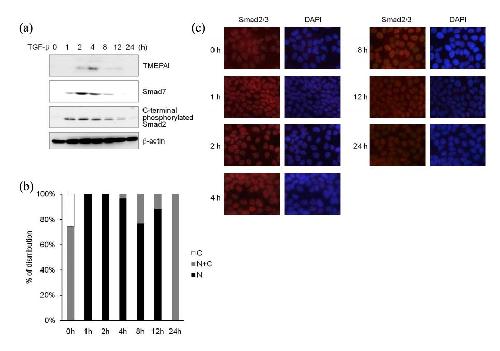
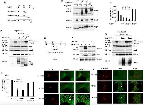
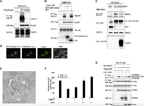
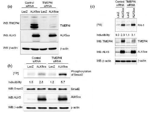
TMEPAI, a transmembrane TGF-beta-inducible protein, sequesters Smad proteins from active participation in TGF-beta signaling., Watanabe Y, Itoh S, Goto T, Ohnishi E, Inamitsu M, Itoh F, Satoh K, Wiercinska E, Yang W, Shi L, Tanaka A, Nakano N, Mommaas AM, Shibuya H, Ten Dijke P, Kato M., Mol Cell. January 15, 2010; 37 (1): 123-34.   


Nemo-like kinase-myocyte enhancer factor 2A signaling regulates anterior formation in Xenopus development., Satoh K, Ohnishi J, Sato A, Takeyama M, Iemura S, Natsume T, Shibuya H., Mol Cell Biol. November 1, 2007; 27 (21): 7623-30.


NARF, an nemo-like kinase (NLK)-associated ring finger protein regulates the ubiquitylation and degradation of T cell factor/lymphoid enhancer factor (TCF/LEF)., Yamada M, Ohnishi J, Ohkawara B, Iemura S, Satoh K, Hyodo-Miura J, Kawachi K, Natsume T, Shibuya H., J Biol Chem. July 28, 2006; 281 (30): 20749-20760.   


Manipulation of alternative splicing by a newly developed inhibitor of Clks., Muraki M, Ohkawara B, Hosoya T, Onogi H, Koizumi J, Koizumi T, Sumi K, Yomoda J, Murray MV, Kimura H, Furuichi K, Shibuya H, Krainer AR, Suzuki M, Hagiwara M., J Biol Chem. June 4, 2004; 279 (23): 24246-54.


Role of the TAK1-NLK-STAT3 pathway in TGF-beta-mediated mesoderm induction., Ohkawara B, Shirakabe K, Hyodo-Miura J, Matsuo R, Ueno N, Matsumoto K, Shibuya H., Genes Dev. February 15, 2004; 18 (4): 381-6.


Negative regulation of Wnt signalling by HMG2L1, a novel NLK-binding protein., Yamada M, Ohkawara B, Ichimura N, Hyodo-Miura J, Urushiyama S, Shirakabe K, Shibuya H., Genes Cells. August 1, 2003; 8 (8): 677-84.


The receptor tyrosine kinase Ror2 is involved in non-canonical Wnt5a/JNK signalling pathway., Oishi I, Suzuki H, Onishi N, Takada R, Kani S, Ohkawara B, Koshida I, Suzuki K, Yamada G, Schwabe GC, Mundlos S, Shibuya H, Takada S, Minami Y., Genes Cells. July 1, 2003; 8 (7): 645-54.


Involvement of NLK and Sox11 in neural induction in Xenopus development., Hyodo-Miura J, Urushiyama S, Nagai S, Nishita M, Ueno N, Shibuya H., Genes Cells. May 1, 2002; 7 (5): 487-96.   


BIP, a BRAM-interacting protein involved in TGF-beta signalling, regulates body length in Caenorhabditis elegans., Sugawara K, Morita K, Ueno N, Shibuya H., Genes Cells. July 1, 2001; 6 (7): 599-606.   


Inhibition of Wnt signaling by ICAT, a novel beta-catenin-interacting protein., Tago K, Nakamura T, Nishita M, Hyodo J, Nagai S, Murata Y, Adachi S, Ohwada S, Morishita Y, Shibuya H, Akiyama T., Genes Dev. July 15, 2000; 14 (14): 1741-9.


The TGF-beta family member derrière is involved in regulation of the establishment of left-right asymmetry., Hanafusa H, Masuyama N, Kusakabe M, Shibuya H, Nishida E., EMBO Rep. July 1, 2000; 1 (1): 32-9.


Interaction between Wnt and TGF-beta signalling pathways during formation of Spemann's organizer., Nishita M, Hashimoto MK, Ogata S, Laurent MN, Ueno N, Shibuya H, Cho KW., Nature. February 17, 2000; 403 (6771): 781-5.


The TAK1-NLK-MAPK-related pathway antagonizes signalling between beta-catenin and transcription factor TCF., Ishitani T, Ninomiya-Tsuji J, Nagai S, Nishita M, Meneghini M, Barker N, Waterman M, Bowerman B, Clevers H, Shibuya H, Matsumoto K., Nature. June 24, 1999; 399 (6738): 798-802.


Identification of two Smad4 proteins in Xenopus. Their common and distinct properties., Masuyama N, Hanafusa H, Kusakabe M, Shibuya H, Nishida E., J Biol Chem. April 23, 1999; 274 (17): 12163-70.   


A BMP-inducible gene, dlx5, regulates osteoblast differentiation and mesoderm induction., Miyama K, Yamada G, Yamamoto TS, Takagi C, Miyado K, Sakai M, Ueno N, Shibuya H., Dev Biol. April 1, 1999; 208 (1): 123-33.   


XIAP, a cellular member of the inhibitor of apoptosis protein family, links the receptors to TAB1-TAK1 in the BMP signaling pathway., Yamaguchi K, Nagai S, Ninomiya-Tsuji J, Nishita M, Tamai K, Irie K, Ueno N, Nishida E, Shibuya H, Matsumoto K., EMBO J. January 4, 1999; 18 (1): 179-87.


Role of TAK1 and TAB1 in BMP signaling in early Xenopus development., Shibuya H, Iwata H, Masuyama N, Gotoh Y, Yamaguchi K, Irie K, Matsumoto K, Nishida E, Ueno N., EMBO J. February 16, 1998; 17 (4): 1019-28.

???pagination.result.page??? 1