Click here to close Hello! We notice that you are using Internet Explorer, which is not supported by Xenbase and may cause the site to display incorrectly. We suggest using a current version of Chrome, FireFox, or Safari.

Profile Publications (6)
XB-PERS-2989

Publications By Burcu Erdogan

???pagination.result.count???

???pagination.result.page??? 1


The TOG5 domain of CKAP5 is required to interact with F-actin and promote microtubule advancement in neurons., Cammarata GM, Erdogan B, Sabo J, Kayaer Y, Dujava Zdimalova M, Engström F, Gupta U, Senel J, O'Brien T, Sibanda C, Thawani A, Folker ES, Braun M, Lansky Z, Lowery LA., Mol Biol Cell. November 1, 2024; 35 (12): br24.   


Live Imaging of Cytoskeletal Dynamics in Embryonic Xenopus laevis Growth Cones and Neural Crest Cells., Erdogan B, Bearce EA, Lowery LA., Cold Spring Harb Protoc. April 1, 2021; 2021 (4):


Investigating the impact of the phosphorylation status of tyrosine residues within the TACC domain of TACC3 on microtubule behavior during axon growth and guidance., Erdogan B, St Clair RM, Cammarata GM, Zaccaro T, Ballif BA, Lowery LA., Cytoskeleton (Hoboken). July 1, 2020; 77 (7): 277-291.


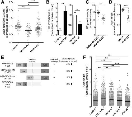
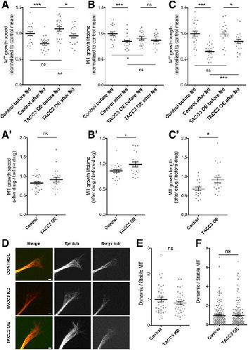
The microtubule plus-end-tracking protein TACC3 promotes persistent axon outgrowth and mediates responses to axon guidance signals during development., Erdogan B, Cammarata GM, Lee EJ, Pratt BC, Francl AF, Rutherford EL, Lowery LA., Neural Dev. February 15, 2017; 12 (1): 3.   


Using Xenopus laevis retinal and spinal neurons to study mechanisms of axon guidance in vivo and in vitro., Erdogan B, Ebbert PT, Lowery LA., Semin Cell Dev Biol. March 1, 2016; 51 64-72.   


TACC3 is a microtubule plus end-tracking protein that promotes axon elongation and also regulates microtubule plus end dynamics in multiple embryonic cell types., Nwagbara BU, Faris AE, Bearce EA, Erdogan B, Ebbert PT, Evans MF, Rutherford EL, Enzenbacher TB, Lowery LA., Mol Biol Cell. November 1, 2014; 25 (21): 3350-62.   

???pagination.result.page??? 1