Click here to close Hello! We notice that you are using Internet Explorer, which is not supported by Xenbase and may cause the site to display incorrectly. We suggest using a current version of Chrome, FireFox, or Safari.

Profile Publications (19)
XB-PERS-2965

Publications By Andrey Glinka

???pagination.result.count???

???pagination.result.page??? 1


R-spondins are BMP receptor antagonists in Xenopus early embryonic development., Lee H, Seidl C, Sun R, Glinka A, Niehrs C., Nat Commun. November 4, 2020; 11 (1): 5570.   


The tumor suppressor PTPRK promotes ZNRF3 internalization and is required for Wnt inhibition in the Spemann organizer., Chang LS, Kim M, Glinka A, Reinhard C, Niehrs C., Elife. January 14, 2020; 9   


Angiopoietin-like 4 Is a Wnt Signaling Antagonist that Promotes LRP6 Turnover., Kirsch N, Chang LS, Koch S, Glinka A, Dolde C, Colozza G, Benitez MDJ, De Robertis EM, Niehrs C., Dev Cell. October 9, 2017; 43 (1): 71-82.e6.   


LGR4 and LGR5 are R-spondin receptors mediating Wnt/β-catenin and Wnt/PCP signalling., Glinka A, Dolde C, Kirsch N, Huang YL, Kazanskaya O, Ingelfinger D, Boutros M, Cruciat CM, Niehrs C., EMBO Rep. September 30, 2011; 12 (10): 1055-61.


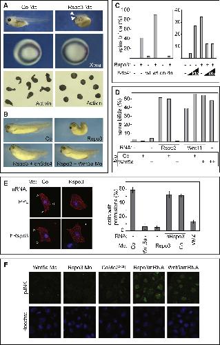
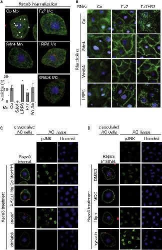
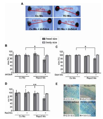
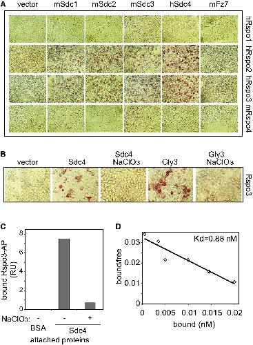
Rspo3 binds syndecan 4 and induces Wnt/PCP signaling via clathrin-mediated endocytosis to promote morphogenesis., Ohkawara B, Glinka A, Niehrs C., Dev Cell. March 15, 2011; 20 (3): 303-14.   


Casein kinase 1 gamma couples Wnt receptor activation to cytoplasmic signal transduction., Davidson G, Wu W, Shen J, Bilic J, Fenger U, Stannek P, Glinka A, Niehrs C., Nature. December 8, 2005; 438 (7069): 867-72.


R-Spondin2 is a secreted activator of Wnt/beta-catenin signaling and is required for Xenopus myogenesis., Kazanskaya O, Glinka A, del Barco Barrantes I, Stannek P, Niehrs C, Wu W., Dev Cell. October 1, 2004; 7 (4): 525-34.   


Dickkopf1 is required for embryonic head induction and limb morphogenesis in the mouse., Mukhopadhyay M, Shtrom S, Rodriguez-Esteban C, Chen L, Tsukui T, Gomer L, Dorward DW, Glinka A, Grinberg A, Huang SP, Niehrs C, Izpisúa Belmonte JC, Westphal H., Dev Cell. September 1, 2001; 1 (3): 423-34.


LDL-receptor-related protein 6 is a receptor for Dickkopf proteins., Mao B, Wu W, Li Y, Hoppe D, Stannek P, Glinka A, Niehrs C., Nature. May 17, 2001; 411 (6835): 321-5.


Dickkopf1 and the Spemann-Mangold head organizer., Niehrs C, Kazanskaya O, Wu W, Glinka A., Int J Dev Biol. January 1, 2001; 45 (1): 237-40.   


Mutual antagonism between dickkopf1 and dickkopf2 regulates Wnt/beta-catenin signalling., Wu W, Glinka A, Delius H, Niehrs C., Curr Biol. December 1, 2000; 10 (24): 1611-4.   


The role of Xenopus dickkopf1 in prechordal plate specification and neural patterning., Kazanskaya O, Glinka A, Niehrs C., Development. November 1, 2000; 127 (22): 4981-92.   


Dissecting GHRH- and pituitary adenylate cyclase activating polypeptide-mediated signalling in Xenopus., Otto C, Schütz G, Niehrs C, Glinka A., Mech Dev. June 1, 2000; 94 (1-2): 111-6.   


Phenotypic effects in Xenopus and zebrafish suggest that one-eyed pinhead functions as antagonist of BMP signalling., Kiecker C, Müller F, Wu W, Glinka A, Strähle U, Niehrs C., Mech Dev. June 1, 2000; 94 (1-2): 37-46.   


The genomic structure, chromosome location, and analysis of the human DKK1 head inducer gene as a candidate for holoprosencephaly., Roessler E, Du Y, Glinka A, Dutra A, Niehrs C, Muenke M., Cytogenet Cell Genet. January 1, 2000; 89 (3-4): 220-4.


Requirement for Xvent-1 and Xvent-2 gene function in dorsoventral patterning of Xenopus mesoderm., Onichtchouk D, Glinka A, Niehrs C., Development. April 1, 1998; 125 (8): 1447-56.   


Dickkopf-1 is a member of a new family of secreted proteins and functions in head induction., Glinka A, Wu W, Delius H, Monaghan AP, Blumenstock C, Niehrs C., Nature. January 22, 1998; 391 (6665): 357-62.


Head induction by simultaneous repression of Bmp and Wnt signalling in Xenopus., Glinka A, Wu W, Onichtchouk D, Blumenstock C, Niehrs C., Nature. October 2, 1997; 389 (6650): 517-9.


Combinatorial signalling by Xwnt-11 and Xnr3 in the organizer epithelium., Glinka A, Delius H, Blumenstock C, Niehrs C., Mech Dev. December 1, 1996; 60 (2): 221-31.   

???pagination.result.page??? 1