Click here to close Hello! We notice that you are using Internet Explorer, which is not supported by Xenbase and may cause the site to display incorrectly. We suggest using a current version of Chrome, FireFox, or Safari.

Profile Publications (13)
XB-PERS-2919

Publications By Saurabh Kulkarni

???pagination.result.count???

???pagination.result.page??? 1


Patient-informed CRISPR Screen Identifies FLNB as a Congenital Heart Disease and Ciliopathy Gene., Arrigo A, Rao V, Ratan A, Kulkarni SS., HGG Adv. February 10, 2026; 100580.


Genomic Complexity of ccdc40 in Xenopus : Implications for CRISPR Targeting and Disease Modeling., Nakayama T, Kulkarni S., MicroPubl Biol. May 9, 2025; 2025   


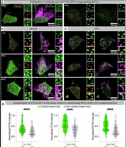
Mechanisms of cilia regeneration in Xenopus multiciliated epithelium in vivo., Rao VG, Subramanianbalachandar VA, Magaj MM, Redemann S, Kulkarni SS., EMBO Rep. April 14, 2025; 26 (8): 2192-2220.   


The Heterotaxy Gene CCDC11 Is Important for Cytokinesis via RhoA Regulation., Kulkarni SS, Stephenson RE, Amalraj S, Arrigo A, Betleja E, Moresco JJ, Yates JR, Mahjoub MR, Miller AL, Khokha MK., Cytoskeleton (Hoboken). October 31, 2024;   


19th International Xenopus Conference Meeting Report: Latest developments and future perspectives., Zhou C, Kulkarni S., Dev Dyn. February 1, 2024; 253 (2): 272-276.


Mechanical stretch scales centriole number to apical area via Piezo1 in multiciliated cells., Kulkarni S, Marquez J, Date P, Ventrella R, Mitchell BJ, Khokha MK., Elife. June 29, 2021; 10   


Xenopus to the rescue: A model to validate and characterize candidate ciliopathy genes., Rao VG, Kulkarni SS., Genesis. February 1, 2021; 59 (1-2): e23414.   


Corticosterone Is Essential for Survival Through Frog Metamorphosis., Shewade LH, Schoephoerster JA, Patmann MD, Kulkarni SS, Buchholz DR., Endocrinology. December 1, 2020; 161 (12):


WDR5 regulates left-right patterning via chromatin-dependent and -independent functions., Kulkarni SS, Khokha MK., Development. November 28, 2018; 145 (23):   


RPSA, a candidate gene for isolated congenital asplenia, is required for pre-rRNA processing and spleen formation in Xenopus., Griffin JN, Sondalle SB, Robson A, Mis EK, Griffin G, Kulkarni SS, Deniz E, Baserga SJ, Khokha MK., Development. October 18, 2018; 145 (20):   


WDR5 Stabilizes Actin Architecture to Promote Multiciliated Cell Formation., Kulkarni SS, Griffin JN, Date PP, Liem KF, Khokha MK., Dev Cell. September 10, 2018; 46 (5): 595-610.e3.   


RAPGEF5 Regulates Nuclear Translocation of β-Catenin., Griffin JN, Del Viso F, Duncan AR, Robson A, Hwang W, Kulkarni S, Liu KJ, Khokha MK., Dev Cell. January 22, 2018; 44 (2): 248-260.e4.   


Beyond synergy: corticosterone and thyroid hormone have numerous interaction effects on gene regulation in Xenopus tropicalis tadpoles., Kulkarni SS, Buchholz DR., Endocrinology. November 1, 2012; 153 (11): 5309-24.

???pagination.result.page??? 1