Click here to close Hello! We notice that you are using Internet Explorer, which is not supported by Xenbase and may cause the site to display incorrectly. We suggest using a current version of Chrome, FireFox, or Safari.

Profile Publications (65)
XB-PERS-2905

Publications By Chuan-Fen Wu

???pagination.result.count???

???pagination.result.page??? 1 2 ???pagination.result.next???


OXGR1 is a candidate disease gene for human calcium oxalate nephrolithiasis., Majmundar AJ, Widmeier E, Heneghan JF, Daga A, Wu CW, Buerger F, Hugo H, Ullah I, Amar A, Ottlewski I, Braun DA, Jobst-Schwan T, Lawson JA, Zahoor MY, Rodig NM, Tasic V, Nelson CP, Khaliq S, Schönauer R, Halbritter J, Sayer JA, Fathy HM, Baum MA, Shril S, Mane S, Alper SL, Hildebrandt F., Genet Med. March 1, 2023; 25 (3): 100351.


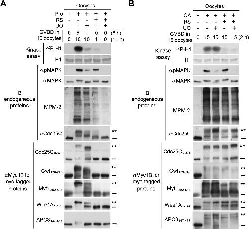
Revisiting the multisite phosphorylation that produces the M-phase supershift of key mitotic regulators., Tan T, Wu C, Liu B, Pan BF, Hawke DH, Su Z, Liu S, Zhang W, Wang R, Lin SH, Kuang J., Mol Biol Cell. October 1, 2022; 33 (12): ar115.   


Regulation of the insulin-Akt signaling pathway and glycolysis during dehydration stress in the African clawed frog Xenopus laevis., Wu CW, Tessier SN, Storey KB., Biochem Cell Biol. December 1, 2017; 95 (6): 663-671.


Distinct roles of the DmNav and DSC1 channels in the action of DDT and pyrethroids., Rinkevich FD, Du Y, Tolinski J, Ueda A, Wu CF, Zhorov BS, Dong K., Neurotoxicology. March 1, 2015; 47 99-106.


RSK promotes G2/M transition through activating phosphorylation of Cdc25A and Cdc25B., Wu CF, Liu S, Lee YC, Wang R, Sun S, Yin F, Bornmann WG, Yu-Lee LY, Gallick GE, Zhang W, Lin SH, Kuang J., Oncogene. May 1, 2014; 33 (18): 2385-94.


Memantine inhibits α3β2-nAChRs-mediated nitrergic neurogenic vasodilation in porcine basilar arteries., Lee RH, Tseng TY, Wu CY, Chen PY, Chen MF, Kuo JS, Lee TJ., PLoS One. January 1, 2012; 7 (7): e40326.   


Direct roles of the signaling kinase RSK2 in Cdc25C activation during Xenopus oocyte maturation., Wang R, Jung SY, Wu CF, Qin J, Kobayashi R, Gallick GE, Kuang J., Proc Natl Acad Sci U S A. November 16, 2010; 107 (46): 19885-90.


Dissecting the M phase-specific phosphorylation of serine-proline or threonine-proline motifs., Wu CF, Wang R, Liang Q, Liang J, Li W, Jung SY, Qin J, Lin SH, Kuang J., Mol Biol Cell. May 1, 2010; 21 (9): 1470-81.   


Genomic organization of the immunoglobulin light chain gene loci in Xenopus tropicalis: evolutionary implications., Qin T, Ren L, Hu X, Guo Y, Fei J, Zhu Q, Butler JE, Wu C, Li N, Hammarstrom L, Zhao Y., Dev Comp Immunol. January 1, 2008; 32 (2): 156-65.


Disruption of the dynamic sub-cellular localization of the Xenopus tumorhead protein causes embryonic lethality at the early gastrula transition., Traverso EE, Cho MS, Wu CF, Sater AK, Larabell CA, Kloc M, Etkin LD., Differentiation. December 1, 2007; 75 (10): 947-56.   


Tumorhead distribution to cytoplasmic membrane of neural plate cells is positively regulated by Xenopus p21-activated kinase 1 (X-PAK1)., Wu CF, Delsert C, Faure S, Traverso EE, Kloc M, Kuang J, Etkin LD, Morin N., Dev Biol. August 1, 2007; 308 (1): 169-86.   


Phosphorylation of the proline-rich domain of Xp95 modulates Xp95 interaction with partner proteins., Dejournett RE, Kobayashi R, Pan S, Wu C, Etkin LD, Clark RB, Bögler O, Kuang J., Biochem J. January 15, 2007; 401 (2): 521-31.


A PHD finger of NURF couples histone H3 lysine 4 trimethylation with chromatin remodelling., Wysocka J, Swigut T, Xiao H, Milne TA, Kwon SY, Landry J, Kauer M, Tackett AJ, Chait BT, Badenhorst P, Wu C, Allis CD., Nature. July 6, 2006; 442 (7098): 86-90.


Analysis of voltage-gated potassium channel beta1 subunits in the porcine neonatal ductus arteriosus., Hayama E, Imamura S, Wu C, Nakazawa M, Matsuoka R, Nakanishi T., Pediatr Res. February 1, 2006; 59 (2): 167-74.


Identification of TH-B, a new oligomeric variant of the Xenopus morphogenetic factor, tumorhead., Traverso EE, Cho MS, Wu CF, Etkin LD., Int J Dev Biol. January 1, 2006; 50 (4): 423-7.   


Inference of genetic network of Xenopus frog egg: improved genetic algorithm., Wu SJ, Chou CH, Wu CT, Lee TT., Conf Proc IEEE Eng Med Biol Soc. January 1, 2006; 2006 4147-50.


Agrin regulates growth cone turning of Xenopus spinal motoneurons., Xu X, Fu AK, Ip FC, Wu CP, Duan S, Poo MM, Yuan XB, Ip NY., Development. October 1, 2005; 132 (19): 4309-16.


NMDA receptors mediate olfactory learning and memory in Drosophila., Xia S, Miyashita T, Fu TF, Lin WY, Wu CL, Pyzocha L, Lin IR, Saitoe M, Tully T, Chiang AS., Curr Biol. April 12, 2005; 15 (7): 603-15.


Ca2+-dependent regulation of rho GTPases triggers turning of nerve growth cones., Jin M, Guan CB, Jiang YA, Chen G, Zhao CT, Cui K, Song YQ, Wu CP, Poo MM, Yuan XB., J Neurosci. March 2, 2005; 25 (9): 2338-47.


The Xenopus laevis morphogenetic factor, tumorhead, causes defects in polarized growth and cytokinesis in the fission yeast, Schizosaccharomyces pombe., Wu CF, Yang P, Traverso EE, Etkin LD, Marcus S., Biochem Biophys Res Commun. December 10, 2004; 325 (2): 439-44.


Hermes is a localized factor regulating cleavage of vegetal blastomeres in Xenopus laevis., Zearfoss NR, Chan AP, Wu CF, Kloc M, Etkin LD., Dev Biol. March 1, 2004; 267 (1): 60-71.


Migfilin and Mig-2 link focal adhesions to filamin and the actin cytoskeleton and function in cell shape modulation., Tu Y, Wu S, Shi X, Chen K, Wu C., Cell. April 4, 2003; 113 (1): 37-47.


Difference in the maternal and zygotic contributions of tumorhead on embryogenesis., Wu CF, Chan AP, Etkin LD., Dev Biol. March 15, 2003; 255 (2): 290-302.


Functional role of the N-terminus of Na(+),K(+)-ATPase alpha-subunit as an inactivation gate of palytoxin-induced pump channel., Wu CH, Vasilets LA, Takeda K, Kawamura M, Schwarz W., Biochim Biophys Acta. January 10, 2003; 1609 (1): 55-62.


Signalling and crosstalk of Rho GTPases in mediating axon guidance., Yuan XB, Jin M, Xu X, Song YQ, Wu CP, Poo MM, Duan S., Nat Cell Biol. January 1, 2003; 5 (1): 38-45.


Nerve growth cone guidance mediated by G protein-coupled receptors., Xiang Y, Li Y, Zhang Z, Cui K, Wang S, Yuan XB, Wu CP, Poo MM, Duan S., Nat Neurosci. September 1, 2002; 5 (9): 843-8.


Tumorhead, a Xenopus gene product that inhibits neural differentiation through regulation of proliferation., Wu CF, Nakamura H, Chan AP, Zhou YH, Cao T, Kuang J, Gong SG, He G, Etkin LD., Development. September 1, 2001; 128 (17): 3381-93.   


A novel chromosome region maintenance 1-independent nuclear export signal of the large form of hepatitis delta antigen that is required for the viral assembly., Lee CH, Chang SC, Wu CH, Chang MF., J Biol Chem. March 16, 2001; 276 (11): 8142-8.


Sh and eag K(+) channel subunit interaction in frog oocytes depends on level and time of expression., Chen ML, Hoshi T, Wu CF., Biophys J. September 1, 2000; 79 (3): 1358-68.


XCS-1, a maternally expressed gene product involved in regulating mitosis in Xenopus., Nakamura H, Wu C, Kuang J, Larabell C, Etkin LD., J Cell Sci. July 1, 2000; 113 ( Pt 13) 2497-505.   


RGS proteins inhibit Xwnt-8 signaling in Xenopus embryonic development., Wu C, Zeng Q, Blumer KJ, Muslin AJ., Development. July 1, 2000; 127 (13): 2773-84.   


Spontaneous acetylcholine secretion from developing growth cones of Drosophila central neurons in culture: effects of cAMP-pathway mutations., Yao WD, Rusch J, Poo Mm, Wu CF., J Neurosci. April 1, 2000; 20 (7): 2626-37.


Nondepolarizing neuromuscular blockers inhibit the serotonin-type 3A receptor expressed in Xenopus oocytes., Min KT, Wu CL, Yang J., Anesth Analg. February 1, 2000; 90 (2): 476-81.


Identification and cloning of xp95, a putative signal transduction protein in Xenopus oocytes., Che S, El-Hodiri HM, Wu CF, Nelman-Gonzalez M, Weil MM, Etkin LD, Clark RB, Kuang J., J Biol Chem. February 26, 1999; 274 (9): 5522-31.


Control of early cardiac-specific transcription of Nkx2-5 by a GATA-dependent enhancer., Lien CL, Wu C, Mercer B, Webb R, Richardson JA, Olson EN., Development. January 1, 1999; 126 (1): 75-84.


Characterization and function of Xnf7 during early development of Xenopus., Etkin LD, el-Hodiri HM, Nakamura H, Wu CF, Shou W, Gong SG., J Cell Physiol. November 1, 1997; 173 (2): 144-6.


Heteromultimeric interactions among K+ channel subunits from Shaker and eag families in Xenopus oocytes., Chen ML, Hoshi T, Wu CF., Neuron. September 1, 1996; 17 (3): 535-42.


The Sm binding site targets U7 snRNA to coiled bodies (spheres) of amphibian oocytes., Wu CH, Murphy C, Gall JG., RNA. August 1, 1996; 2 (8): 811-23.


Finely tuned regulation of cytoplasmic retention of Xenopus nuclear factor 7 by phosphorylation of individual threonine residues., Shou W, Li X, Wu C, Cao T, Kuang J, Che S, Etkin LD., Mol Cell Biol. March 1, 1996; 16 (3): 990-7.


Functional expression of Shaker K+ channels in cultured Drosophila "giant" neurons derived from Sh cDNA transformants: distinct properties, distribution, and turnover., Zhao ML, Sable EO, Iverson LE, Wu CF., J Neurosci. February 1, 1995; 15 (2): 1406-18.


Co-assembly of potassium channel subunits in Drosophila: the combinatorial hypothesis revisited., Wu CF, Chen ML., Chin J Physiol. January 1, 1995; 38 (3): 131-8.


In vitro assembly of coiled bodies in Xenopus egg extract., Bauer DW, Murphy C, Wu Z, Wu CH, Gall JG., Mol Biol Cell. June 1, 1994; 5 (6): 633-44.


Differential ethanol sensitivity of recombinant N-methyl-D-aspartate receptor subunits., Masood K, Wu C, Brauneis U, Weight FF., Mol Pharmacol. February 1, 1994; 45 (2): 324-9.


U7 small nuclear RNA in C snurposomes of the Xenopus germinal vesicle., Wu CH, Gall JG., Proc Natl Acad Sci U S A. July 1, 1993; 90 (13): 6257-9.


Human hepatic stimulator substance: a product of gene expression of human fetal liver tissue., He F, Wu C, Tu Q, Xing G., Hepatology. February 1, 1993; 17 (2): 225-9.


Snurposomes and coiled bodies., Wu Z, Murphy C, Wu CH, Tsvetkov A, Gall JG., Cold Spring Harb Symp Quant Biol. January 1, 1993; 58 747-54.


Molecular cloning and expression of a hexameric Drosophila heat shock factor subject to negative regulation., Clos J, Westwood JT, Becker PB, Wilson S, Lambert K, Wu C., Cell. November 30, 1990; 63 (5): 1085-97.


The identification of two antagonistic activities in a Xenopus oocyte extract that can modulate the in vitro transcription of RNA polymerase III genes., Giardina CA, Wu CW., J Biol Chem. June 5, 1990; 265 (16): 9121-30.


Assembly of Xenopus transcription factor III A-5S RNA complex., Callaci TP, Cai GZ, Lee JC, Daly TJ, Wu CW., Biochemistry. May 15, 1990; 29 (19): 4653-9.


Zinc release from Xenopus transcription factor IIIA induced by chemical modifications., Shang Z, Liao YD, Wu FY, Wu CW., Biochemistry. December 12, 1989; 28 (25): 9790-5.

???pagination.result.page??? 1 2 ???pagination.result.next???