???pagination.result.count???
Engineered Wnt ligands enable blood- brain barrier repair in neurological disorders. , Martin M, Vermeiren S, Bostaille N, Eubelen M, Spitzer D, Vermeersch M, Profaci CP, Pozuelo E, Toussay X, Raman-Nair J, Tebabi P, America M, De Groote A, Sanderson LE, Cabochette P, Germano RFV, Torres D, Boutry S, de Kerchove d'Exaerde A, Bellefroid EJ , Phoenix TN, Devraj K, Lacoste B, Daneman R , Liebner S, Vanhollebeke B., Science. February 18, 2022; 375 (6582): eabm4459.
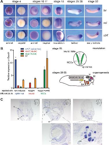
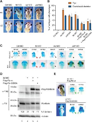
Systematic mapping of rRNA 2'-O methylation during frog development and involvement of the methyltransferase Fibrillarin in eye and craniofacial development in Xenopus laevis. , Delhermite J , Tafforeau L, Sharma S, Marchand V, Wacheul L, Lattuca R, Desiderio S, Motorin Y, Bellefroid E , Lafontaine DLJ ., PLoS Genet. January 18, 2022; 18 (1): e1010012.
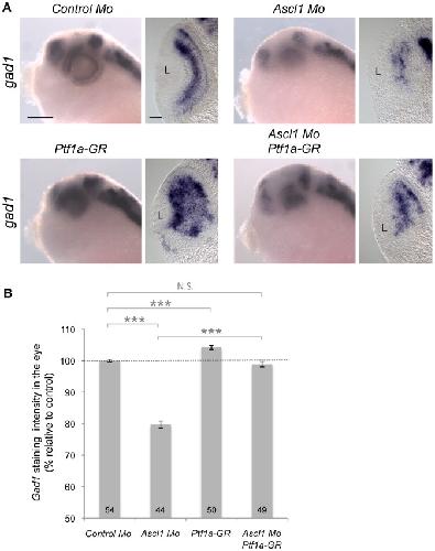
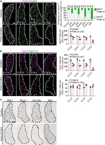
Prdm12 Directs Nociceptive Sensory Neuron Development by Regulating the Expression of the NGF Receptor TrkA. , Desiderio S, Vermeiren S, Van Campenhout C, Kricha S, Malki E, Richts S, Fletcher EV, Vanwelden T, Schmidt BZ, Henningfeld KA , Pieler T , Woods CG, Nagy V, Verfaillie C, Bellefroid EJ ., Cell Rep. March 26, 2019; 26 (13): 3522-3536.e5.
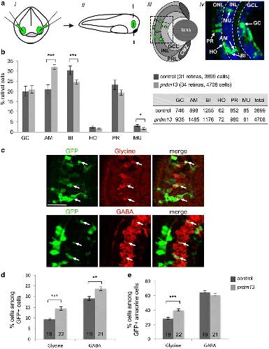
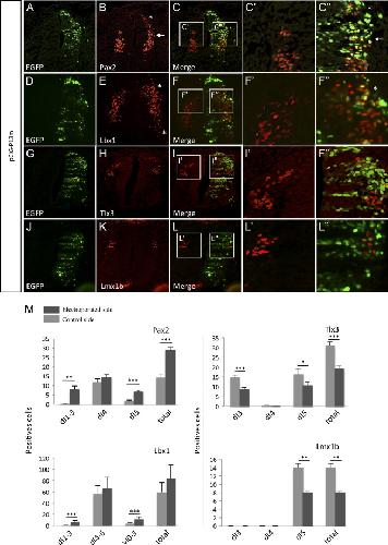
Prdm13 forms a feedback loop with Ptf1a and is required for glycinergic amacrine cell genesis in the Xenopus Retina. , Bessodes N, Parain K , Bronchain O , Bellefroid EJ , Perron M ., Neural Dev. September 1, 2017; 12 (1): 16.
Prdm12 specifies V1 interneurons through cross-repressive interactions with Dbx1 and Nkx6 genes in Xenopus. , Thélie A, Desiderio S, Hanotel J, Quigley I , Van Driessche B, Rodari A, Borromeo MD, Kricha S, Lahaye F, Croce J, Cerda-Moya G, Ordoño Fernandez J, Bolle B, Lewis KE , Sander M, Pierani A, Schubert M, Johnson JE, Kintner CR , Pieler T , Van Lint C, Henningfeld KA , Bellefroid EJ , Van Campenhout C., Development. October 1, 2015; 142 (19): 3416-28.
The evolutionarily conserved transcription factor PRDM12 controls sensory neuron development and pain perception. , Nagy V, Cole T, Van Campenhout C, Khoung TM, Leung C, Vermeiren S, Novatchkova M, Wenzel D, Cikes D, Polyansky AA, Kozieradzki I, Meixner A, Bellefroid EJ , Neely GG, Penninger JM., Cell Cycle. January 1, 2015; 14 (12): 1799-808.
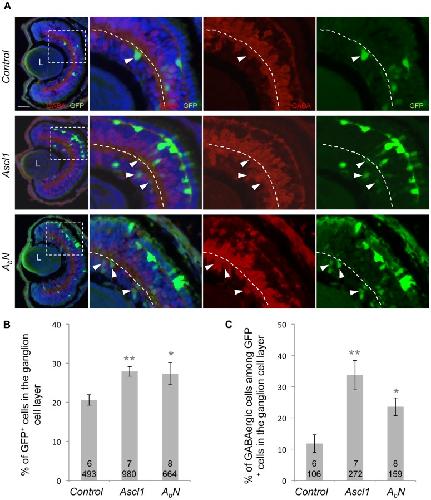
Ascl1 as a novel player in the Ptf1a transcriptional network for GABAergic cell specification in the retina. , Mazurier N, Parain K , Parlier D, Pretto S, Hamdache J, Vernier P, Locker M , Bellefroid E , Perron M ., PLoS One. March 18, 2014; 9 (3): e92113.
The Prdm13 histone methyltransferase encoding gene is a Ptf1a- Rbpj downstream target that suppresses glutamatergic and promotes GABAergic neuronal fate in the dorsal neural tube. , Hanotel J, Bessodes N, Thélie A, Hedderich M, Parain K , Van Driessche B, Brandão Kde O, Kricha S, Jorgensen MC, Grapin-Botton A, Serup P, Van Lint C, Perron M , Pieler T , Henningfeld KA , Bellefroid EJ ., Dev Biol. February 15, 2014; 386 (2): 340-57.
The Xenopus doublesex-related gene Dmrt5 is required for olfactory placode neurogenesis. , Parlier D, Moers V, Van Campenhout C, Preillon J, Leclère L, Saulnier A, Sirakov M, Busengdal H, Kricha S, Marine JC, Rentzsch F, Bellefroid EJ ., Dev Biol. January 1, 2013; 373 (1): 39-52.
The RNA-binding protein XSeb4R regulates maternal Sox3 at the posttranscriptional level during maternal-zygotic transition in Xenopus. , Bentaya S, Ghogomu SM, Vanhomwegen J, Van Campenhout C, Thelie A , Dhainaut M, Bellefroid EJ , Souopgui J., Dev Biol. March 15, 2012; 363 (2): 362-72.
The homeobox leucine zipper gene Homez plays a role in Xenopus laevis neurogenesis. , Ghimouz R, Bar I, Hanotel J, Minela B, Keruzore M, Thelie A , Bellefroid EJ ., Biochem Biophys Res Commun. November 11, 2011; 415 (1): 11-6.
Transcription factor Zic2 inhibits Wnt/ β-catenin protein signaling. , Pourebrahim R, Houtmeyers R, Ghogomu S, Janssens S , Thelie A , Tran HT, Langenberg T, Vleminckx K , Bellefroid E , Cassiman JJ, Tejpar S., J Biol Chem. October 28, 2011; 286 (43): 37732-40.
Self-regulation of Stat3 activity coordinates cell-cycle progression and neural crest specification. , Nichane M, Ren X, Bellefroid EJ ., EMBO J. January 6, 2010; 29 (1): 55-67.
Xenopus BTBD6 and its Drosophila homologue lute are required for neuronal development. , Bury FJ, Moers V, Yan J, Souopgui J, Quan XJ, De Geest N, Kricha S, Hassan BA, Bellefroid EJ ., Dev Dyn. November 1, 2008; 237 (11): 3352-60.
Hairy2 functions through both DNA-binding and non DNA-binding mechanisms at the neural plate border in Xenopus. , Nichane M, Ren X, Souopgui J, Bellefroid EJ ., Dev Biol. October 15, 2008; 322 (2): 368-80.
Hairy2- Id3 interactions play an essential role in Xenopus neural crest progenitor specification. , Nichane M, de Crozé N, Ren X, Souopgui J, Monsoro-Burq AH , Bellefroid EJ ., Dev Biol. October 15, 2008; 322 (2): 355-67.
The RNA-binding protein XSeb4R: a positive regulator of VegT mRNA stability and translation that is required for germ layer formation in Xenopus. , Souopgui J, Rust B, Vanhomwegen J, Heasman J , Henningfeld KA , Bellefroid E , Pieler T ., Genes Dev. September 1, 2008; 22 (17): 2347-52.
Xenopus zinc finger transcription factor IA1 ( Insm1) expression marks anteroventral noradrenergic neuron progenitors in Xenopus embryos. , Parlier D, Ariza A, Christulia F, Genco F, Vanhomwegen J, Kricha S, Souopgui J, Bellefroid EJ ., Dev Dyn. August 1, 2008; 237 (8): 2147-57.
Atypical Mowat-Wilson patient confirms the importance of the novel association between ZFHX1B/ SIP1 and NuRD corepressor complex. , Verstappen G, van Grunsven LA, Michiels C, Van de Putte T, Souopgui J, Van Damme J, Bellefroid E , Vandekerckhove J, Huylebroeck D ., Hum Mol Genet. April 15, 2008; 17 (8): 1175-83.
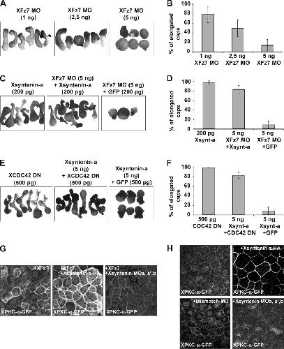
The postsynaptic density 95/disc-large/zona occludens protein syntenin directly interacts with frizzled 7 and supports noncanonical Wnt signaling. , Luyten A, Mortier E, Van Campenhout C, Taelman V, Degeest G, Wuytens G , Lambaerts K, David G, Bellefroid EJ , Zimmermann P., Mol Biol Cell. April 1, 2008; 19 (4): 1594-604.
XSip1 neuralizing activity involves the co-repressor CtBP and occurs through BMP dependent and independent mechanisms. , van Grunsven LA, Taelman V, Michiels C, Verstappen G, Souopgui J, Nichane M, Moens E, Opdecamp K, Vanhomwegen J, Kricha S, Huylebroeck D , Bellefroid EJ ., Dev Biol. June 1, 2007; 306 (1): 34-49.
Evolutionarily conserved role of nucleostemin: controlling proliferation of stem/progenitor cells during early vertebrate development. , Beekman C, Nichane M, De Clercq S, Maetens M, Floss T, Wurst W, Bellefroid E , Marine JC., Mol Cell Biol. December 1, 2006; 26 (24): 9291-301.
Retinoic acid signalling is required for specification of pronephric cell fate. , Cartry J, Nichane M, Ribes V, Colas A, Riou JF , Pieler T , Dollé P, Bellefroid EJ , Umbhauer M ., Dev Biol. November 1, 2006; 299 (1): 35-51.
The Na+/PO4 cotransporter SLC20A1 gene labels distinct restricted subdomains of the developing pronephros in Xenopus and zebrafish embryos. , Nichane M, Van Campenhout C, Pendeville H, Voz ML, Bellefroid EJ ., Gene Expr Patterns. October 1, 2006; 6 (7): 667-72.
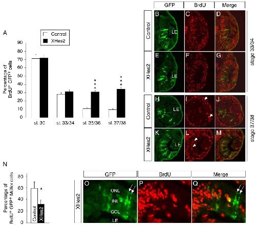
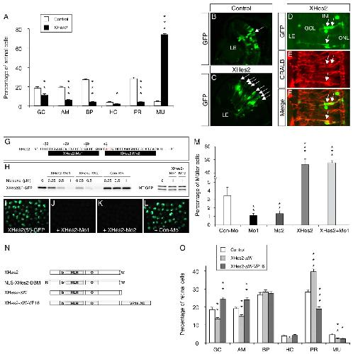
Characterization and function of the bHLH-O protein XHes2: insight into the mechanisms controlling retinal cell fate decision. , Sölter M, Locker M , Boy S, Taelman V, Bellefroid EJ , Perron M , Pieler T ., Development. October 1, 2006; 133 (20): 4097-108.
The Notch-effector HRT1 gene plays a role in glomerular development and patterning of the Xenopus pronephros anlagen. , Taelman V, Van Campenhout C, Sölter M, Pieler T , Bellefroid EJ ., Development. August 1, 2006; 133 (15): 2961-71.
Evi1 is specifically expressed in the distal tubule and duct of the Xenopus pronephros and plays a role in its formation. , Van Campenhout C, Nichane M, Antoniou A, Pendeville H, Bronchain OJ , Marine JC, Mazabraud A , Voz ML, Bellefroid EJ ., Dev Biol. June 1, 2006; 294 (1): 203-19.
deltaEF1 and SIP1 are differentially expressed and have overlapping activities during Xenopus embryogenesis. , van Grunsven LA, Taelman V, Michiels C, Opdecamp K, Huylebroeck D , Bellefroid EJ ., Dev Dyn. June 1, 2006; 235 (6): 1491-500.
Identification of FUSE-binding proteins as interacting partners of TIA proteins. , Rothé F, Gueydan C, Bellefroid E , Huez G, Kruys V., Biochem Biophys Res Commun. April 28, 2006; 343 (1): 57-68.
Sequences downstream of the bHLH domain of the Xenopus hairy-related transcription factor-1 act as an extended dimerization domain that contributes to the selection of the partners. , Taelman V, Van Wayenbergh R, Sölter M, Pichon B, Pieler T , Christophe D, Bellefroid EJ ., Dev Biol. December 1, 2004; 276 (1): 47-63.
Transcriptional repression by the bHLH-Orange factor XHRT1 does not involve the C-terminal YRPW motif. , Pichon B, Taelman V, Bellefroid EJ , Christophe D., Biochim Biophys Acta. October 5, 2004; 1680 (1): 46-52.
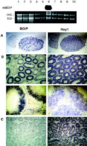
Identification of BOIP, a novel cDNA highly expressed during spermatogenesis that encodes a protein interacting with the orange domain of the hairy-related transcription factor HRT1/ Hey1 in Xenopus and mouse. , Van Wayenbergh R, Taelman V, Pichon B, Fischer A, Kricha S, Gessler M, Christophe D, Bellefroid EJ ., Dev Dyn. December 1, 2003; 228 (4): 716-25.
XHRT-1, a hairy and Enhancer of split related gene with expression in floor plate and hypochord during early Xenopus embryogenesis. , Pichon B, Taelman V, Kricha S, Christophe D, Bellefroid EJ ., Dev Genes Evol. November 1, 2002; 212 (10): 491-5.
XNAP, a conserved ankyrin repeat-containing protein with a role in the Notch pathway during Xenopus primary neurogenesis. , Lahaye K, Kricha S, Bellefroid EJ ., Mech Dev. January 1, 2002; 110 (1-2): 113-24.
Xath2, a bHLH gene expressed during a late transition stage of neurogenesis in the forebrain of Xenopus embryos. , Taelman V, Opdecamp K, Avalosse B, Ryan K, Bellefroid EJ ., Mech Dev. March 1, 2001; 101 (1-2): 199-202.
XSIP1, a Xenopus zinc finger/homeodomain encoding gene highly expressed during early neural development. , van Grunsven LA, Papin C, Avalosse B, Opdecamp K, Huylebroeck D , Smith JC , Bellefroid EJ ., Mech Dev. June 1, 2000; 94 (1-2): 189-93.
X- ngnr-1 and Xath3 promote ectopic expression of sensory neuron markers in the neurula ectoderm and have distinct inducing properties in the retina. , Perron M , Opdecamp K, Butler K, Harris WA , Bellefroid EJ ., Proc Natl Acad Sci U S A. December 21, 1999; 96 (26): 14996-5001.
Xiro3 encodes a Xenopus homolog of the Drosophila Iroquois genes and functions in neural specification. , Bellefroid EJ , Kobbe A, Gruss P, Pieler T , Gurdon JB , Papalopulu N ., EMBO J. January 2, 1998; 17 (1): 191-203.
A role for Xenopus Gli-type zinc finger proteins in the early embryonic patterning of mesoderm and neuroectoderm. , Marine JC, Bellefroid EJ , Pendeville H, Martial JA, Pieler T ., Mech Dev. May 1, 1997; 63 (2): 211-25.
X- MyT1, a Xenopus C2HC-type zinc finger protein with a regulatory function in neuronal differentiation. , Bellefroid EJ , Bourguignon C, Hollemann T , Ma Q, Anderson DJ, Kintner C , Pieler T ., Cell. December 27, 1996; 87 (7): 1191-202.
Zinc finger proteins in early Xenopus development. , Hollemann T , Bellefroid E , Stick R , Pieler T ., Int J Dev Biol. February 1, 1996; 40 (1): 291-5.
The evolutionarily conserved Krüppel-associated box domain defines a subfamily of eukaryotic multifingered proteins. , Bellefroid EJ , Poncelet DA, Lecocq PJ, Revelant O, Martial JA., Proc Natl Acad Sci U S A. May 1, 1991; 88 (9): 3608-12.