|
XB-PERS-2886
Publications By Hosung Jung
???pagination.result.count??????pagination.result.page??? 1
|
Mosaicism-independent mechanisms contribute to Pcdh19-related epilepsy and repetitive behaviors in Xenopus., Park J, Lee E, Kim CH, Ohk J, Jung H., Proc Natl Acad Sci U S A. May 21, 2024; 121 (21): e2321388121. |
|
Development and Degeneration of Retinal Ganglion Cell Axons in Xenopus tropicalis., Choi B, Kim H, Jang J, Park S, Jung H., Mol Cells. November 30, 2022; 45 (11): 846-854. |
|
Functional characterization of Clonorchis sinensis sodium-bile acid co-transporter (CsSBAT) as a steroid sulfate transporter., Jung H, Won JY, Park YK, Han JH, Cha SH., Parasitol Res. January 1, 2022; 121 (1): 217-224. |
|
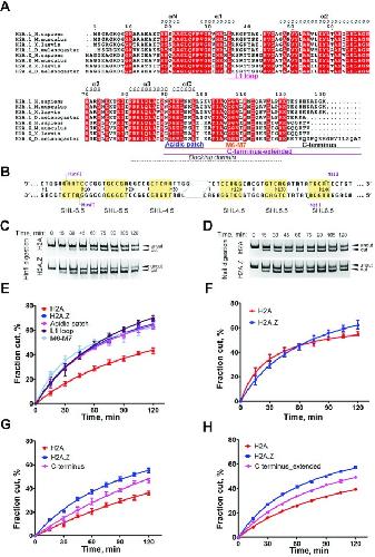
Structural basis of chromatin regulation by histone variant H2A.Z., Lewis TS, Sokolova V, Jung H, Ng H, Tan D., Nucleic Acids Res. November 8, 2021; 49 (19): 11379-11391. |
|
UXT chaperone prevents proteotoxicity by acting as an autophagy adaptor for p62-dependent aggrephagy., Yoon MJ, Choi B, Kim EJ, Ohk J, Yang C, Choi YG, Lee J, Kang C, Song HK, Kim YK, Woo JS, Cho Y, Choi EJ, Jung H, Kim C., Nat Commun. March 29, 2021; 12 (1): 1955. |
|
On-Site Ribosome Remodeling by Locally Synthesized Ribosomal Proteins in Axons., Shigeoka T, Koppers M, Wong HH, Lin JQ, Cagnetta R, Dwivedy A, de Freitas Nascimento J, van Tartwijk FW, Ströhl F, Cioni JM, Schaeffer J, Carrington M, Kaminski CF, Jung H, Harris WA, Holt CE., Cell Rep. December 10, 2019; 29 (11): 3605-3619.e10. |
|
Terminal Uridylyltransferases Execute Programmed Clearance of Maternal Transcriptome in Vertebrate Embryos., Chang H, Yeo J, Kim JG, Kim H, Lim J, Lee M, Kim HH, Ohk J, Jeon HY, Lee H, Jung H, Kim KW, Kim VN., Mol Cell. April 5, 2018; 70 (1): 72-82.e7. |
|
GABBR2 mutations determine phenotype in rett syndrome and epileptic encephalopathy., Yoo Y, Jung J, Lee YN, Lee Y, Cho H, Na E, Hong J, Kim E, Lee JS, Lee JS, Hong C, Park SY, Wie J, Miller K, Shur N, Clow C, Ebel RS, DeBrosse SD, Henderson LB, Willaert R, Castaldi C, Tikhonova I, Bilgüvar K, Mane S, Kim KJ, Hwang YS, Lee SG, So I, Lim BC, Choi HJ, Seong JY, Shin YB, Jung H, Chae JH, Choi M., Ann Neurol. September 1, 2017; 82 (3): 466-478. |
|
Visualization and Quantitative Analysis of Embryonic Angiogenesis in Xenopus tropicalis., Ohk J, Jung H., J Vis Exp. May 25, 2017; (123): |
|
Calmodulin Mediates Ca2+-Dependent Inhibition of Tie2 Signaling and Acts as a Developmental Brake During Embryonic Angiogenesis., Yang C, Ohk J, Lee JY, Kim EJ, Kim J, Han S, Park D, Jung H, Kim C., Arterioscler Thromb Vasc Biol. July 1, 2016; 36 (7): 1406-16. |
|
Local translation of extranuclear lamin B promotes axon maintenance., Yoon BC, Jung H, Dwivedy A, O'Hare CM, Zivraj KH, Holt CE., Cell. February 17, 2012; 148 (4): 752-64. |
|
E3 ligase Nedd4 promotes axon branching by downregulating PTEN., Drinjakovic J, Jung H, Campbell DS, Strochlic L, Dwivedy A, Holt CE., Neuron. February 11, 2010; 65 (3): 341-57. |
???pagination.result.page??? 1
