Click here to close Hello! We notice that you are using Internet Explorer, which is not supported by Xenbase and may cause the site to display incorrectly. We suggest using a current version of Chrome, FireFox, or Safari.

Profile Publications (52)
XB-PERS-2878

Publications By Michael W. Klymkowsky

???pagination.result.count???

???pagination.result.page??? 1 2 ???pagination.result.next???


Foxi2 and Sox3 are master transcription regulators that control ectoderm germ layer specification in Xenopus., Hendrickson CL, Blitz IL, Hussein A, Paraiso KD, Cho JS, Klymkowsky MW, Kofron MJ, Cho KWY., PLoS Biol. November 4, 2025; 23 (11): e3003476.   


Whole-Mount Immunocytochemistry in Xenopus., Klymkowsky MW., Cold Spring Harb Protoc. January 2, 2018; 2018 (1):


TSPAN12 Is a Norrin Co-receptor that Amplifies Frizzled4 Ligand Selectivity and Signaling., Lai MB, Zhang C, Shi J, Johnson V, Khandan L, McVey J, Klymkowsky MW, Chen Z, Junge HJ., Cell Rep. June 27, 2017; 19 (13): 2809-2822.   


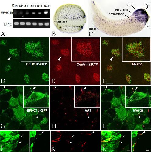
Identifying domains of EFHC1 involved in ciliary localization, ciliogenesis, and the regulation of Wnt signaling., Zhao Y, Shi J, Winey M, Klymkowsky MW., Dev Biol. March 15, 2016; 411 (2): 257-265.   


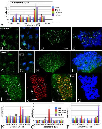
Centrin-2 (Cetn2) mediated regulation of FGF/FGFR gene expression in Xenopus., Shi J, Zhao Y, Vonderfecht T, Winey M, Klymkowsky MW., Sci Rep. May 27, 2015; 5 10283.   


Chibby functions in Xenopus ciliary assembly, embryonic development, and the regulation of gene expression., Shi J, Zhao Y, Galati D, Winey M, Klymkowsky MW., Dev Biol. November 15, 2014; 395 (2): 287-98.   


Turning randomness into meaning at the molecular level using Muller's morphs., Henson K, Cooper MM, Klymkowsky MW., Biol Open. April 15, 2012; 1 (4): 405-10.   


sizzled function and secreted factor network dynamics., Shi J, Zhang H, Dowell RD, Klymkowsky MW., Biol Open. March 15, 2012; 1 (3): 286-94.   


A maternally established SoxB1/SoxF axis is a conserved feature of chordate germ layer patterning., Cattell MV, Garnett AT, Klymkowsky MW, Medeiros DM., Evol Dev. January 1, 2012; 14 (1): 104-15.


Mitochondrial activity, embryogenesis, and the dialogue between the big and little brains of the cell., Klymkowsky MW., Mitochondrion. September 1, 2011; 11 (5): 814-9.


Snail2 controls mesodermal BMP/Wnt induction of neural crest., Shi J, Severson C, Yang J, Wedlich D, Klymkowsky MW., Development. August 1, 2011; 138 (15): 3135-45.   


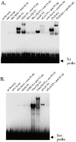
Regulation of TCF3 by Wnt-dependent phosphorylation during vertebrate axis specification., Hikasa H, Ezan J, Itoh K, Li X, Klymkowsky MW, Sokol SY., Dev Cell. October 19, 2010; 19 (4): 521-32.   


Mechanisms driving neural crest induction and migration in the zebrafish and Xenopus laevis., Klymkowsky MW, Rossi CC, Artinger KB., Cell Adh Migr. January 1, 2010; 4 (4): 595-608.   


Unexpected functional redundancy between Twist and Slug (Snail2) and their feedback regulation of NF-kappaB via Nodal and Cerberus., Zhang C, Klymkowsky MW., Dev Biol. July 15, 2009; 331 (2): 340-9.   


Epithelial-mesenchymal transition: a cancer researcher's conceptual friend and foe., Klymkowsky MW, Savagner P., Am J Pathol. May 1, 2009; 174 (5): 1588-93.


Eya1 and Six1 promote neurogenesis in the cranial placodes in a SoxB1-dependent fashion., Schlosser G, Awtry T, Brugmann SA, Jensen ED, Neilson K, Ruan G, Stammler A, Voelker D, Yan B, Zhang C, Klymkowsky MW, Moody SA., Dev Biol. August 1, 2008; 320 (1): 199-214.   


Rohon-Beard sensory neurons are induced by BMP4 expressing non-neural ectoderm in Xenopus laevis., Rossi CC, Hernandez-Lagunas L, Zhang C, Choi IF, Kwok L, Klymkowsky M, Artinger KB., Dev Biol. February 15, 2008; 314 (2): 351-61.   


The Sox axis, Nodal signaling, and germ layer specification., Zhang C, Klymkowsky MW., Differentiation. July 1, 2007; 75 (6): 536-45.   


An NF-kappaB and slug regulatory loop active in early vertebrate mesoderm., Zhang C, Carl TF, Trudeau ED, Simmet T, Klymkowsky MW., PLoS One. December 27, 2006; 1 e106.   


SOX7 and SOX18 are essential for cardiogenesis in Xenopus., Zhang C, Basta T, Klymkowsky MW., Dev Dyn. December 1, 2005; 234 (4): 878-91.   


SOX7 is an immediate-early target of VegT and regulates Nodal-related gene expression in Xenopus., Zhang C, Basta T, Fawcett SR, Klymkowsky MW., Dev Biol. February 15, 2005; 278 (2): 526-41.   


Repression of nodal expression by maternal B1-type SOXs regulates germ layer formation in Xenopus and zebrafish., Zhang C, Basta T, Hernandez-Lagunas L, Simpson P, Stemple DL, Artinger KB, Klymkowsky MW., Dev Biol. September 1, 2004; 273 (1): 23-37.


Embryonic expression of Xenopus laevis SOX7., Fawcett SR, Klymkowsky MW., Gene Expr Patterns. January 1, 2004; 4 (1): 29-33.   


The beta-catenin/VegT-regulated early zygotic gene Xnr5 is a direct target of SOX3 regulation., Zhang C, Basta T, Jensen ED, Klymkowsky MW., Development. December 1, 2003; 130 (23): 5609-24.   


Limb development in a "nonmodel" vertebrate, the direct-developing frog Eleutherodactylus coqui., Hanken J, Carl TF, Richardson MK, Olsson L, Schlosser G, Osabutey CK, Klymkowsky MW., J Exp Zool. December 15, 2001; 291 (4): 375-88.


Cadherins and catenins, Wnts and SOXs: embryonic patterning in Xenopus., St Amand AL, Klymkowsky MW., Int Rev Cytol. January 1, 2001; 203 291-355.


Regulation of Wnt signaling by Sox proteins: XSox17 alpha/beta and XSox3 physically interact with beta-catenin., Zorn AM, Barish GD, Williams BO, Lavender P, Klymkowsky MW, Varmus HE., Mol Cell. October 1, 1999; 4 (4): 487-98.   


Membrane-anchored plakoglobins have multiple mechanisms of action in Wnt signaling., Klymkowsky MW, Williams BO, Barish GD, Varmus HE, Vourgourakis YE., Mol Biol Cell. October 1, 1999; 10 (10): 3151-69.


Inhibition of neural crest migration in Xenopus using antisense slug RNA., Carl TF, Dufton C, Hanken J, Klymkowsky MW., Dev Biol. September 1, 1999; 213 (1): 101-15.


Plakophilin, armadillo repeats, and nuclear localization., Klymkowsky MW., Microsc Res Tech. April 1, 1999; 45 (1): 43-54.


Intermediate filament organization during oogenesis and early development in the clawed frog, Xenopus laevis., Gard DL, Klymkowsky MW., Subcell Biochem. January 1, 1998; 31 35-70.


Cytoplasmically anchored plakoglobin induces a WNT-like phenotype in Xenopus., Merriam JM, Rubenstein AB, Klymkowsky MW., Dev Biol. May 1, 1997; 185 (1): 67-81.   


Localizing the adhesive and signaling functions of plakoglobin., Rubenstein A, Merriam J, Klymkowsky MW., Dev Genet. January 1, 1997; 20 (2): 91-102.


A nontetrameric species is the major soluble form of keratin in Xenopus oocytes and rabbit reticulocyte lysates., Bachant JB, Klymkowsky MW., J Cell Biol. January 1, 1996; 132 (1-2): 153-65.


The body language of cells: the intimate connection between cell adhesion and behavior., Klymkowsky MW, Parr B., Cell. October 6, 1995; 83 (1): 5-8.


Anterior axis duplication in Xenopus induced by the over-expression of the cadherin-binding protein plakoglobin., Karnovsky A, Klymkowsky MW., Proc Natl Acad Sci U S A. May 9, 1995; 92 (10): 4522-6.


Disruption of intermediate filament organization leads to structural defects at the intersomite junction in Xenopus myotomal muscle., Cary RB, Klymkowsky MW., Development. April 1, 1995; 121 (4): 1041-52.   


Intermediate filament organization, reorganization, and function in the clawed frog Xenopus., Klymkowsky MW., Curr Top Dev Biol. January 1, 1995; 31 455-86.


Morphogenesis and the cytoskeleton: studies of the Xenopus embryo., Klymkowsky MW, Karnovsky A., Dev Biol. October 1, 1994; 165 (2): 372-84.   


Differential organization of desmin and vimentin in muscle is due to differences in their head domains., Cary RB, Klymkowsky MW., J Cell Biol. July 1, 1994; 126 (2): 445-56.


Vimentin's tail interacts with actin-containing structures in vivo., Cary RB, Klymkowsky MW, Evans RM, Domingo A, Dent JA, Backhus LE., J Cell Sci. June 1, 1994; 107 ( Pt 6) 1609-22.


Desmin organization during the differentiation of the dorsal myotome in Xenopus laevis., Cary RB, Klymkowsky MW., Differentiation. April 1, 1994; 56 (1-2): 31-8.   


Type II collagen distribution during cranial development in Xenopus laevis., Seufert DW, Hanken J, Klymkowsky MW., Anat Embryol (Berl). January 1, 1994; 189 (1): 81-9.


Host cell factors controlling vimentin organization in the Xenopus oocyte., Dent JA, Cary RB, Bachant JB, Domingo A, Klymkowsky MW., J Cell Biol. November 1, 1992; 119 (4): 855-66.


Evidence that the deep keratin filament systems of the Xenopus embryo act to ensure normal gastrulation., Klymkowsky MW, Shook DR, Maynell LA., Proc Natl Acad Sci U S A. September 15, 1992; 89 (18): 8736-40.


Cytokeratin phosphorylation, cytokeratin filament severing and the solubilization of the maternal mRNA Vg1., Klymkowsky MW, Maynell LA, Nislow C., J Cell Biol. August 1, 1991; 114 (4): 787-97.


Whole-mount staining of Xenopus and other vertebrates., Klymkowsky MW, Hanken J., Methods Cell Biol. January 1, 1991; 36 419-41.


The appearance of acetylated alpha-tubulin during early development and cellular differentiation in Xenopus., Chu DT, Klymkowsky MW., Dev Biol. November 1, 1989; 136 (1): 104-17.   


MPF-induced breakdown of cytokeratin filament organization in the maturing Xenopus oocyte depends upon the translation of maternal mRNAs., Klymkowsky MW, Maynell LA., Dev Biol. August 1, 1989; 134 (2): 479-85.   


A whole-mount immunocytochemical analysis of the expression of the intermediate filament protein vimentin in Xenopus., Dent JA, Polson AG, Klymkowsky MW., Development. January 1, 1989; 105 (1): 61-74.   

???pagination.result.page??? 1 2 ???pagination.result.next???