Click here to close Hello! We notice that you are using Internet Explorer, which is not supported by Xenbase and may cause the site to display incorrectly. We suggest using a current version of Chrome, FireFox, or Safari.

Profile Publications (16)
XB-PERS-2854

Publications By Arseny Khakhalin

???pagination.result.count???

???pagination.result.page??? 1


Monitoring recovery after CNS demyelination, a novel tool to de-risk pro-remyelinating strategies., Henriet E, Martin EM, Jubin P, Langui D, Mannioui A, Stankoff B, Lubetzki C, Khakhalin A, Zalc B., Brain. June 1, 2023; 146 (6): 2453-2463.   


Schooling in Xenopus laevis Tadpoles as a Way to Assess Their Neural Development., Lopez V, Khakhalin AS, Aizenman C., Cold Spring Harb Protoc. May 3, 2021; 2021 (5):


Analysis of Visual Collision Avoidance in Xenopus Tadpoles., Khakhalin AS., Cold Spring Harb Protoc. April 1, 2021; 2021 (4):


Intrinsic temporal tuning of neurons in the optic tectum is shaped by multisensory experience., Busch SE, Khakhalin AS., J Neurophysiol. September 1, 2019; 122 (3): 1084-1096.


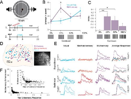
A cellular mechanism for inverse effectiveness in multisensory integration., Truszkowski TL, Carrillo OA, Bleier J, Ramirez-Vizcarrondo CM, Felch DL, McQuillan M, Truszkowski CP, Khakhalin AS, Aizenman CD., Elife. March 18, 2017; 6   


Emergence of Selectivity to Looming Stimuli in a Spiking Network Model of the Optic Tectum., Jang EV, Ramirez-Vizcarrondo C, Aizenman CD, Khakhalin AS., Front Neural Circuits. November 24, 2016; 10 95.   


Multisensory integration in the developing tectum is constrained by the balance of excitation and inhibition., Felch DL, Khakhalin AS, Aizenman CD., Elife. May 24, 2016; 5   


Correction: Multivariate analysis of electrophysiological diversity of Xenopus visual neurons during development and plasticity., Ciarleglio CM, Khakhalin AS, Wang AF, Constantino AC, Yip SP, Aizenman CD., Elife. January 28, 2016; 5 .


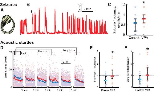
Valproate-induced neurodevelopmental deficits in Xenopus laevis tadpoles., James EJ, Gu J, Ramirez-Vizcarrondo CM, Hasan M, Truszkowski TL, Tan Y, Oupravanh PM, Khakhalin AS, Aizenman CD., J Neurosci. February 18, 2015; 35 (7): 3218-29.   


Multivariate analysis of electrophysiological diversity of Xenopus visual neurons during development and plasticity., Ciarleglio CM, Khakhalin AS, Wang AF, Constantino AC, Yip SP, Aizenman CD., Elife. January 6, 2015; 4   


Excitation and inhibition in recurrent networks mediate collision avoidance in Xenopus tadpoles., Khakhalin AS, Koren D, Gu J, Xu H, Aizenman CD., Eur J Neurosci. September 1, 2014; 40 (6): 2948-62.   


Modeling human neurodevelopmental disorders in the Xenopus tadpole: from mechanisms to therapeutic targets., Pratt KG, Khakhalin AS., Dis Model Mech. September 1, 2013; 6 (5): 1057-65.   


GABAergic transmission and chloride equilibrium potential are not modulated by pyruvate in the developing optic tectum of Xenopus laevis tadpoles., Khakhalin AS, Aizenman CD., PLoS One. January 1, 2012; 7 (4): e34446.   


Questioning the depolarizing effects of GABA during early brain development., Khakhalin AS., J Neurophysiol. September 1, 2011; 106 (3): 1065-7.


Visual experience-dependent maturation of correlated neuronal activity patterns in a developing visual system., Xu H, Khakhalin AS, Nurmikko AV, Aizenman CD., J Neurosci. June 1, 2011; 31 (22): 8025-36.


Joint application of independent component analysis and non-stationary fluctuation analysis for studying the mechanisms of the early phase of long-term potentiation in the rat hippocampus., Khakhalin AS, Frolov AA., Neurosci Behav Physiol. June 1, 2006; 36 (5): 429-39.

???pagination.result.page??? 1