???pagination.result.count???
An Early Function of Polycystin-2 for Left- Right Organizer Induction in Xenopus. , Vick P , Kreis J, Schneider I, Tingler M, Getwan M , Thumberger T , Beyer T, Schweickert A , Blum M ., iScience. April 27, 2018; 2 76-85.
A novel role of the organizer gene Goosecoid as an inhibitor of Wnt/PCP-mediated convergent extension in Xenopus and mouse. , Ulmer B, Tingler M, Kurz S, Maerker M, Andre P, Mönch D, Campione M, Deißler K, Lewandoski M, Thumberger T , Schweickert A , Fainsod A , Steinbeißer H, Blum M ., Sci Rep. February 21, 2017; 7 43010.
Leftward Flow Determines Laterality in Conjoined Twins. , Tisler M, Thumberger T , Schneider I, Schweickert A , Blum M ., Curr Biol. February 20, 2017; 27 (4): 543-548.
A novel serotonin-secreting cell type regulates ciliary motility in the mucociliary epidermis of Xenopus tadpoles. , Walentek P , Bogusch S, Thumberger T , Vick P , Dubaissi E , Beyer T, Blum M , Schweickert A ., Development. April 1, 2014; 141 (7): 1526-33.
The evolution and conservation of left- right patterning mechanisms. , Blum M , Feistel K , Thumberger T , Schweickert A ., Development. April 1, 2014; 141 (8): 1603-13.
Ciliogenesis and cerebrospinal fluid flow in the developing Xenopus brain are regulated by foxj1. , Hagenlocher C, Walentek P , M Ller C, Thumberger T , Feistel K ., Cilia. April 29, 2013; 2 (1): 12.
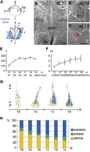
Quantitative analysis of embryogenesis: a perspective for light sheet microscopy. , Höckendorf B, Thumberger T , Wittbrodt J ., Dev Cell. December 11, 2012; 23 (6): 1111-20.
Ciliary and non-ciliary expression and function of PACRG during vertebrate development. , Thumberger T , Hagenlocher C, Tisler M, Beyer T, Tietze N, Schweickert A , Feistel K , Blum M ., Cilia. August 1, 2012; 1 (1): 13.
ATP4a is required for Wnt-dependent Foxj1 expression and leftward flow in Xenopus left- right development. , Walentek P , Beyer T, Thumberger T , Schweickert A , Blum M ., Cell Rep. May 31, 2012; 1 (5): 516-27.
Connexin26-mediated transfer of laterality cues in Xenopus. , Beyer T, Thumberger T , Schweickert A , Blum M ., Biol Open. May 15, 2012; 1 (5): 473-81.
Linking early determinants and cilia-driven leftward flow in left- right axis specification of Xenopus laevis: a theoretical approach. , Schweickert A , Walentek P , Thumberger T , Danilchik M ., Differentiation. February 1, 2012; 83 (2): S67-77.
Serotonin signaling is required for Wnt-dependent GRP specification and leftward flow in Xenopus. , Beyer T, Danilchik M, Thumberger T , Vick P , Tisler M, Schneider I, Bogusch S, Andre P, Ulmer B, Walentek P , Niesler B, Blum M , Schweickert A ., Curr Biol. January 10, 2012; 22 (1): 33-9.
The nodal inhibitor Coco is a critical target of leftward flow in Xenopus. , Schweickert A , Vick P , Getwan M , Weber T , Schneider I, Eberhardt M, Beyer T, Pachur A, Blum M ., Curr Biol. April 27, 2010; 20 (8): 738-43.
Bicaudal C, a novel regulator of Dvl signaling abutting RNA-processing bodies, controls cilia orientation and leftward flow. , Maisonneuve C, Guilleret I, Vick P , Weber T , Andre P, Beyer T, Blum M , Constam DB., Development. September 1, 2009; 136 (17): 3019-30.
Flow on the right side of the gastrocoel roof plate is dispensable for symmetry breakage in the frog Xenopus laevis. , Vick P , Schweickert A , Weber T , Eberhardt M, Mencl S, Shcherbakov D, Beyer T, Blum M ., Dev Biol. July 15, 2009; 331 (2): 281-91.
Cilia-driven leftward flow determines laterality in Xenopus. , Schweickert A , Weber T , Beyer T, Vick P , Bogusch S, Feistel K , Blum M ., Curr Biol. January 9, 2007; 17 (1): 60-6.