Click here to close Hello! We notice that you are using Internet Explorer, which is not supported by Xenbase and may cause the site to display incorrectly. We suggest using a current version of Chrome, FireFox, or Safari.

Profile Publications (24)
XB-PERS-2806

Publications By Paris A. Skourides

???pagination.result.count???

???pagination.result.page??? 1


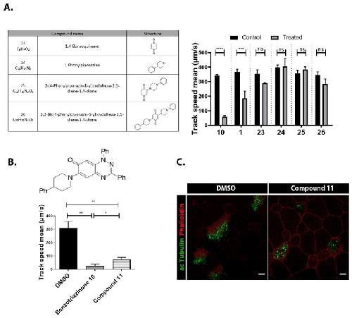
Reversible Modulation of Motile Cilia by a Benzo[e][1,2,4]triazinone: A Potential Non-Hormonal Approach to Male Contraception., Chatzifrangkeskou M, Perdiou A, Kreouzou R, Zissimou GA, Flesariu DF, Koutentis PA, Skourides PA., Cells. May 9, 2025; 14 (10):   


Adherens junctions stimulate and spatially guide integrin activation and extracellular matrix deposition., Hadjisavva R, Anastasiou O, Ioannou PS, Zheltkova M, Skourides PA., Cell Rep. July 19, 2022; 40 (3): 111091.   


Distinct spatiotemporal contribution of morphogenetic events and mechanical tissue coupling during Xenopus neural tube closure., Christodoulou N, Skourides PA., Development. July 1, 2022; 149 (13):   


Somitic mesoderm morphogenesis is necessary for neural tube closure during Xenopus development., Christodoulou N, Skourides PA., Front Cell Dev Biol. January 1, 2022; 10 1091629.   


Methods of Calpain Inhibition to Determine the Role of Calpains in Embryo Development in Amphibians., Antoniades I, Charalambous A, Christodoulou N, Zanardelli S, Skourides PA., Methods Mol Biol. January 1, 2019; 1915 249-259.


Determining Temporal and Spatial Expression of Calpains in Amphibians., Charalambous A, Antoniades I, Christodoulou N, Zanardelli S, Skourides PA., Methods Mol Biol. January 1, 2019; 1915 67-79.


Addressing the Functional Determinants of FAK during Ciliogenesis in Multiciliated Cells., Antoniades I, Stylianou P, Christodoulou N, Skourides PA., J Biol Chem. January 13, 2017; 292 (2): 488-504.   


Cell-Autonomous Ca(2+) Flashes Elicit Pulsed Contractions of an Apical Actin Network to Drive Apical Constriction during Neural Tube Closure., Christodoulou N, Skourides PA., Cell Rep. December 15, 2015; 13 (10): 2189-202.   


40LoVe and Samba are involved in Xenopus neural development and functionally distinct from hnRNP AB., Andreou M, Yan CY, Skourides PA., PLoS One. January 1, 2014; 9 (1): e85026.   


FAK transduces extracellular forces that orient the mitotic spindle and control tissue morphogenesis., Petridou NI, Skourides PA., Nat Commun. January 1, 2014; 5 5240.   


Calpain2 protease: A new member of the Wnt/Ca(2+) pathway modulating convergent extension movements in Xenopus., Zanardelli S, Christodoulou N, Skourides PA., Dev Biol. December 1, 2013; 384 (1): 83-100.   


A dominant-negative provides new insights into FAK regulation and function in early embryonic morphogenesis., Petridou NI, Stylianou P, Skourides PA., Development. October 1, 2013; 140 (20): 4266-76.


Xenopus laevis nucleotide binding protein 1 (xNubp1) is important for convergent extension movements and controls ciliogenesis via regulation of the actin cytoskeleton., Ioannou A, Santama N, Skourides PA., Dev Biol. August 15, 2013; 380 (2): 243-58.   


Comparing intracellular stability and targeting of sulfobetaine quantum dots with other surface chemistries in live cells., Muro E, Fragola A, Pons T, Lequeux N, Ioannou A, Skourides P, Dubertret B., Small. April 10, 2012; 8 (7): 1029-37.


High-resolution whole-mount in situ hybridization using Quantum Dot nanocrystals., Ioannou A, Eleftheriou I, Lubatti A, Charalambous A, Skourides PA., J Biomed Biotechnol. January 1, 2012; 2012 627602.   


In vivo, site-specific, covalent conjugation of quantum dots to proteins via split-intein splicing., Charalambous A, Andreou M, Antoniades I, Christodoulou N, Skourides PA., Methods Mol Biol. January 1, 2012; 906 157-69.


Activation of endogenous FAK via expression of its amino terminal domain in Xenopus embryos., Petridou NI, Stylianou P, Christodoulou N, Rhoads D, Guan JL, Skourides PA., PLoS One. January 1, 2012; 7 (8): e42577.   


Split-inteins for simultaneous, site-specific conjugation of quantum dots to multiple protein targets in vivo., Charalambous A, Antoniades I, Christodoulou N, Skourides PA., J Nanobiotechnology. September 15, 2011; 9 37.   


Single-shot optical sectioning using two-color probes in HiLo fluorescence microscopy., Muro E, Vermeulen P, Ioannou A, Skourides P, Dubertret B, Fragola A, Loriette V., Biophys J. June 8, 2011; 100 (11): 2810-9.


Intein-mediated site-specific conjugation of Quantum Dots to proteins in vivo., Charalambous A, Andreou M, Skourides PA., J Nanobiotechnology. December 10, 2009; 7 9.   


Imaging morphogenesis, in Xenopus with Quantum Dot nanocrystals., Stylianou P, Skourides PA., Mech Dev. October 1, 2009; 126 (10): 828-41.   


Samba, a Xenopus hnRNP expressed in neural and neural crest tissues., Yan CY, Skourides P, Chang C, Brivanlou A., Dev Dyn. January 1, 2009; 238 (1): 204-9.   


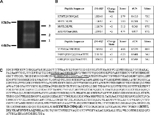
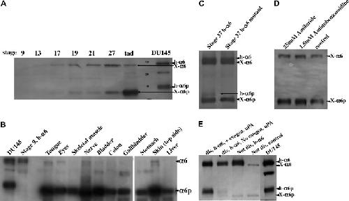
Spatially and temporally regulated alpha6 integrin cleavage during Xenopus laevis development., Demetriou MC, Stylianou P, Andreou M, Yiannikouri O, Tsaprailis G, Cress AE, Skourides P., Biochem Biophys Res Commun. February 15, 2008; 366 (3): 779-85.   


In vivo imaging of quantum dots encapsulated in phospholipid micelles., Dubertret B, Skourides P, Norris DJ, Noireaux V, Brivanlou AH, Libchaber A., Science. November 29, 2002; 298 (5599): 1759-62.

???pagination.result.page??? 1