Click here to close Hello! We notice that you are using Internet Explorer, which is not supported by Xenbase and may cause the site to display incorrectly. We suggest using a current version of Chrome, FireFox, or Safari.

Profile Publications (37)
XB-PERS-2781

Publications By Axel Schweickert

???pagination.result.count???

???pagination.result.page??? 1


CIROZ is dispensable in ancestral vertebrates but essential for left-right patterning in humans., Szenker-Ravi E, Ott T, Yusof A, Chopra M, Khatoo M, Pak B, Xuan Goh W, Beckers A, Brady AF, Ewans LJ, Djaziri N, Almontashiri NAM, Alghamdi MA, Alharby E, Dasouki M, Romo L, Tan WH, Maddirevula S, Alkuraya FS, Giordano JL, Alkelai A, Wapner RJ, Stals K, Alfadhel M, Alswaid AF, Bogusch S, Schafer-Kosulya A, Vogel S, Vick P, Schweickert A, Wakeling M, Moreau de Bellaing A, Alshamsi AM, Sanlaville D, Mbarek H, Saad C, Ellard S, Eisenhaber F, Tripolszki K, Beetz C, Bauer P, Gossler A, Eisenhaber B, Blum M, Bouvagnet P, Bertoli-Avella A, Amiel J, Gordon CT, Reversade B., Am J Hum Genet. January 6, 2025; 112 (2): 353-373.


Expression and cilia associated localization of Histone deacetylases 6 in Xenopus., Tisler M, Ott T, Blum M, Schweickert A., MicroPubl Biol. January 1, 2023; 2023   


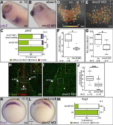
dmrt2 and myf5 Link Early Somitogenesis to Left-Right Axis Determination in Xenopus laevis., Tingler M, Brugger A, Feistel K, Schweickert A., Front Cell Dev Biol. January 1, 2022; 10 858272.   


Bicc1 and Dicer regulate left-right patterning through post-transcriptional control of the Nodal inhibitor Dand5., Maerker M, Getwan M, Dowdle ME, McSheene JC, Gonzalez V, Pelliccia JL, Hamilton DS, Yartseva V, Vejnar C, Tingler M, Minegishi K, Vick P, Giraldez AJ, Hamada H, Burdine RD, Sheets MD, Blum M, Schweickert A., Nat Commun. September 16, 2021; 12 (1): 5482.   


Serotonin and MucXS release by small secretory cells depend on Xpod, a SSC specific marker gene., Kurrle Y, Kunesch K, Bogusch S, Schweickert A., Genesis. February 1, 2020; 58 (2): e23344.   


A dual function of FGF signaling in Xenopus left-right axis formation., Schneider I, Kreis J, Schweickert A, Blum M, Vick P., Development. May 10, 2019; 146 (9):   


An Early Function of Polycystin-2 for Left-Right Organizer Induction in Xenopus., Vick P, Kreis J, Schneider I, Tingler M, Getwan M, Thumberger T, Beyer T, Schweickert A, Blum M., iScience. April 27, 2018; 2 76-85.   


A Conserved Role of the Unconventional Myosin 1d in Laterality Determination., Tingler M, Kurz S, Maerker M, Ott T, Fuhl F, Schweickert A, LeBlanc-Straceski JM, Noselli S, Blum M., Curr Biol. March 5, 2018; 28 (5): 810-816.e3.   


A novel role of the organizer gene Goosecoid as an inhibitor of Wnt/PCP-mediated convergent extension in Xenopus and mouse., Ulmer B, Tingler M, Kurz S, Maerker M, Andre P, Mönch D, Campione M, Deißler K, Lewandoski M, Thumberger T, Schweickert A, Fainsod A, Steinbeißer H, Blum M., Sci Rep. February 21, 2017; 7 43010.   


Leftward Flow Determines Laterality in Conjoined Twins., Tisler M, Thumberger T, Schneider I, Schweickert A, Blum M., Curr Biol. February 20, 2017; 27 (4): 543-548.   


Xenopus, an ideal model organism to study laterality in conjoined twins., Tisler M, Schweickert A, Blum M., Genesis. January 1, 2017; 55 (1-2):   


ATP4a is required for development and function of the Xenopus mucociliary epidermis - a potential model to study proton pump inhibitor-associated pneumonia., Walentek P, Beyer T, Hagenlocher C, Müller C, Feistel K, Schweickert A, Harland RM, Blum M., Dev Biol. December 15, 2015; 408 (2): 292-304.   


ATP4 and ciliation in the neuroectoderm and endoderm of Xenopus embryos and tadpoles., Walentek P, Hagenlocher C, Beyer T, Müller C, Feistel K, Schweickert A, Harland RM, Blum M., Data Brief. April 20, 2015; 4 22-31.   


Symmetry breakage in the vertebrate embryo: when does it happen and how does it work?, Blum M, Schweickert A, Vick P, Wright CV, Danilchik MV., Dev Biol. September 1, 2014; 393 (1): 109-23.   


Symmetry breakage in the frog Xenopus: role of Rab11 and the ventral-right blastomere., Tingler M, Ott T, Tözser J, Kurz S, Getwan M, Tisler M, Schweickert A, Blum M., Genesis. June 1, 2014; 52 (6): 588-99.   


A secretory cell type develops alongside multiciliated cells, ionocytes and goblet cells, and provides a protective, anti-infective function in the frog embryonic mucociliary epidermis., Dubaissi E, Rousseau K, Lea R, Soto X, Nardeosingh S, Schweickert A, Amaya E, Thornton DJ, Papalopulu N., Development. April 1, 2014; 141 (7): 1514-25.   


A novel serotonin-secreting cell type regulates ciliary motility in the mucociliary epidermis of Xenopus tadpoles., Walentek P, Bogusch S, Thumberger T, Vick P, Dubaissi E, Beyer T, Blum M, Schweickert A., Development. April 1, 2014; 141 (7): 1526-33.   


The evolution and conservation of left-right patterning mechanisms., Blum M, Feistel K, Thumberger T, Schweickert A., Development. April 1, 2014; 141 (8): 1603-13.   


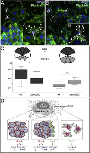
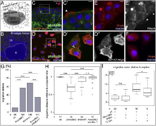
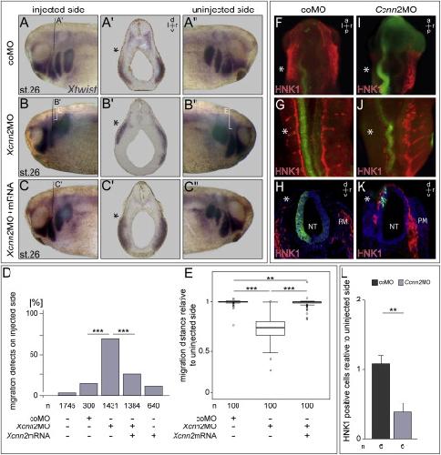
Calponin 2 acts as an effector of noncanonical Wnt-mediated cell polarization during neural crest cell migration., Ulmer B, Hagenlocher C, Schmalholz S, Kurz S, Schweickert A, Kohl A, Roth L, Sela-Donenfeld D, Blum M., Cell Rep. March 28, 2013; 3 (3): 615-21.   


Wnt11b is involved in cilia-mediated symmetry breakage during Xenopus left-right development., Walentek P, Schneider I, Schweickert A, Blum M., PLoS One. January 1, 2013; 8 (9): e73646.   


Ciliary and non-ciliary expression and function of PACRG during vertebrate development., Thumberger T, Hagenlocher C, Tisler M, Beyer T, Tietze N, Schweickert A, Feistel K, Blum M., Cilia. August 1, 2012; 1 (1): 13.   


ATP4a is required for Wnt-dependent Foxj1 expression and leftward flow in Xenopus left-right development., Walentek P, Beyer T, Thumberger T, Schweickert A, Blum M., Cell Rep. May 31, 2012; 1 (5): 516-27.   


Connexin26-mediated transfer of laterality cues in Xenopus., Beyer T, Thumberger T, Schweickert A, Blum M., Biol Open. May 15, 2012; 1 (5): 473-81.   


Linking early determinants and cilia-driven leftward flow in left-right axis specification of Xenopus laevis: a theoretical approach., Schweickert A, Walentek P, Thumberger T, Danilchik M., Differentiation. February 1, 2012; 83 (2): S67-77.   


Serotonin signaling is required for Wnt-dependent GRP specification and leftward flow in Xenopus., Beyer T, Danilchik M, Thumberger T, Vick P, Tisler M, Schneider I, Bogusch S, Andre P, Ulmer B, Walentek P, Niesler B, Blum M, Schweickert A., Curr Biol. January 10, 2012; 22 (1): 33-9.   


The nodal inhibitor Coco is a critical target of leftward flow in Xenopus., Schweickert A, Vick P, Getwan M, Weber T, Schneider I, Eberhardt M, Beyer T, Pachur A, Blum M., Curr Biol. April 27, 2010; 20 (8): 738-43.   


The RNA-binding protein bicaudal C regulates polycystin 2 in the kidney by antagonizing miR-17 activity., Tran U, Zakin L, Schweickert A, Agrawal R, Döger R, Blum M, De Robertis EM, Wessely O., Development. April 1, 2010; 137 (7): 1107-16.   


Flow on the right side of the gastrocoel roof plate is dispensable for symmetry breakage in the frog Xenopus laevis., Vick P, Schweickert A, Weber T, Eberhardt M, Mencl S, Shcherbakov D, Beyer T, Blum M., Dev Biol. July 15, 2009; 331 (2): 281-91.   


Xenopus, an ideal model system to study vertebrate left-right asymmetry., Blum M, Beyer T, Weber T, Vick P, Andre P, Bitzer E, Schweickert A., Dev Dyn. June 1, 2009; 238 (6): 1215-25.


Left-asymmetric expression of Galanin in the linear heart tube of the mouse embryo is independent of the nodal co-receptor gene cryptic., Schweickert A, Deissler K, Britsch S, Albrecht M, Ehmann H, Mauch V, Gaio U, Blum M., Dev Dyn. December 1, 2008; 237 (12): 3557-64.   


Ciliation and gene expression distinguish between node and posterior notochord in the mammalian embryo., Blum M, Andre P, Muders K, Schweickert A, Fischer A, Bitzer E, Bogusch S, Beyer T, van Straaten HW, Viebahn C., Differentiation. February 1, 2007; 75 (2): 133-46.


Cilia-driven leftward flow determines laterality in Xenopus., Schweickert A, Weber T, Beyer T, Vick P, Bogusch S, Feistel K, Blum M., Curr Biol. January 9, 2007; 17 (1): 60-6.   


Differential gene expression of Xenopus Pitx1, Pitx2b and Pitx2c during cement gland, stomodeum and pituitary development., Schweickert A, Steinbeisser H, Blum M., Mech Dev. September 1, 2001; 107 (1-2): 191-4.   


Pitx1 and Pitx2c are required for ectopic cement gland formation in Xenopus laevis., Schweickert A, Deissler K, Blum M, Steinbeisser H., Genesis. July 1, 2001; 30 (3): 144-8.   


Pitx2 isoforms: involvement of Pitx2c but not Pitx2a or Pitx2b in vertebrate left-right asymmetry., Schweickert A, Campione1 M, Steinbeisser H, Blum M., Mech Dev. January 1, 2000; 90 (1): 41-51.   


The homeobox gene Pitx2: mediator of asymmetric left-right signaling in vertebrate heart and gut looping., Campione M, Steinbeisser H, Schweickert A, Deissler K, van Bebber F, Lowe LA, Nowotschin S, Viebahn C, Haffter P, Kuehn MR, Blum M., Development. March 1, 1999; 126 (6): 1225-34.   


Negative autoregulation of the organizer-specific homeobox gene goosecoid., Danilov V, Blum M, Schweickert A, Campione M, Steinbeisser H., J Biol Chem. January 2, 1998; 273 (1): 627-35.

???pagination.result.page??? 1