|
XB-PERS-2706
Publications By Barbara A Demeneix
???pagination.result.count??????pagination.result.page??? 1 2 ???pagination.result.next???
|
Deleterious functional consequences of perfluoroalkyl substances accumulation into the myelin sheath., Butruille L, Jubin P, Martin E, Aigrot MS, Lhomme M, Fini JB, Demeneix B, Stankoff B, Lubetzki C, Zalc B, Remaud S., Environ Int. October 1, 2023; 180 108211. |
|
Short- and Long-Term Effects of Chlorpyrifos on Thyroid Hormone Axis and Brain Development in Xenopus laevis., Spirhanzlova P, Couderq S, Le Mével S, Leemans M, Krief S, Mughal BB, Demeneix BA, Fini JB., Neuroendocrinology. June 24, 2023; 113 (12): 1298-1311. |
|
From Cohort to Cohort: A Similar Mixture Approach (SMACH) to Evaluate Exposures to a Mixture Leading to Thyroid-Mediated Neurodevelopmental Effects Using NHANES Data., Sapounidou M, Andersson PL, Leemans M, Fini JB, Demeneix B, Rüegg J, Bornehag CG, Gennings C., Toxics. March 31, 2023; 11 (4): |
|
A Mixture of Chemicals Found in Human Amniotic Fluid Disrupts Brain Gene Expression and Behavior in Xenopus laevis., Leemans M, Spirhanzlova P, Couderq S, Le Mével S, Grimaldi A, Duvernois-Berthet E, Demeneix B, Fini JB., Int J Mol Sci. January 30, 2023; 24 (3): |
|
From cohorts to molecules: Adverse impacts of endocrine disrupting mixtures., Caporale N, Leemans M, Birgersson L, Germain PL, Cheroni C, Borbély G, Engdahl E, Lindh C, Bressan RB, Cavallo F, Chorev NE, D'Agostino GA, Pollard SM, Rigoli MT, Tenderini E, Tobon AL, Trattaro S, Troglio F, Zanella M, Bergman Å, Damdimopoulou P, Jönsson M, Kiess W, Kitraki E, Kiviranta H, Nånberg E, Öberg M, Rantakokko P, Rudén C, Söder O, Bornehag CG, Demeneix B, Fini JB, Gennings C, Rüegg J, Sturve J, Testa G., Science. February 18, 2022; 375 (6582): eabe8244. |
|
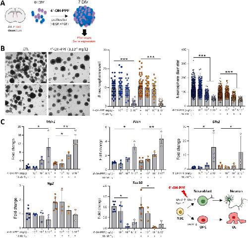
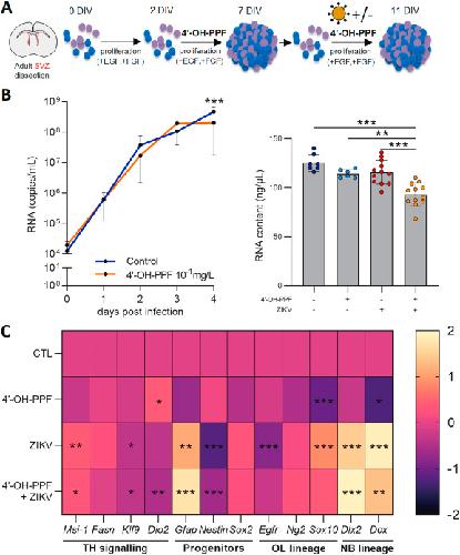
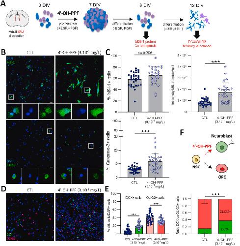
The pyriproxyfen metabolite, 4'-OH-PPF, disrupts thyroid hormone signaling in neural stem cells, modifying neurodevelopmental genes affected by ZIKA virus infection., Vancamp P, Spirhanzlova P, Sébillot A, Butruille L, Gothié JD, Le Mével S, Leemans M, Wejaphikul K, Meima M, Mughal BB, Roques P, Remaud S, Fini JB, Demeneix BA., Environ Pollut. September 15, 2021; 285 117654. |
|
Mechanistic insights into the synergistic activation of the RXR-PXR heterodimer by endocrine disruptor mixtures., Delfosse V, Huet T, Harrus D, Granell M, Bourguet M, Gardia-Parège C, Chiavarina B, Grimaldi M, Le Mével S, Blanc P, Huang D, Gruszczyk J, Demeneix B, Cianférani S, Fini JB, Balaguer P, Bourguet W., Proc Natl Acad Sci U S A. January 5, 2021; 118 (1): |
|
Composition and endocrine effects of water collected in the Kibale national park in Uganda., Spirhanzlova P, Fini JB, Demeneix B, Lardy-Fontan S, Vaslin-Reimann S, Lalere B, Guma N, Tindall A, Krief S., Environ Pollut. August 1, 2019; 251 460-468. |
|
Following Endocrine-Disrupting Effects on Gene Expression in Xenopus laevis., Spirhanzlova P, Leemans M, Demeneix BA, Fini JB., Cold Spring Harb Protoc. July 1, 2019; 2019 (7): |
|
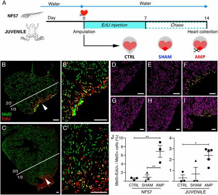
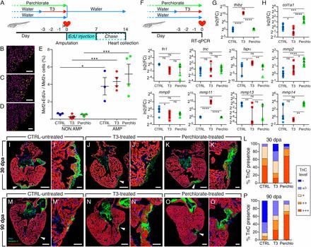
Stage-dependent cardiac regeneration in Xenopus is regulated by thyroid hormone availability., Marshall LN, Vivien CJ, Girardot F, Péricard L, Scerbo P, Palmier K, Demeneix BA, Coen L., Proc Natl Acad Sci U S A. February 26, 2019; 116 (9): 3614-3623. |
|
[Thyroid hormones regulate neural stem cell fate]., Remaud S, Demeneix B., Biol Aujourdhui. January 1, 2019; 213 (1-2): 7-16. |
|
The Xenopus tadpole: An in vivo model to screen drugs favoring remyelination., Mannioui A, Vauzanges Q, Fini JB, Henriet E, Sekizar S, Azoyan L, Thomas JL, Pasquier DD, Giovannangeli C, Demeneix B, Lubetzki C, Zalc B., Mult Scler. October 1, 2018; 24 (11): 1421-1432. |
|
Is adult cardiac regeneration absent in Xenopus laevis yet present in Xenopus tropicalis?, Marshall L, Girardot F, Demeneix BA, Coen L., Cell Biosci. April 19, 2018; 8 31. |
|
Reference gene identification and validation for quantitative real-time PCR studies in developing Xenopus laevis., Mughal BB, Leemans M, Spirhanzlova P, Demeneix B, Fini JB., Sci Rep. January 11, 2018; 8 (1): 496. |
|
Expression of the inactivating deiodinase, Deiodinase 3, in the pre-metamorphic tadpole retina., Le Blay K, Préau L, Morvan-Dubois G, Demeneix B., PLoS One. January 1, 2018; 13 (4): e0195374. |
|
Evaluating Thyroid Disrupting Chemicals In Vivo Using Xenopus laevis., Mughal BB, Demeneix BA, Fini JB., Methods Mol Biol. January 1, 2018; 1801 183-192. |
|
In Vivo Transfection of Naked DNA into Xenopus Tadpole Tail Muscle., Marshall L, Girardot F, Demeneix BA, Coen L., Cold Spring Harb Protoc. November 1, 2017; 2017 (11): pdb.prot099366. |
|
Using short-term bioassays to evaluate the endocrine disrupting capacity of the pesticides linuron and fenoxycarb., Spirhanzlova P, De Groef B, Nicholson FE, Grommen SVH, Marras G, Sébillot A, Demeneix BA, Pallud-Mothré S, Lemkine GF, Tindall AJ, Du Pasquier D., Comp Biochem Physiol C Toxicol Pharmacol. October 1, 2017; 200 52-58. |
|
Functional Characterization of Xenopus Thyroid Hormone Transporters mct8 and oatp1c1., Mughal BB, Leemans M, Lima de Souza EC, le Mevel S, Spirhanzlova P, Visser TJ, Fini JB, Demeneix BA., Endocrinology. August 1, 2017; 158 (8): 2694-2705. |
|
Human amniotic fluid contaminants alter thyroid hormone signalling and early brain development in Xenopus embryos., Fini JB, Mughal BB, Le Mével S, Leemans M, Lettmann M, Spirhanzlova P, Affaticati P, Jenett A, Demeneix BA., Sci Rep. March 7, 2017; 7 43786. |
|
Implication of thyroid hormone signaling in neural crest cells migration: Evidence from thyroid hormone receptor beta knockdown and NH3 antagonist studies., Bronchain OJ, Chesneau A, Monsoro-Burq AH, Jolivet P, Paillard E, Scanlan TS, Demeneix BA, Sachs LM, Pollet N., Mol Cell Endocrinol. January 5, 2017; 439 233-246. |
|
Persistent fibrosis, hypertrophy and sarcomere disorganisation after endoscopy-guided heart resection in adult Xenopus., Marshall L, Vivien C, Girardot F, Péricard L, Demeneix BA, Coen L, Chai N., PLoS One. January 1, 2017; 12 (3): e0173418. |
|
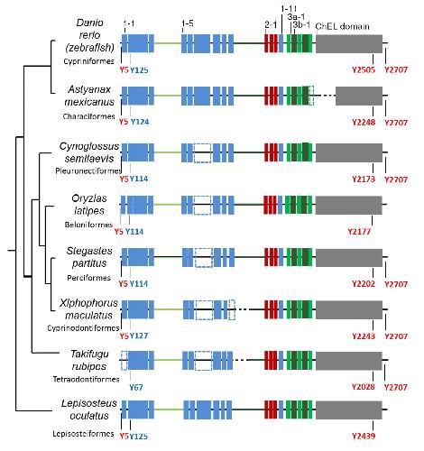
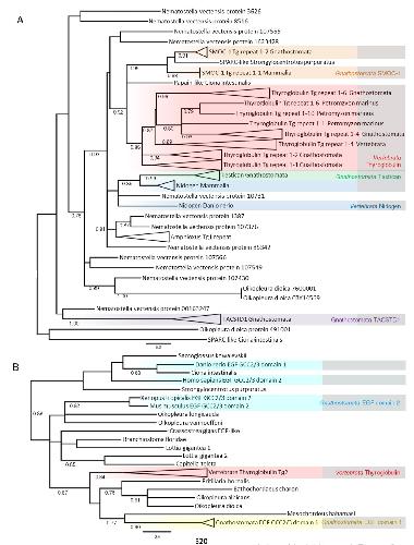
Thyroglobulin Represents a Novel Molecular Architecture of Vertebrates., Holzer G, Morishita Y, Fini JB, Lorin T, Gillet B, Hughes S, Tohmé M, Deléage G, Demeneix B, Arvan P, Laudet V., J Biol Chem. August 5, 2016; 291 (32): 16553-66. |
|
Differential thyroid hormone sensitivity of fast cycling progenitors in the neurogenic niches of tadpoles and juvenile frogs., Préau L, Le Blay K, Saint Paul E, Morvan-Dubois G, Demeneix BA., Mol Cell Endocrinol. January 15, 2016; 420 138-51. |
|
Xenopus tropicalis Genome Re-Scaffolding and Re-Annotation Reach the Resolution Required for In Vivo ChIA-PET Analysis., Buisine N, Ruan X, Bilesimo P, Grimaldi A, Alfama G, Ariyaratne P, Mulawadi F, Chen J, Sung WK, Liu ET, Demeneix BA, Ruan Y, Sachs LM., PLoS One. September 4, 2015; 10 (9): e0137526. |
|
On the origin and evolutionary history of NANOG., Scerbo P, Markov GV, Vivien C, Kodjabachian L, Demeneix B, Coen L, Girardot F., PLoS One. January 17, 2014; 9 (1): e85104. |
|
Towards a humanized PPARγ reporter system for in vivo screening of obesogens., Punzon I, Latapie V, Le Mével S, Hagneau A, Jolivet P, Palmier K, Fini JB, Demeneix BA., Mol Cell Endocrinol. July 15, 2013; 374 (1-2): 1-9. |
|
In vivo endocrine disruption assessment of wastewater treatment plant effluents with small organisms., Castillo L, Seriki K, Mateos S, Loire N, Guédon N, Lemkine GF, Demeneix BA, Tindall AJ., Water Sci Technol. January 1, 2013; 68 (1): 261-8. |
|
Thyroid hormone signaling in the Xenopus laevis embryo is functional and susceptible to endocrine disruption., Fini JB, Le Mével S, Palmier K, Darras VM, Punzon I, Richardson SJ, Clerget-Froidevaux MS, Demeneix BA., Endocrinology. October 1, 2012; 153 (10): 5068-81. |
|
Live imaging of targeted cell ablation in Xenopus: a new model to study demyelination and repair., Kaya F, Mannioui A, Chesneau A, Sekizar S, Maillard E, Ballagny C, Houel-Renault L, Dupasquier D, Bronchain O, Holtzmann I, Desmazieres A, Thomas JL, Demeneix BA, Brophy PJ, Zalc B, Mazabraud A., J Neurosci. September 12, 2012; 32 (37): 12885-95. |
|
Non-viral expression of mouse Oct4, Sox2, and Klf4 transcription factors efficiently reprograms tadpole muscle fibers in vivo., Vivien C, Scerbo P, Girardot F, Le Blay K, Demeneix BA, Coen L., J Biol Chem. March 2, 2012; 287 (10): 7427-35. |
|
Parallel biotransformation of tetrabromobisphenol A in Xenopus laevis and mammals: Xenopus as a model for endocrine perturbation studies., Fini JB, Riu A, Debrauwer L, Hillenweck A, Le Mével S, Chevolleau S, Boulahtouf A, Palmier K, Balaguer P, Cravedi JP, Demeneix BA, Zalko D., Toxicol Sci. February 1, 2012; 125 (2): 359-67. |
|
Ventx factors function as Nanog-like guardians of developmental potential in Xenopus., Scerbo P, Girardot F, Vivien C, Markov GV, Luxardi G, Demeneix B, Kodjabachian L, Coen L., PLoS One. January 1, 2012; 7 (5): e36855. |
|
Generation of fluorescent zebrafish to study endocrine disruption and potential crosstalk between thyroid hormone and corticosteroids., Terrien X, Fini JB, Demeneix BA, Schramm KW, Prunet P., Aquat Toxicol. September 1, 2011; 105 (1-2): 13-20. |
|
Specific histone lysine 4 methylation patterns define TR-binding capacity and differentiate direct T3 responses., Bilesimo P, Jolivet P, Alfama G, Buisine N, Le Mevel S, Havis E, Demeneix BA, Sachs LM., Mol Endocrinol. February 1, 2011; 25 (2): 225-37. |
|
Bisphenol A induces otolith malformations during vertebrate embryogenesis., Gibert Y, Sassi-Messai S, Fini JB, Bernard L, Zalko D, Cravedi JP, Balaguer P, Andersson-Lendahl M, Demeneix B, Laudet V., BMC Dev Biol. January 26, 2011; 11 4. |
|
An innovative continuous flow system for monitoring heavy metal pollution in water using transgenic Xenopus laevis tadpoles., Fini JB, Pallud-Mothré S, Le Mével S, Palmier K, Havens CM, Le Brun M, Mataix V, Lemkine GF, Demeneix BA, Turque N, Johnson PE., Environ Sci Technol. December 1, 2009; 43 (23): 8895-900. |
|
Metabolism of the endocrine disruptor BPA by Xenopus laevis tadpoles., Fini JB, Dolo L, Cravedi JP, Demeneix B, Zalko D., Ann N Y Acad Sci. April 1, 2009; 1163 394-7. |
|
Xenopus laevis as a model for studying thyroid hormone signalling: from development to metamorphosis., Morvan-Dubois G, Demeneix BA, Sachs LM., Mol Cell Endocrinol. October 10, 2008; 293 (1-2): 71-9. |
|
A role for basic transcription element-binding protein 1 (BTEB1) in the autoinduction of thyroid hormone receptor beta., Bagamasbad P, Howdeshell KL, Sachs LM, Demeneix BA, Denver RJ., J Biol Chem. January 25, 2008; 283 (4): 2275-85. |
|
An in vivo multiwell-based fluorescent screen for monitoring vertebrate thyroid hormone disruption., Fini JB, Le Mevel S, Turque N, Palmier K, Zalko D, Cravedi JP, Demeneix BA., Environ Sci Technol. August 15, 2007; 41 (16): 5908-14. |
|
Exploring nervous system transcriptomes during embryogenesis and metamorphosis in Xenopus tropicalis using EST analysis., Fierro AC, Thuret R, Coen L, Perron M, Demeneix BA, Wegnez M, Gyapay G, Weissenbach J, Wincker P, Mazabraud A, Pollet N., BMC Genomics. May 16, 2007; 8 118. |
|
Caspase-9 regulates apoptosis/proliferation balance during metamorphic brain remodeling in Xenopus., Coen L, Le Blay K, Rowe I, Demeneix BA., Proc Natl Acad Sci U S A. May 15, 2007; 104 (20): 8502-7. |
|
Unliganded thyroid hormone receptor is essential for Xenopus laevis eye development., Havis E, Le Mevel S, Morvan Dubois G, Shi DL, Scanlan TS, Demeneix BA, Sachs LM., EMBO J. October 18, 2006; 25 (20): 4943-51. |
|
Deiodinase activity is present in Xenopus laevis during early embryogenesis., Morvan Dubois G, Sebillot A, Kuiper GG, Verhoelst CH, Darras VM, Visser TJ, Demeneix BA., Endocrinology. October 1, 2006; 147 (10): 4941-9. |
|
Characterization of recombinant Xenopus laevis type I iodothyronine deiodinase: substitution of a proline residue in the catalytic center by serine (Pro132Ser) restores sensitivity to 6-propyl-2-thiouracil., Kuiper GG, Klootwijk W, Morvan Dubois G, Destree O, Darras VM, Van der Geyten S, Demeneix B, Visser TJ., Endocrinology. July 1, 2006; 147 (7): 3519-29. |
|
Mycobacterium szulgai infection in a captive population of African clawed frogs (Xenopus tropicalis)., Chai N, Deforges L, Sougakoff W, Truffot-Pernot C, De Luze A, Demeneix B, Clément M, Bomsel MC., J Zoo Wildl Med. March 1, 2006; 37 (1): 55-8. |
|
A rapid, physiologic protocol for testing transcriptional effects of thyroid-disrupting agents in premetamorphic Xenopus tadpoles., Turque N, Palmier K, Le Mével S, Alliot C, Demeneix BA., Environ Health Perspect. November 1, 2005; 113 (11): 1588-93. |
|
Apoptosis of tail muscle during amphibian metamorphosis involves a caspase 9-dependent mechanism., Rowe I, Le Blay K, Du Pasquier D, Palmier K, Levi G, Demeneix B, Coen L., Dev Dyn. May 1, 2005; 233 (1): 76-87. |
|
Assessment of estrogenic endocrine-disrupting chemical actions in the brain using in vivo somatic gene transfer., Trudeau VL, Turque N, Le Mével S, Alliot C, Gallant N, Coen L, Pakdel F, Demeneix B., Environ Health Perspect. March 1, 2005; 113 (3): 329-34. |
???pagination.result.page??? 1 2 ???pagination.result.next???
