Click here to close Hello! We notice that you are using Internet Explorer, which is not supported by Xenbase and may cause the site to display incorrectly. We suggest using a current version of Chrome, FireFox, or Safari.

Profile Publications (6)
XB-PERS-2665

Publications By Jean Gascuel

???pagination.result.count???

???pagination.result.page??? 1


Ontogenesis of the extra-bulbar olfactory pathway in Xenopus laevis., Gaudin A, Lardière-Butterfield J, Gascuel J., Anat Rec (Hoboken). September 1, 2013; 296 (9): 1462-76.


Exotic models may offer unique opportunities to decipher specific scientific question: the case of Xenopus olfactory system., Gascuel J, Amano T., Anat Rec (Hoboken). September 1, 2013; 296 (9): 1453-61.   


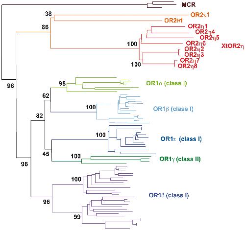
Expression of odorant receptor family, type 2 OR in the aquatic olfactory cavity of amphibian frog Xenopus tropicalis., Amano T, Gascuel J., PLoS One. January 1, 2012; 7 (4): e33922.   


Glial fibrillary acidic protein and vimentin expression in the frog olfactory system during metamorphosis., Huang Q, Zhao S, Gaudin A, Quennedey B, Gascuel J., Neuroreport. September 8, 2005; 16 (13): 1439-42.


3D atlas describing the ontogenic evolution of the primary olfactory projections in the olfactory bulb of Xenopus laevis., Gaudin A, Gascuel J., J Comp Neurol. September 5, 2005; 489 (4): 403-24.


Specific expression of olfactory binding protein in the aerial olfactory cavity of adult and developing Xenopus., Millery J, Briand L, Bézirard V, Blon F, Fenech C, Richard-Parpaillon L, Quennedey B, Pernollet JC, Gascuel J., Eur J Neurosci. September 1, 2005; 22 (6): 1389-99.   

???pagination.result.page??? 1