Click here to close Hello! We notice that you are using Internet Explorer, which is not supported by Xenbase and may cause the site to display incorrectly. We suggest using a current version of Chrome, FireFox, or Safari.

Profile Publications (28)
XB-PERS-2650

Publications By Gabriel E. Bertolesi

???pagination.result.count???

???pagination.result.page??? 1


Pinopsin Regulates Melatonin Production and Daily Locomotor Activity: Functional Insights From Gene-Edited Xenopus Tadpoles., Heshami N, Romero RD, de Souza FSJ, Bertolesi GE, McFarlane S., J Pineal Res. March 1, 2026; 78 (2): e70114.   


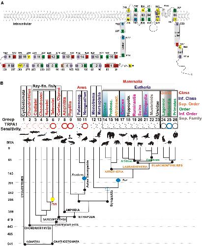
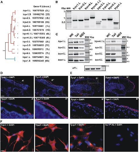
Evolutionary adaptations of TRPA1 thermosensitivity and skin thermoregulation in vertebrates., Bertolesi GE, Heshami N, McFarlane S., iScience. August 19, 2025; 28 (9): 113369.   


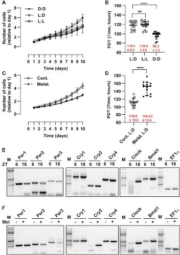
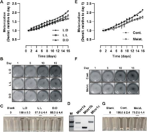
Interplay of Light, Melatonin, and Circadian Genes in Skin Pigmentation Regulation., Bertolesi GE, Debnath N, Heshami N, Bui R, Zadeh-Haghighi H, Simon C, McFarlane S., Pigment Cell Melanoma Res. January 1, 2025; 38 (1): e13220.   


Visual input regulates melanophore differentiation., Atkinson-Leadbeater K, Bertolesi GE, McFarlane S., Front Cell Dev Biol. August 20, 2024; 12 1437613.   


Differential Eye Expression of Xenopus Acyltransferase Gnpat and Its Biochemical Characterization Shed Light on Lipid-Associated Ocular Pathologies., Bertolesi GE, Chilije MFJ, Li V, Thompson CC, López-Villalobos A, Hehr CL, Atkinson-Leadbeater K, Zaremberg V, McFarlane S., Invest Ophthalmol Vis Sci. May 1, 2023; 64 (5): 17.   


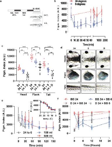
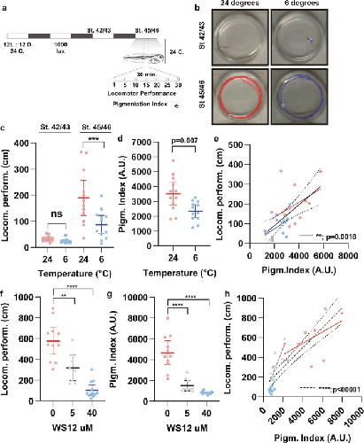
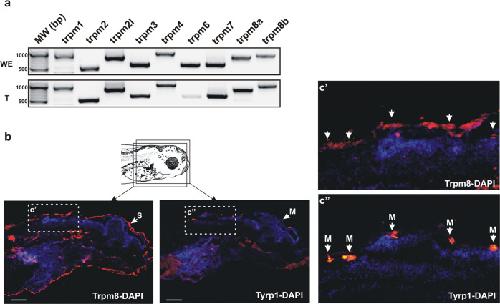
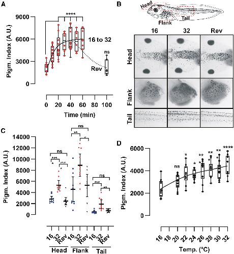
TRPM8 thermosensation in poikilotherms mediates both skin colour and locomotor performance responses to cold temperature., Malik HR, Bertolesi GE, McFarlane S., Commun Biol. January 31, 2023; 6 (1): 127.   


Cell-type expression and activation by light of neuropsins in the developing and mature Xenopus retina., Man LLH, Storey SS, Bertolesi GE, McFarlane S., Front Cell Neurosci. January 1, 2023; 17 1266945.   


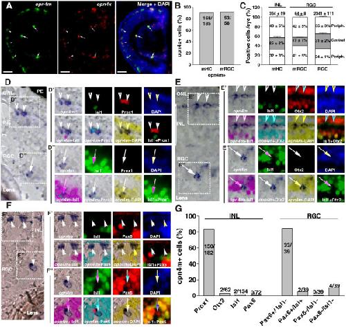
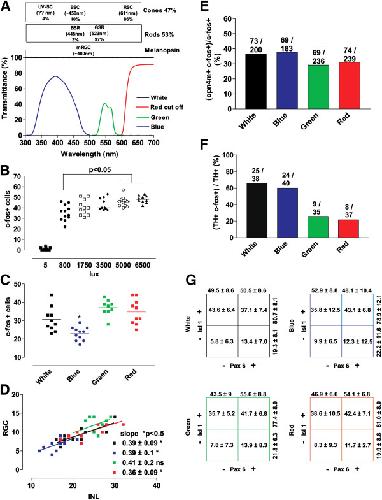
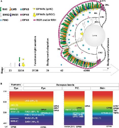
Distinct type II opsins in the eye decode light properties for background adaptation and behavioural background preference., Bertolesi GE, Debnath N, Atkinson-Leadbeater K, Niedzwiecka A, McFarlane S., Mol Ecol. December 1, 2021; 30 (24): 6659-6676.


Type II Opsins in the Eye, the Pineal Complex and the Skin of Xenopus laevis: Using Changes in Skin Pigmentation as a Readout of Visual and Circadian Activity., Bertolesi GE, Debnath N, Malik HR, Man LLH, McFarlane S., Front Neuroanat. January 1, 2021; 15 784478.   


The regulation of skin pigmentation in response to environmental light by pineal Type II opsins and skin melanophore melatonin receptors., Bertolesi GE, Atkinson-Leadbeater K, Mackey EM, Song YN, Heyne B, McFarlane S., J Photochem Photobiol B. November 1, 2020; 212 112024.   


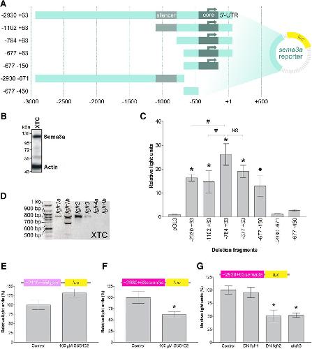
Lhx2/9 and Etv1 Transcription Factors have Complementary roles in Regulating the Expression of Guidance Genes slit1 and sema3a., Yang JJ, Bertolesi GE, Hehr CL, McFarlane S., Neuroscience. May 10, 2020; 434 66-82.


Plasticity for colour adaptation in vertebrates explained by the evolution of the genes pomc, pmch and pmchl., Bertolesi GE, Zhang JZ, McFarlane S., Pigment Cell Melanoma Res. July 1, 2019; 32 (4): 510-527.   


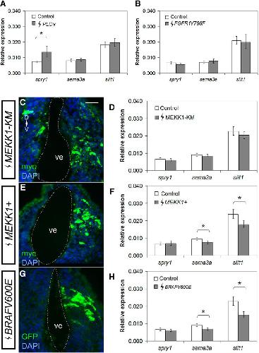
The Expression of Key Guidance Genes at a Forebrain Axon Turning Point Is Maintained by Distinct Fgfr Isoforms but a Common Downstream Signal Transduction Mechanism., Yang JJ, Bertolesi GE, Dueck S, Hehr CL, McFarlane S., eNeuro. April 9, 2019; 6 (2):   


Fibroblast growth factor receptor 1 signaling transcriptionally regulates the axon guidance cue slit1., Yang JJ, Bertolesi GE, Hehr CL, Johnston J, McFarlane S., Cell Mol Life Sci. October 1, 2018; 75 (19): 3649-3661.


Interaction and developmental activation of two neuroendocrine systems that regulate light-mediated skin pigmentation., Bertolesi GE, Song YN, Atkinson-Leadbeater K, Yang JJ, McFarlane S., Pigment Cell Melanoma Res. July 1, 2017; 30 (4): 413-423.


Two light-activated neuroendocrine circuits arising in the eye trigger physiological and morphological pigmentation., Bertolesi GE, Hehr CL, Munn H, McFarlane S., Pigment Cell Melanoma Res. November 1, 2016; 29 (6): 688-701.


EGCG stabilizes growth cone filopodia and impairs retinal ganglion cell axon guidance., Atkinson-Leadbeater K, Hehr CL, Johnston J, Bertolesi G, McFarlane S., Dev Dyn. June 1, 2016; 245 (6): 667-77.   


Pharmacological induction of skin pigmentation unveils the neuroendocrine circuit regulated by light., Bertolesi GE, Vazhappilly ST, Hehr CL, McFarlane S., Pigment Cell Melanoma Res. March 1, 2016; 29 (2): 186-98.


Melanopsin photoreception in the eye regulates light-induced skin colour changes through the production of α-MSH in the pituitary gland., Bertolesi GE, Hehr CL, McFarlane S., Pigment Cell Melanoma Res. September 1, 2015; 28 (5): 559-71.


Wiring the retinal circuits activated by light during early development., Bertolesi GE, Hehr CL, McFarlane S., Neural Dev. February 13, 2014; 9 3.   


Neuropilin-1 biases dendrite polarization in the retina., Kita EM, Bertolesi GE, Hehr CL, Johnston J, McFarlane S., Development. July 1, 2013; 140 (14): 2933-41.   


Identification and expression analysis of GPAT family genes during early development of Xenopus laevis., Bertolesi GE, Iannattone S, Johnston J, Zaremberg V, McFarlane S., Gene Expr Patterns. January 1, 2012; 12 (7-8): 219-27.   


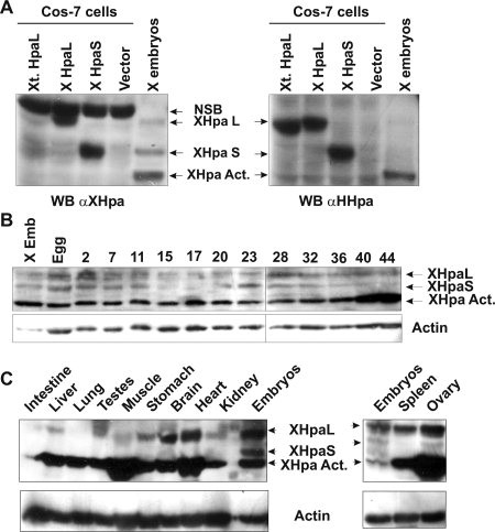
Two promoters with distinct activities in different tissues drive the expression of heparanase in Xenopus., Bertolesi GE, Su HY, Michaiel G, Dueck SM, Hehr CL, McFarlane S., Dev Dyn. December 1, 2011; 240 (12): 2657-72.   


Dynamic expression of axon guidance cues required for optic tract development is controlled by fibroblast growth factor signaling., Atkinson-Leadbeater K, Bertolesi GE, Hehr CL, Webber CA, Cechmanek PB, McFarlane S., J Neurosci. January 13, 2010; 30 (2): 685-93.   


Distinct roles for Robo2 in the regulation of axon and dendrite growth by retinal ganglion cells., Hocking JC, Hehr CL, Bertolesi GE, Wu JY, McFarlane S., Mech Dev. January 1, 2010; 127 (1-2): 36-48.   


LIMK1 acts downstream of BMP signaling in developing retinal ganglion cell axons but not dendrites., Hocking JC, Hehr CL, Bertolesi G, Funakoshi H, Nakamura T, McFarlane S., Dev Biol. June 15, 2009; 330 (2): 273-85.   


FGF receptor dependent regulation of Lhx9 expression in the developing nervous system., Atkinson-Leadbeater K, Bertolesi GE, Johnston JA, Hehr CL, McFarlane S., Dev Dyn. February 1, 2009; 238 (2): 367-75.   


Two heparanase splicing variants with distinct properties are necessary in early Xenopus development., Bertolesi GE, Michaiel G, McFarlane S., J Biol Chem. June 6, 2008; 283 (23): 16004-16.

???pagination.result.page??? 1