Click here to close Hello! We notice that you are using Internet Explorer, which is not supported by Xenbase and may cause the site to display incorrectly. We suggest using a current version of Chrome, FireFox, or Safari.

Profile Publications (22)
XB-PERS-2603

Publications By Shin-ichi Ohnuma

???pagination.result.count???

???pagination.result.page??? 1


Control of neural crest induction by MarvelD3-mediated attenuation of JNK signalling., Vacca B, Sanchez-Heras E, Steed E, Busson SL, Balda MS, Ohnuma SI, Sasai N, Mayor R, Matter K., Sci Rep. January 19, 2018; 8 (1): 1204.   


MarvelD3 regulates the c-Jun N-terminal kinase pathway during eye development in Xenopus., Vacca B, Sanchez-Heras E, Steed E, Balda MS, Ohnuma SI, Sasai N, Mayor R, Matter K., Biol Open. November 15, 2016; 5 (11): 1631-1641.   


The small leucine-rich repeat secreted protein Asporin induces eyes in Xenopus embryos through the IGF signalling pathway., Luehders K, Sasai N, Davaapil H, Kurosawa-Yoshida M, Hiura H, Brah T, Ohnuma S., Development. October 1, 2015; 142 (19): 3351-61.   


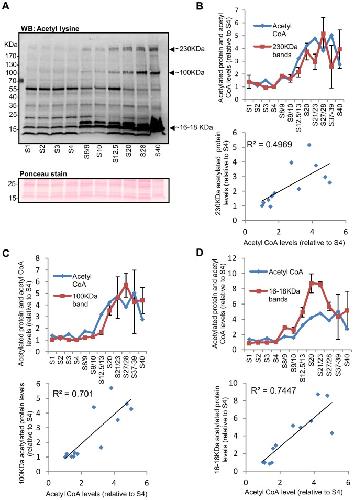
Changes in acetyl CoA levels during the early embryonic development of Xenopus laevis., Tsuchiya Y, Pham U, Hu W, Ohnuma S, Gout I., PLoS One. January 1, 2014; 9 (5): e97693.   


The structure and development of Xenopus laevis cornea., Hu W, Haamedi N, Lee J, Kinoshita T, Ohnuma S., Exp Eye Res. November 1, 2013; 116 109-28.   


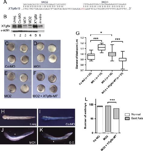
The Xenopus Tgfbi is required for embryogenesis through regulation of canonical Wnt signalling., Wang F, Hu W, Xian J, Ohnuma S, Brenton JD., Dev Biol. July 1, 2013; 379 (1): 16-27.   


Spatial and temporal expressions of prune reveal a role in Müller gliogenesis during Xenopus retinal development., Bilitou A, De Marco N, Bello AM, Garzia L, Carotenuto P, Kim M, Campanella C, Ohnuma S, Zollo M., Gene. November 1, 2012; 509 (1): 93-103.   


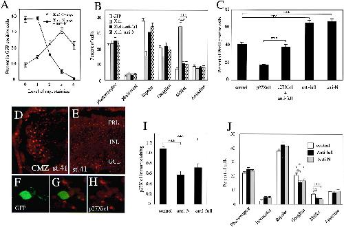
The role of cell cycle in retinal development: cyclin-dependent kinase inhibitors co-ordinate cell-cycle inhibition, cell-fate determination and differentiation in the developing retina., Bilitou A, Ohnuma S., Dev Dyn. March 1, 2010; 239 (3): 727-36.


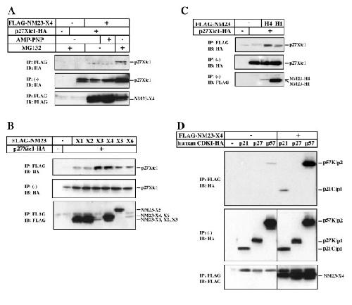
The NM23 family in development., Bilitou A, Watson J, Gartner A, Ohnuma S., Mol Cell Biochem. September 1, 2009; 329 (1-2): 17-33.


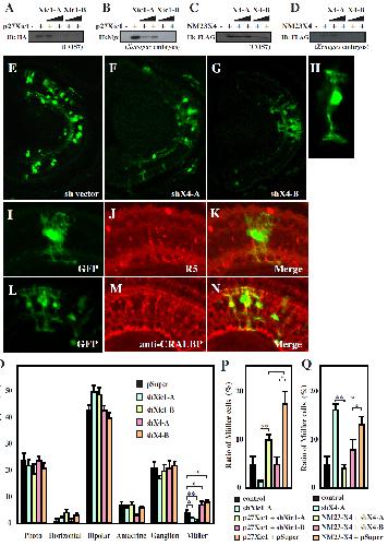
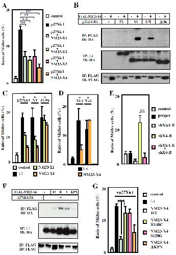
Xenopus NM23-X4 regulates retinal gliogenesis through interaction with p27Xic1., Mochizuki T, Bilitou A, Waters CT, Hussain K, Zollo M, Ohnuma S., Neural Dev. January 5, 2009; 4 1.   


Tsukushi modulates Xnr2, FGF and BMP signaling: regulation of Xenopus germ layer formation., Morris SA, Almeida AD, Tanaka H, Ohta K, Ohnuma S., PLoS One. October 10, 2007; 2 (10): e1004.   


Tsukushi cooperates with VG1 to induce primitive streak and Hensen's node formation in the chick embryo., Ohta K, Kuriyama S, Okafuji T, Gejima R, Ohnuma S, Tanaka H., Development. October 1, 2006; 133 (19): 3777-86.   


Notch targets the Cdk inhibitor Xic1 to regulate differentiation but not the cell cycle in neurons., Vernon AE, Movassagh M, Horan I, Wise H, Ohnuma S, Philpott A., EMBO Rep. June 1, 2006; 7 (6): 643-8.


Structural basis for the inhibition of activin signalling by follistatin., Harrington AE, Morris-Triggs SA, Ruotolo BT, Robinson CV, Ohnuma S, Hyvönen M., EMBO J. March 8, 2006; 25 (5): 1035-45.


Tsukushi controls ectodermal patterning and neural crest specification in Xenopus by direct regulation of BMP4 and X-delta-1 activity., Kuriyama S, Lupo G, Ohta K, Ohnuma S, Harris WA, Tanaka H., Development. January 1, 2006; 133 (1): 75-88.   


Identification of Xenopus cyclin-dependent kinase inhibitors, p16Xic2 and p17Xic3., Daniels M, Dhokia V, Richard-Parpaillon L, Ohnuma S., Gene. November 10, 2004; 342 (1): 41-7.   


Negative regulation of Smad2 by PIASy is required for proper Xenopus mesoderm formation., Daniels M, Shimizu K, Zorn AM, Ohnuma S., Development. November 1, 2004; 131 (22): 5613-26.   


Tsukushi functions as an organizer inducer by inhibition of BMP activity in cooperation with chordin., Ohta K, Lupo G, Kuriyama S, Keynes R, Holt CE, Harris WA, Tanaka H, Ohnuma SI., Dev Cell. September 1, 2004; 7 (3): 347-358.   


Lipofection strategy for the study of Xenopus retinal development., Ohnuma S, Mann F, Boy S, Perron M, Harris WA., Methods. December 1, 2002; 28 (4): 411-9.


Co-ordinating retinal histogenesis: early cell cycle exit enhances early cell fate determination in the Xenopus retina., Ohnuma S, Hopper S, Wang KC, Philpott A, Harris WA., Development. May 1, 2002; 129 (10): 2435-46.   


p27Xic1, a Cdk inhibitor, promotes the determination of glial cells in Xenopus retina., Ohnuma S, Philpott A, Wang K, Holt CE, Harris WA., Cell. November 24, 1999; 99 (5): 499-510.   


The neuronal architecture of Xenopus retinal ganglion cells is sculpted by rho-family GTPases in vivo., Ruchhoeft ML, Ohnuma S, McNeill L, Holt CE, Harris WA., J Neurosci. October 1, 1999; 19 (19): 8454-63.

???pagination.result.page??? 1