|
XB-PERS-2549
Publications By Chun-Ting Chen
???pagination.result.count??????pagination.result.page??? 1 2 ???pagination.result.next???
|
A retroviral link to vertebrate myelination through retrotransposon-RNA-mediated control of myelin gene expression., Ghosh T, Almeida RG, Zhao C, Mannioui A, Martin E, Fleet A, Chen CZ, Assinck P, Ellams S, Gonzalez GA, Graham SC, Rowitch DH, Stott K, Adams I, Zalc B, Goldman N, Lyons DA, Franklin RJM., Cell. February 15, 2024; 187 (4): 814-830.e23. |
|
Mending a broken heart: In vitro, in vivo and in silico models of congenital heart disease., Rufaihah AJ, Chen CK, Yap CH, Mattar CNZ., Dis Model Mech. March 28, 2021; 14 (3): |
|
CPEB3 regulates the proliferation and apoptosis of bovine cumulus cells., Wang Y, Chen CZ, Fu XH, Liu JB, Peng YX, Wang YJ, Han DX, Zhang Z, Yuan B, Gao Y, Jiang H, Zhang JB., Anim Sci J. January 1, 2020; 91 (1): e13416. |
|
Stereoselective fatty acylation is essential for the release of lipidated WNT proteins from the acyltransferase Porcupine (PORCN)., Tuladhar R, Yarravarapu N, Ma Y, Zhang C, Herbert J, Kim J, Chen C, Lum L., J Biol Chem. April 19, 2019; 294 (16): 6273-6282. |
|
Ca2+/calmodulin binding to PSD-95 mediates homeostatic synaptic scaling down., Chowdhury D, Turner M, Patriarchi T, Hergarden AC, Anderson D, Zhang Y, Sun J, Chen CY, Ames JB, Hell JW., EMBO J. January 4, 2018; 37 (1): 122-138. |
|
Identification of a cono-RFamide from the venom of Conus textile that targets ASIC3 and enhances muscle pain., Reimers C, Lee CH, Kalbacher H, Tian Y, Hung CH, Schmidt A, Prokop L, Kauferstein S, Mebs D, Chen CC, Gründer S., Proc Natl Acad Sci U S A. April 25, 2017; 114 (17): E3507-E3515. |
|
Zebrafish cyclin Dx is required for development of motor neuron progenitors, and its expression is regulated by hypoxia-inducible factor 2α., Lien HW, Yuan RY, Chou CM, Chen YC, Hung CC, Hu CH, Hwang SP, Hwang PP, Shen CN, Chen CL, Cheng CH, Huang CJ., Sci Rep. June 21, 2016; 6 28297. |
|
Compartmentalized Toxoplasma EB1 bundles spindle microtubules to secure accurate chromosome segregation., Chen CT, Kelly M, Leon Jd, Nwagbara B, Ebbert P, Ferguson DJ, Lowery LA, Morrissette N, Gubbels MJ., Mol Biol Cell. December 15, 2015; 26 (25): 4562-76. |
|
Metabolic control of Ca2+/calmodulin-dependent protein kinase II (CaMKII)-mediated caspase-2 suppression by the B55β/protein phosphatase 2A (PP2A)., Huang B, Yang CS, Wojton J, Huang NJ, Chen C, Soderblom EJ, Zhang L, Kornbluth S., J Biol Chem. December 26, 2014; 289 (52): 35882-90. |
|
Molecular cloning and functional characterization of zebrafish Slc4a3/Ae3 anion exchanger., Shmukler BE, Reimold FR, Heneghan JF, Chen C, Zhao T, Paw BH, Alper SL., Pflugers Arch. August 1, 2014; 466 (8): 1605-18. |
|
Mutations in CCNO result in congenital mucociliary clearance disorder with reduced generation of multiple motile cilia., Wallmeier J, Al-Mutairi DA, Chen CT, Loges NT, Pennekamp P, Menchen T, Ma L, Shamseldin HE, Olbrich H, Dougherty GW, Werner C, Alsabah BH, Köhler G, Jaspers M, Boon M, Griese M, Schmitt-Grohé S, Zimmermann T, Koerner-Rettberg C, Horak E, Kintner C, Alkuraya FS, Omran H., Nat Genet. June 1, 2014; 46 (6): 646-51. |
|
Suppression of DNA-damage checkpoint signaling by Rsk-mediated phosphorylation of Mre11., Chen C, Zhang L, Huang NJ, Huang B, Kornbluth S., Proc Natl Acad Sci U S A. December 17, 2013; 110 (51): 20605-10. |
|
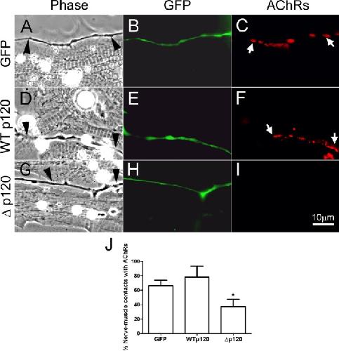
The function of p120 catenin in filopodial growth and synaptic vesicle clustering in neurons., Chen C, Li PP, Madhavan R, Peng HB., Mol Biol Cell. July 1, 2012; 23 (14): 2680-91. |
|
Axonal filopodial asymmetry induced by synaptic target., Li PP, Chen C, Lee CW, Madhavan R, Peng HB., Mol Biol Cell. July 15, 2011; 22 (14): 2480-90. |
|
Canonical Wnt9b signaling balances progenitor cell expansion and differentiation during kidney development., Karner CM, Das A, Ma Z, Self M, Chen C, Lum L, Oliver G, Carroll TJ., Development. April 1, 2011; 138 (7): 1247-57. |
|
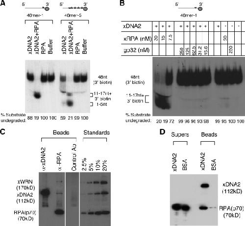
Replication protein A promotes 5'-->3' end processing during homology-dependent DNA double-strand break repair., Yan H, Toczylowski T, McCane J, Chen C, Liao S., J Cell Biol. January 24, 2011; 192 (2): 251-61. |
|
A flexible RNA backbone within the polypyrimidine tract is required for U2AF65 binding and pre-mRNA splicing in vivo., Chen C, Zhao X, Kierzek R, Yu YT., Mol Cell Biol. September 1, 2010; 30 (17): 4108-19. |
|
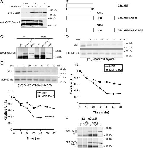
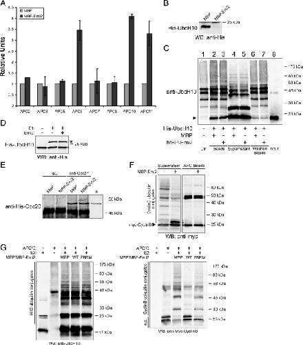
Emi2-mediated inhibition of E2-substrate ubiquitin transfer by the anaphase-promoting complex/cyclosome through a D-box-independent mechanism., Tang W, Wu JQ, Chen C, Yang CS, Guo JY, Freel CD, Kornbluth S., Mol Biol Cell. August 1, 2010; 21 (15): 2589-97. |
|
The voltage-gated Na+ channel beta3 subunit does not mediate trans homophilic cell adhesion or associate with the cell adhesion molecule contactin., McEwen DP, Chen C, Meadows LS, Lopez-Santiago L, Isom LL., Neurosci Lett. October 25, 2009; 462 (3): 272-5. |
|
Functional study of the effect of phosphatase inhibitors on KCNQ4 channels expressed in Xenopus oocytes., Su TR, Chen CH, Huang SJ, Lee CY, Su MC, Chen GH, Li SY, Yang JJ, Lin MJ., Acta Pharmacol Sin. September 1, 2009; 30 (9): 1220-6. |
|
A functional null mutation of SCN1B in a patient with Dravet syndrome., Patino GA, Claes LR, Lopez-Santiago LF, Slat EA, Dondeti RS, Chen C, O'Malley HA, Gray CB, Miyazaki H, Nukina N, Oyama F, De Jonghe P, Isom LL., J Neurosci. August 26, 2009; 29 (34): 10764-78. |
|
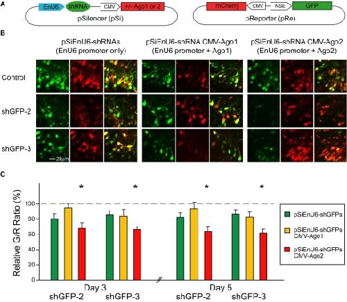
Co-expression of Argonaute2 Enhances Short Hairpin RNA-induced RNA Interference in Xenopus CNS Neurons In Vivo., Chen CM, Chiu SL, Shen W, Cline HT., Front Neurosci. July 9, 2009; 3 63. |
|
PP1-mediated dephosphorylation of phosphoproteins at mitotic exit is controlled by inhibitor-1 and PP1 phosphorylation., Wu JQ, Guo JY, Tang W, Yang CS, Freel CD, Chen C, Nairn AC, Kornbluth S., Nat Cell Biol. May 1, 2009; 11 (5): 644-51. |
|
Molecular and functional characterization of two distinct IGF binding protein-6 genes in zebrafish., Wang X, Lu L, Li Y, Li M, Chen C, Feng Q, Zhang C, Duan C., Am J Physiol Regul Integr Comp Physiol. May 1, 2009; 296 (5): R1348-57. |
|
SNAT2 amino acid transporter is regulated by amino acids of the SLC6 gamma-aminobutyric acid transporter subfamily in neocortical neurons and may play no role in delivering glutamine for glutamatergic transmission., Grewal S, Defamie N, Zhang X, De Gois S, Shawki A, Mackenzie B, Chen C, Varoqui H, Erickson JD., J Biol Chem. April 24, 2009; 284 (17): 11224-36. |
|
Insulin receptor signaling regulates synapse number, dendritic plasticity, and circuit function in vivo., Chiu SL, Chen CM, Cline HT., Neuron. June 12, 2008; 58 (5): 708-19. |
|
The Chlamydomonas genome reveals the evolution of key animal and plant functions., Merchant SS, Prochnik SE, Vallon O, Harris EH, Karpowicz SJ, Witman GB, Terry A, Salamov A, Fritz-Laylin LK, Maréchal-Drouard L, Marshall WF, Qu LH, Nelson DR, Sanderfoot AA, Spalding MH, Kapitonov VV, Ren Q, Ferris P, Lindquist E, Shapiro H, Lucas SM, Grimwood J, Schmutz J, Cardol P, Cerutti H, Chanfreau G, Chen CL, Cognat V, Croft MT, Dent R, Dutcher S, Fernández E, Fukuzawa H, González-Ballester D, González-Halphen D, Hallmann A, Hanikenne M, Hippler M, Inwood W, Jabbari K, Kalanon M, Kuras R, Lefebvre PA, Lemaire SD, Lobanov AV, Lohr M, Manuell A, Meier I, Mets L, Mittag M, Mittelmeier T, Moroney JV, Moseley J, Napoli C, Nedelcu AM, Niyogi K, Novoselov SV, Paulsen IT, Pazour G, Purton S, Ral JP, Riaño-Pachón DM, Riekhof W, Rymarquis L, Schroda M, Stern D, Umen J, Willows R, Wilson N, Zimmer SL, Allmer J, Balk J, Bisova K, Chen CJ, Elias M, Gendler K, Hauser C, Lamb MR, Ledford H, Long JC, Minagawa J, Page MD, Pan J, Pootakham W, Roje S, Rose A, Stahlberg E, Terauchi AM, Yang P, Ball S, Bowler C, Dieckmann CL, Gladyshev VN, Green P, Jorgensen R, Mayfield S, Mueller-Roeber B, Rajamani S, Sayre RT, Brokstein P, Dubchak I, Goodstein D, Hornick L, Huang YW, Jhaveri J, Luo Y, Martínez D, Ngau WC, Otillar B, Poliakov A, Porter A, Szajkowski L, Werner G, Zhou K, Grigoriev IV, Rokhsar DS, Grossman AR., Science. October 12, 2007; 318 (5848): 245-50. |
|
Cloning and expression of a zebrafish SCN1B ortholog and identification of a species-specific splice variant., Fein AJ, Meadows LS, Chen C, Slat EA, Isom LL., BMC Genomics. May 16, 2007; 8 226. |
|
17beta-estradiol (E2) induces cdc25A gene expression in breast cancer cells by genomic and non-genomic pathways., Ru Lee W, Chen CC, Liu S, Safe S., J Cell Biochem. September 1, 2006; 99 (1): 209-20. |
|
Type II cadherin ectodomain structures: implications for classical cadherin specificity., Patel SD, Ciatto C, Chen CP, Bahna F, Rajebhosale M, Arkus N, Schieren I, Jessell TM, Honig B, Price SR, Shapiro L., Cell. March 24, 2006; 124 (6): 1255-68. |
|
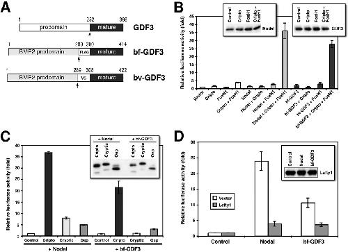
The Vg1-related protein Gdf3 acts in a Nodal signaling pathway in the pre-gastrulation mouse embryo., Chen C, Ware SM, Sato A, Houston-Hawkins DE, Habas R, Matzuk MM, Shen MM, Brown CW., Development. January 1, 2006; 133 (2): 319-29. |
|
Analysis of the Xenopus Werner syndrome protein in DNA double-strand break repair., Yan H, McCane J, Toczylowski T, Chen C., J Cell Biol. October 24, 2005; 171 (2): 217-27. |
|
Functional analysis of polymorphisms in the organic anion transporter, SLC22A6 (OAT1)., Fujita T, Brown C, Carlson EJ, Taylor T, de la Cruz M, Johns SJ, Stryke D, Kawamoto M, Fujita K, Castro R, Chen CW, Lin ET, Brett CM, Burchard EG, Ferrin TE, Huang CC, Leabman MK, Giacomini KM., Pharmacogenet Genomics. April 1, 2005; 15 (4): 201-9. |
|
Two modes by which Lefty proteins inhibit nodal signaling., Chen C, Shen MM., Curr Biol. April 6, 2004; 14 (7): 618-24. |
|
Ras regulates assembly of mitogenic signalling complexes through the effector protein IMP., Matheny SA, Chen C, Kortum RL, Razidlo GL, Lewis RE, White MA., Nature. January 15, 2004; 427 (6971): 256-60. |
|
Nuclear actin and protein 4.1: essential interactions during nuclear assembly in vitro., Krauss SW, Chen C, Penman S, Heald R., Proc Natl Acad Sci U S A. September 16, 2003; 100 (19): 10752-7. |
|
RGS9 modulates dopamine signaling in the basal ganglia., Rahman Z, Schwarz J, Gold SJ, Zachariou V, Wein MN, Choi KH, Kovoor A, Chen CK, DiLeone RJ, Schwarz SC, Selley DE, Sim-Selley LJ, Barrot M, Luedtke RR, Self D, Neve RL, Lester HA, Simon MI, Nestler EJ., Neuron. June 19, 2003; 38 (6): 941-52. |
|
Novel pattern of AtXlox gene expression in starfish Archaster typicus embryos., Hwang SP, Wu JY, Chen CA, Hui CF, Chen CP., Dev Growth Differ. February 1, 2003; 45 (1): 85-93. |
|
Identification and characterization of bone morphogenetic protein 2/4 gene from the starfish Archaster typicus., Shih LJ, Chen CA, Chen CP, Hwang SP., Comp Biochem Physiol B Biochem Mol Biol. February 1, 2002; 131 (2): 143-51. |
|
Biochemical and biophysical evidence for gamma 2 subunit association with neuronal voltage-activated Ca2+ channels., Kang MG, Chen CC, Felix R, Letts VA, Frankel WN, Mori Y, Campbell KP., J Biol Chem. August 31, 2001; 276 (35): 32917-24. |
|
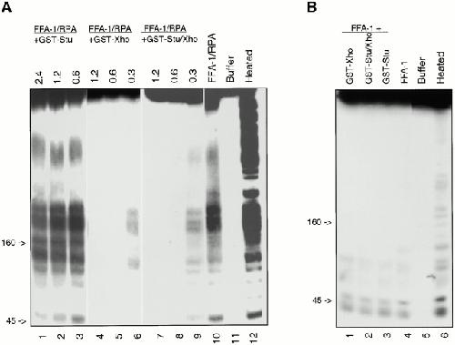
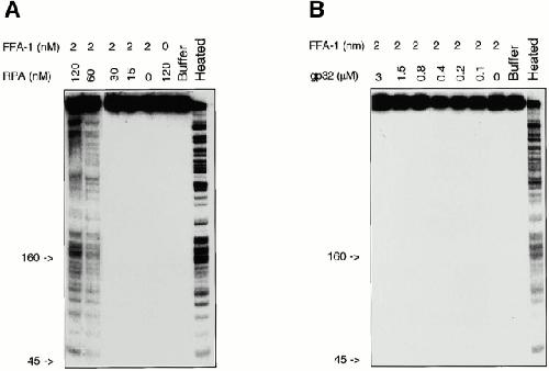
Evidence for a replication function of FFA-1, the Xenopus orthologue of Werner syndrome protein., Chen CY, Graham J, Yan H., J Cell Biol. March 5, 2001; 152 (5): 985-96. |
|
Modules in the photoreceptor RGS9-1.Gbeta 5L GTPase-accelerating protein complex control effector coupling, GTPase acceleration, protein folding, and stability., He W, Lu L, Zhang X, El-Hodiri HM, Chen CK, Slep KC, Simon MI, Jamrich M, Wensel TG., J Biol Chem. November 24, 2000; 275 (47): 37093-100. |
|
Regulation of gli activity by all-trans retinoic acid in mouse keratinocytes., Goyette P, Allan D, Peschard P, Chen CF, Wang W, Lohnes D., Cancer Res. October 1, 2000; 60 (19): 5386-9. |
|
Co-expression of Gbeta5 enhances the function of two Ggamma subunit-like domain-containing regulators of G protein signaling proteins., Kovoor A, Chen CK, He W, Wensel TG, Simon MI, Lester HA., J Biol Chem. February 4, 2000; 275 (5): 3397-402. |
|
Cloning and expression of the chicken immunoglobulin joining (J)-chain cDNA., Takahashi T, Iwase T, Tachibana T, Komiyama K, Kobayashi K, Chen CL, Mestecky J, Moro I., Immunogenetics. February 1, 2000; 51 (2): 85-91. |
|
Subtype-selective antagonism of N-methyl-D-aspartate receptors by felbamate: insights into the mechanism of action., Kleckner NW, Glazewski JC, Chen CC, Moscrip TD., J Pharmacol Exp Ther. May 1, 1999; 289 (2): 886-94. |
|
A snake toxin inhibitor of inward rectifier potassium channel ROMK1., Imredy JP, Chen C, MacKinnon R., Biochemistry. October 20, 1998; 37 (42): 14867-74. |
|
Characterization of p96h2bk: immunoreaction with an anti-Erk(extracellular-signal-regulated kinase) peptide antibody and activity in Xenopus oocytes and eggs., Chen DH, Chen CT, Zhang Y, Liu MA, Campos-Gonzalez R, Pan BT., Biochem J. October 1, 1998; 335 ( Pt 1) 43-50. |
|
Replication focus-forming activity 1 and the Werner syndrome gene product., Yan H, Chen CY, Kobayashi R, Newport J., Nat Genet. August 1, 1998; 19 (4): 375-8. |
|
GATA-4 and Nkx-2.5 coactivate Nkx-2 DNA binding targets: role for regulating early cardiac gene expression., Sepulveda JL, Belaguli N, Nigam V, Chen CY, Nemer M, Schwartz RJ., Mol Cell Biol. June 1, 1998; 18 (6): 3405-15. |
???pagination.result.page??? 1 2 ???pagination.result.next???
