|
XB-PERS-2537
Publications By Michalis Agathocleous
???pagination.result.count??????pagination.result.page??? 1
|
A nutrient-sensitive restriction point is active during retinal progenitor cell differentiation., Love NK, Keshavan N, Lewis R, Harris WA, Agathocleous M., Development. February 1, 2014; 141 (3): 697-706. |
|
Metabolic differentiation in the embryonic retina., Agathocleous M, Love NK, Randlett O, Harris JJ, Liu J, Murray AJ, Harris WA., Nat Cell Biol. August 1, 2012; 14 (8): 859-64. |
|
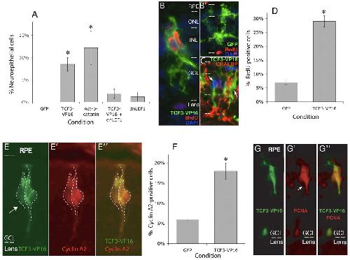
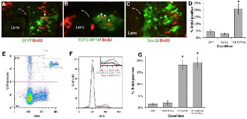
A directional Wnt/beta-catenin-Sox2-proneural pathway regulates the transition from proliferation to differentiation in the Xenopus retina., Agathocleous M, Iordanova I, Willardsen MI, Xue XY, Vetter ML, Harris WA, Moore KB., Development. October 1, 2009; 136 (19): 3289-99. |
|
Hedgehog signaling and the retina: insights into the mechanisms controlling the proliferative properties of neural precursors., Locker M, Agathocleous M, Amato MA, Parain K, Harris WA, Perron M., Genes Dev. November 1, 2006; 20 (21): 3036-48. |
???pagination.result.page??? 1
