|
XB-PERS-2429
Publications By Michael Boutros
???pagination.result.count??????pagination.result.page??? 1
|
USP47 deubiquitylates Groucho/TLE to promote Wnt-β-catenin signaling., Kassel S, Hanson AJ, Benchabane H, Saito-Diaz K, Cabel CR, Goldsmith L, Taha M, Kanuganti A, Ng VH, Xu G, Ye F, Picker J, Port F, Boutros M, Weiss VL, Robbins DJ, Thorne CA, Ahmed Y, Lee E., Sci Signal. February 7, 2023; 16 (771): eabn8372. |
|
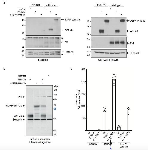
eGFP-tagged Wnt-3a enables functional analysis of Wnt trafficking and signaling and kinetic assessment of Wnt binding to full-length Frizzled., Wesslowski J, Kozielewicz P, Wang X, Cui H, Schihada H, Kranz D, Karuna M P, Levkin P, Gross JC, Boutros M, Schulte G, Davidson G., J Biol Chem. June 26, 2020; 295 (26): 8759-8774. |
|
RAB8B is required for activity and caveolar endocytosis of LRP6., Demir K, Kirsch N, Beretta CA, Erdmann G, Ingelfinger D, Moro E, Argenton F, Carl M, Niehrs C, Boutros M., Cell Rep. September 26, 2013; 4 (6): 1224-34. |
|
LGR4 and LGR5 are R-spondin receptors mediating Wnt/β-catenin and Wnt/PCP signalling., Glinka A, Dolde C, Kirsch N, Huang YL, Kazanskaya O, Ingelfinger D, Boutros M, Cruciat CM, Niehrs C., EMBO Rep. September 30, 2011; 12 (10): 1055-61. |
|
Transmembrane protein 198 promotes LRP6 phosphorylation and Wnt signaling activation., Liang J, Fu Y, Cruciat CM, Jia S, Wang Y, Tong Z, Tao Q, Ingelfinger D, Boutros M, Meng A, Niehrs C, Wu W., Mol Cell Biol. July 1, 2011; 31 (13): 2577-90. |
|
Wnt/Frizzled signaling requires dPRR, the Drosophila homolog of the prorenin receptor., Buechling T, Bartscherer K, Ohkawara B, Chaudhary V, Spirohn K, Niehrs C, Boutros M., Curr Biol. July 27, 2010; 20 (14): 1263-8. |
|
Requirement of prorenin receptor and vacuolar H+-ATPase-mediated acidification for Wnt signaling., Cruciat CM, Ohkawara B, Acebron SP, Karaulanov E, Reinhard C, Ingelfinger D, Boutros M, Niehrs C., Science. January 22, 2010; 327 (5964): 459-63. |
|
Cell cycle control of wnt receptor activation., Davidson G, Shen J, Huang YL, Su Y, Karaulanov E, Bartscherer K, Hassler C, Stannek P, Boutros M, Niehrs C., Dev Cell. December 1, 2009; 17 (6): 788-99. |
|
The promise and perils of Wnt signaling through beta-catenin., Moon RT, Bowerman B, Boutros M, Perrimon N., Science. May 31, 2002; 296 (5573): 1644-6. |
|
Signaling specificity by Frizzled receptors in Drosophila., Boutros M, Mihaly J, Bouwmeester T, Mlodzik M., Science. June 9, 2000; 288 (5472): 1825-8. |
|
The molecular basis of cystinuria: an update., Goodyer P, Boutros M, Rozen R., Exp Nephrol. January 1, 2000; 8 (3): 123-7. |
|
Dishevelled: at the crossroads of divergent intracellular signaling pathways., Boutros M, Mlodzik M., Mech Dev. May 1, 1999; 83 (1-2): 27-37. |
???pagination.result.page??? 1
