Click here to close Hello! We notice that you are using Internet Explorer, which is not supported by Xenbase and may cause the site to display incorrectly. We suggest using a current version of Chrome, FireFox, or Safari.

Profile Publications (4)
XB-PERS-2397

Publications By Mariana Louza

???pagination.result.count???

???pagination.result.page??? 1


Genomic integration of Wnt/β-catenin and BMP/Smad1 signaling coordinates foregut and hindgut transcriptional programs., Stevens ML, Chaturvedi P, Rankin SA, Macdonald M, Jagannathan S, Yukawa M, Barski A, Zorn AM., Development. April 1, 2017; 144 (7): 1283-1295.   


Sizzled-tolloid interactions maintain foregut progenitors by regulating fibronectin-dependent BMP signaling., Kenny AP, Rankin SA, Allbee AW, Prewitt AR, Zhang Z, Tabangin ME, Shifley ET, Louza MP, Zorn AM., Dev Cell. August 14, 2012; 23 (2): 292-304.   


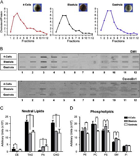
Plasma membrane cholesterol depletion disrupts prechordal plate and affects early forebrain patterning., Reis AH, Almeida-Coburn KL, Louza MP, Cerqueira DM, Aguiar DP, Silva-Cardoso L, Mendes FA, Andrade LR, Einicker-Lamas M, Atella GC, Brito JM, Abreu JG., Dev Biol. May 15, 2012; 365 (2): 350-62.   


The functions of maternal Dishevelled 2 and 3 in the early Xenopus embryo., Tadjuidje E, Cha SW, Louza M, Wylie C, Heasman J., Dev Dyn. July 1, 2011; 240 (7): 1727-36.   

???pagination.result.page??? 1