Click here to close Hello! We notice that you are using Internet Explorer, which is not supported by Xenbase and may cause the site to display incorrectly. We suggest using a current version of Chrome, FireFox, or Safari.

Profile Publications (18)
XB-PERS-2342

Publications By Karine Parain

???pagination.result.count???

???pagination.result.page??? 1


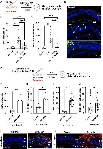
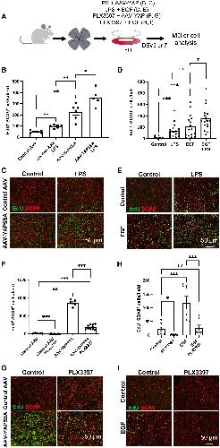
Neuroinflammation as a cause of differential Müller cell regenerative responses to retinal injury., García-García D, Vidal-Gil L, Parain K, Lun J, Audic Y, Chesneau A, Siron L, Van Westendorp D, Lourdel S, Sánchez-Sáez X, Kazani D, Ricard J, Pottin S, Donval A, Bronchain O, Locker M, Roger JE, Borday C, Pla P, Bitard J, Perron M., Sci Adv. October 4, 2024; 10 (40): eadp7916.   


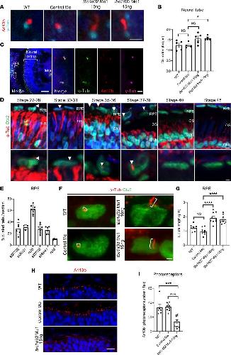
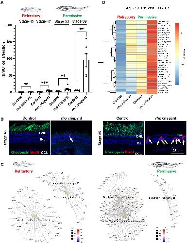
Regeneration from three cellular sources and ectopic mini-retina formation upon neurotoxic retinal degeneration in Xenopus., Parain K, Chesneau A, Locker M, Borday C, Perron M., Glia. April 1, 2024; 72 (4): 759-776.   


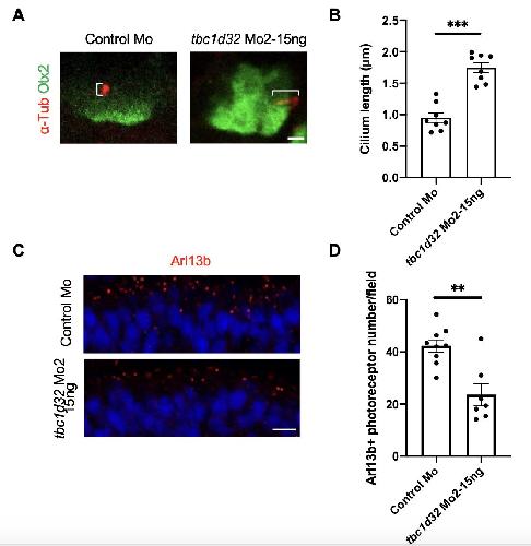
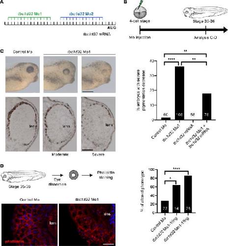
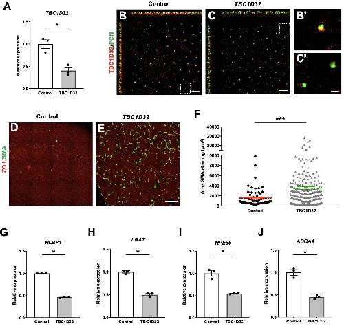
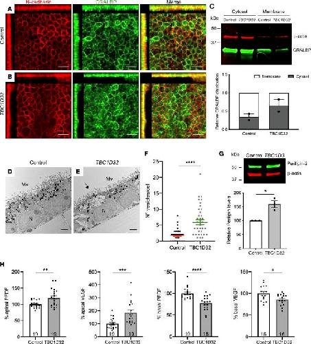
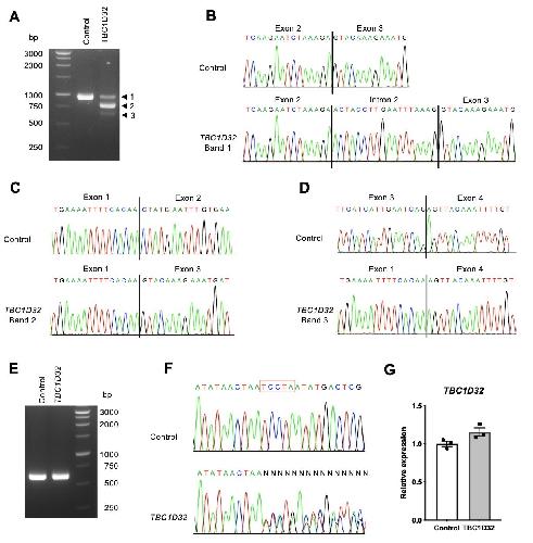
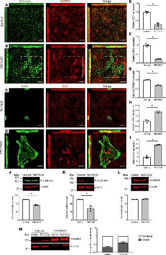
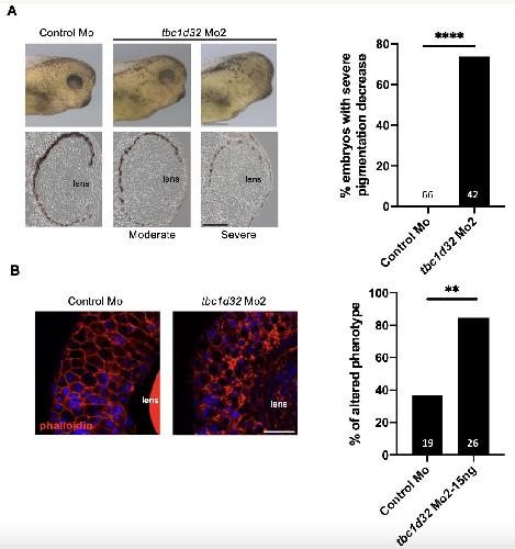
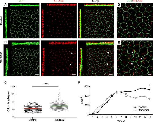
TBC1D32 variants disrupt retinal ciliogenesis and cause retinitis pigmentosa., Bocquet B, Borday C, Erkilic N, Mamaeva D, Donval A, Masson C, Parain K, Kaminska K, Quinodoz M, Perea-Romero I, Garcia-Garcia G, Jimenez-Medina C, Boukhaddaoui H, Coget A, Leboucq N, Calzetti G, Gandolfi S, Percesepe A, Barili V, Uliana V, Delsante M, Bozzetti F, Scholl HP, Corton M, Ayuso C, Millan JM, Rivolta C, Meunier I, Perron M, Kalatzis V., JCI Insight. November 8, 2023; 8 (21):   


Generating Retinal Injury Models in Xenopus Tadpoles., Parain K, Donval A, Chesneau A, Lun JX, Borday C, Perron M., J Vis Exp. October 13, 2023; (200):


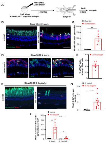
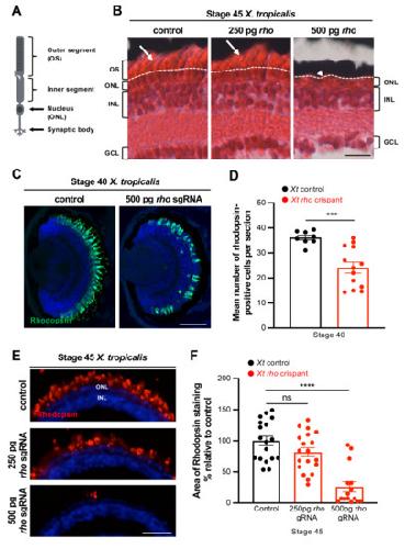
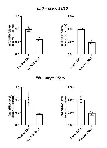
CRISPR/Cas9-Mediated Models of Retinitis Pigmentosa Reveal Differential Proliferative Response of Müller Cells between Xenopus laevis and Xenopus tropicalis., Parain K, Lourdel S, Donval A, Chesneau A, Borday C, Bronchain O, Locker M, Perron M., Cells. February 25, 2022; 11 (5):   


Barhl2 maintains T cell factors as repressors and thereby switches off the Wnt/β-Catenin response driving Spemann organizer formation., Sena E, Rocques N, Borday C, Muhamad Amin HS, Parain K, Sitbon D, Chesneau A, Durand BC., Development. May 22, 2019; 146 (10):   


An atlas of Wnt activity during embryogenesis in Xenopus tropicalis., Borday C, Parain K, Thi Tran H, Vleminckx K, Perron M, Monsoro-Burq AH., PLoS One. January 1, 2018; 13 (4): e0193606.   


Prdm13 forms a feedback loop with Ptf1a and is required for glycinergic amacrine cell genesis in the Xenopus Retina., Bessodes N, Parain K, Bronchain O, Bellefroid EJ, Perron M., Neural Dev. September 1, 2017; 12 (1): 16.   


Usher syndrome type 1-associated cadherins shape the photoreceptor outer segment., Schietroma C, Parain K, Estivalet A, Aghaie A, Boutet de Monvel J, Picaud S, Sahel JA, Perron M, El-Amraoui A, Petit C., J Cell Biol. June 5, 2017; 216 (6): 1849-1864.   


YAP controls retinal stem cell DNA replication timing and genomic stability., Cabochette P, Vega-Lopez G, Bitard J, Parain K, Chemouny R, Masson C, Borday C, Hedderich M, Henningfeld KA, Locker M, Bronchain O, Perron M., Elife. September 22, 2015; 4 e08488.   


Ascl1 as a novel player in the Ptf1a transcriptional network for GABAergic cell specification in the retina., Mazurier N, Parain K, Parlier D, Pretto S, Hamdache J, Vernier P, Locker M, Bellefroid E, Perron M., PLoS One. March 18, 2014; 9 (3): e92113.   


The Prdm13 histone methyltransferase encoding gene is a Ptf1a-Rbpj downstream target that suppresses glutamatergic and promotes GABAergic neuronal fate in the dorsal neural tube., Hanotel J, Bessodes N, Thélie A, Hedderich M, Parain K, Van Driessche B, Brandão Kde O, Kricha S, Jorgensen MC, Grapin-Botton A, Serup P, Van Lint C, Perron M, Pieler T, Henningfeld KA, Bellefroid EJ., Dev Biol. February 15, 2014; 386 (2): 340-57.   


Hes4 controls proliferative properties of neural stem cells during retinal ontogenesis., El Yakoubi W, Borday C, Hamdache J, Parain K, Tran HT, Vleminckx K, Perron M, Locker M., Stem Cells. December 1, 2012; 30 (12): 2784-95.   


Antagonistic cross-regulation between Wnt and Hedgehog signalling pathways controls post-embryonic retinal proliferation., Borday C, Cabochette P, Parain K, Mazurier N, Janssens S, Tran HT, Sekkali B, Bronchain O, Vleminckx K, Locker M, Perron M., Development. October 1, 2012; 139 (19): 3499-509.   


A large scale screen for neural stem cell markers in Xenopus retina., Parain K, Mazurier N, Bronchain O, Borday C, Cabochette P, Chesneau A, Colozza G, El Yakoubi W, Hamdache J, Locker M, Gilchrist MJ, Pollet N, Perron M., Dev Neurobiol. April 1, 2012; 72 (4): 491-506.   


Database of queryable gene expression patterns for Xenopus., Gilchrist MJ, Christensen MB, Bronchain O, Brunet F, Chesneau A, Fenger U, Geach TJ, Ironfield HV, Kaya F, Kricha S, Lea R, Massé K, Néant I, Paillard E, Parain K, Perron M, Sinzelle L, Souopgui J, Thuret R, Ymlahi-Ouazzani Q, Pollet N., Dev Dyn. June 1, 2009; 238 (6): 1379-88.   


Ptf1a triggers GABAergic neuronal cell fates in the retina., Dullin JP, Locker M, Robach M, Henningfeld KA, Parain K, Afelik S, Pieler T, Perron M., BMC Dev Biol. May 31, 2007; 7 110.   


Hedgehog signaling and the retina: insights into the mechanisms controlling the proliferative properties of neural precursors., Locker M, Agathocleous M, Amato MA, Parain K, Harris WA, Perron M., Genes Dev. November 1, 2006; 20 (21): 3036-48.

???pagination.result.page??? 1