Click here to close Hello! We notice that you are using Internet Explorer, which is not supported by Xenbase and may cause the site to display incorrectly. We suggest using a current version of Chrome, FireFox, or Safari.

Profile Publications (23)
XB-PERS-2196

Publications By Yasuko Onuma

???pagination.result.count???

???pagination.result.page??? 1


Insulin-like factor regulates neural induction through an IGF1 receptor-independent mechanism., Haramoto Y, Takahashi S, Oshima T, Onuma Y, Ito Y, Asashima M., Sci Rep. January 12, 2015; 5 11603.   


Cell-mass structures expressing the aromatase gene Cyp19a1 lead to ovarian cavities in Xenopus laevis., Mawaribuchi S, Ikeda N, Fujitani K, Ito Y, Onuma Y, Komiya T, Takamatsu N, Ito M., Endocrinology. October 1, 2014; 155 (10): 3996-4005.   


A lectin-based glycomic approach to identify characteristic features of Xenopus embryogenesis., Onuma Y, Tateno H, Tsuji S, Hirabayashi J, Ito Y, Asashima M., PLoS One. January 1, 2013; 8 (2): e56581.   


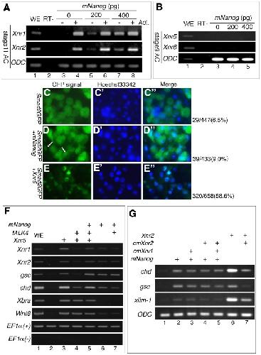
mNanog possesses dorsal mesoderm-inducing ability by modulating both BMP and Activin/nodal signaling in Xenopus ectodermal cells., Miyazaki A, Ishii K, Yamashita S, Nejigane S, Matsukawa S, Ito Y, Onuma Y, Asashima M, Michiue T., PLoS One. January 1, 2012; 7 (10): e46630.   


In vitro organogenesis using multipotent cells., Kurisaki A, Ito Y, Onuma Y, Intoh A, Asashima M., Hum Cell. February 1, 2010; 23 (1): 1-14.


XRASGRP2 is essential for blood vessel formation during Xenopus development., Suzuki K, Takahashi S, Haramoto Y, Onuma Y, Nagamine K, Okabayashi K, Hashizume K, Iwanaka T, Asashima M., Int J Dev Biol. January 1, 2010; 54 (4): 609-15.   


Zygotic VegT is required for Xenopus paraxial mesoderm formation and is regulated by Nodal signaling and Eomesodermin., Fukuda M, Takahashi S, Haramoto Y, Onuma Y, Kim YJ, Yeo CY, Ishiura S, Asashima M., Int J Dev Biol. January 1, 2010; 54 (1): 81-92.   


Bestrophin genes are expressed in Xenopus development., Onuma Y, Haramoto Y, Nejigane S, Takahashi S, Asashima M., Biochem Biophys Res Commun. July 3, 2009; 384 (3): 290-5.   


TRIQK, a novel family of small proteins localized to the endoplasmic reticulum membrane, is conserved across vertebrates., Onuma Y, Watanabe A, Aburatani H, Asashima M, Whitman M., Zoolog Sci. July 1, 2008; 25 (7): 706-13.   


The N-terminus zinc finger domain of Xenopus SIP1 is important for neural induction, but not for suppression of Xbra expression., Nitta KR, Takahashi S, Haramoto Y, Fukuda M, Tanegashima K, Onuma Y, Asashima M., Int J Dev Biol. January 1, 2007; 51 (4): 321-5.   


Expression of Sox1 during Xenopus early embryogenesis., Nitta KR, Takahashi S, Haramoto Y, Fukuda M, Onuma Y, Asashima M., Biochem Biophys Res Commun. December 8, 2006; 351 (1): 287-93.   


Nodal-related gene Xnr5 is amplified in the Xenopus genome., Takahashi S, Onuma Y, Yokota C, Westmoreland JJ, Asashima M, Wright CV., Genesis. July 1, 2006; 44 (7): 309-21.   


A Serpin family gene, protease nexin-1 has an activity distinct from protease inhibition in early Xenopus embryos., Onuma Y, Asashima M, Whitman M., Mech Dev. June 1, 2006; 123 (6): 463-71.   


XCR2, one of three Xenopus EGF-CFC genes, has a distinct role in the regulation of left-right patterning., Onuma Y, Yeo CY, Whitman M., Development. January 1, 2006; 133 (2): 237-50.   


Xnr2 and Xnr5 unprocessed proteins inhibit Wnt signaling upstream of dishevelled., Onuma Y, Takahashi S, Haramoto Y, Tanegashima K, Yokota C, Whitman M, Asashima M., Dev Dyn. December 1, 2005; 234 (4): 900-10.   


Tracing of Xenopus tropicalis germ plasm and presumptive primordial germ cells with the Xenopus tropicalis DAZ-like gene., Sekizaki H, Takahashi S, Tanegashima K, Onuma Y, Haramoto Y, Asashima M., Dev Dyn. February 1, 2004; 229 (2): 367-72.   


Xenopus tropicalis nodal-related gene 3 regulates BMP signaling: an essential role for the pro-region., Haramoto Y, Tanegashima K, Onuma Y, Takahashi S, Sekizaki H, Asashima M., Dev Biol. January 1, 2004; 265 (1): 155-68.   


Conservation of Pax 6 function and upstream activation by Notch signaling in eye development of frogs and flies., Onuma Y, Takahashi S, Asashima M, Kurata S, Gehring WJ., Proc Natl Acad Sci U S A. February 19, 2002; 99 (4): 2020-5.


Multiple nodal-related genes act coordinately in Xenopus embryogenesis., Onuma Y, Takahashi S, Yokota C, Asashima M., Dev Biol. January 1, 2002; 241 (1): 94-105.


Two novel nodal-related genes initiate early inductive events in Xenopus Nieuwkoop center., Takahashi S, Yokota C, Takano K, Tanegashima K, Onuma Y, Goto J, Asashima M., Development. December 1, 2000; 127 (24): 5319-29.


Expression of the Xenopus GTP-binding protein gene Ran during embryogenesis., Onuma Y, Nishihara R, Takahashi S, Tanegashima K, Fukui A, Asashima M., Dev Genes Evol. June 1, 2000; 210 (6): 325-7.


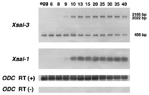
Molecular cloning of a novel Xenopus spalt gene (Xsal-3)., Onuma Y, Nishinakamura R, Takahashi S, Yokota T, Asashima M., Biochem Biophys Res Commun. October 14, 1999; 264 (1): 151-6.   


cDNA cloning and distribution of the Xenopus follistatin-related protein., Okabayashi K, Shoji H, Onuma Y, Nakamura T, Nose K, Sugino H, Asashima M., Biochem Biophys Res Commun. January 8, 1999; 254 (1): 42-8.   

???pagination.result.page??? 1