Click here to close Hello! We notice that you are using Internet Explorer, which is not supported by Xenbase and may cause the site to display incorrectly. We suggest using a current version of Chrome, FireFox, or Safari.

Profile Publications (70)
XB-PERS-2187

Publications By Young-Hoon Lee

???pagination.result.count???

???pagination.result.page??? 1 2 ???pagination.result.next???


The m6A(m)-independent role of FTO in regulating WNT signaling pathways., Kim H, Jang S, Lee YS., Life Sci Alliance. February 15, 2022; 5 (5):   


Cryo-EM structure of the human MLL1 core complex bound to the nucleosome., Park SH, Ayoub A, Lee YT, Xu J, Kim H, Zheng W, Zhang B, Sha L, An S, Zhang Y, Cianfrocco MA, Su M, Dou Y, Cho US., Nat Commun. December 5, 2019; 10 (1): 5540.   


Structural Basis of MRG15-Mediated Activation of the ASH1L Histone Methyltransferase by Releasing an Autoinhibitory Loop., Lee Y, Yoon E, Cho S, Schmähling S, Müller J, Song JJ., Structure. May 7, 2019; 27 (5): 846-852.e3.


Comprehensive Substrate Characterization of 22 Antituberculosis Drugs for Multiple Solute Carrier (SLC) Uptake Transporters In Vitro., Parvez MM, Kaisar N, Shin HJ, Lee YJ, Shin JG., Antimicrob Agents Chemother. August 27, 2018; 62 (9):


Mutations in ATP1A1 Cause Dominant Charcot-Marie-Tooth Type 2., Lassuthova P, Rebelo AP, Ravenscroft G, Lamont PJ, Davis MR, Manganelli F, Feely SM, Bacon C, Brožková DŠ, Haberlova J, Mazanec R, Tao F, Saghira C, Abreu L, Courel S, Powell E, Buglo E, Bis DM, Baxter MF, Ong RW, Marns L, Lee YC, Bai Y, Isom DG, Barro-Soria R, Chung KW, Scherer SS, Larsson HP, Laing NG, Choi BO, Seeman P, Shy ME, Santoro L, Zuchner S., Am J Hum Genet. March 1, 2018; 102 (3): 505-514.


GABBR2 mutations determine phenotype in rett syndrome and epileptic encephalopathy., Yoo Y, Jung J, Lee YN, Lee Y, Cho H, Na E, Hong J, Kim E, Lee JS, Lee JS, Hong C, Park SY, Wie J, Miller K, Shur N, Clow C, Ebel RS, DeBrosse SD, Henderson LB, Willaert R, Castaldi C, Tikhonova I, Bilgüvar K, Mane S, Kim KJ, Hwang YS, Lee SG, So I, Lim BC, Choi HJ, Seong JY, Shin YB, Jung H, Chae JH, Choi M., Ann Neurol. September 1, 2017; 82 (3): 466-478.


Ubiquitin Ligase RNF138 Promotes Episodic Ataxia Type 2-Associated Aberrant Degradation of Human Cav2.1 (P/Q-Type) Calcium Channels., Fu SJ, Jeng CJ, Ma CH, Peng YJ, Lee CM, Fang YC, Lee YC, Tang SC, Hu MC, Tang CY., J Neurosci. March 1, 2017; 37 (9): 2485-2503.


A chemical biology route to site-specific authentic protein modifications., Yang A, Ha S, Ahn J, Kim R, Kim S, Lee Y, Kim J, Söll D, Lee HY, Park HS., Science. November 4, 2016; 354 (6312): 623-626.


One-pot refolding of core histones from bacterial inclusion bodies allows rapid reconstitution of histone octamer., Lee YT, Gibbons G, Lee SY, Nikolovska-Coleska Z, Dou Y., Protein Expr Purif. June 1, 2015; 110 89-94.


Transcription factor AP2 epsilon (Tfap2e) regulates neural crest specification in Xenopus., Hong CS, Devotta A, Lee YH, Park BY, Saint-Jeannet JP., Dev Neurobiol. September 1, 2014; 74 (9): 894-906.   


RSK promotes G2/M transition through activating phosphorylation of Cdc25A and Cdc25B., Wu CF, Liu S, Lee YC, Wang R, Sun S, Yin F, Bornmann WG, Yu-Lee LY, Gallick GE, Zhang W, Lin SH, Kuang J., Oncogene. May 1, 2014; 33 (18): 2385-94.


SAICAR induces protein kinase activity of PKM2 that is necessary for sustained proliferative signaling of cancer cells., Keller KE, Doctor ZM, Dwyer ZW, Lee YS., Mol Cell. March 6, 2014; 53 (5): 700-9.


Identification of Pax3 and Zic1 targets in the developing neural crest., Bae CJ, Park BY, Lee YH, Tobias JW, Hong CS, Saint-Jeannet JP., Dev Biol. February 15, 2014; 386 (2): 473-83.   


Developmental expression of Pitx2c in Xenopus trigeminal and profundal placodes., Jeong YH, Park BK, Saint-Jeannet JP, Lee YH., Int J Dev Biol. January 1, 2014; 58 (9): 701-4.   


Pin1 acts as a negative regulator of the G2/M transition by interacting with the Aurora-A-Bora complex., Lee YC, Que J, Chen YC, Lin JT, Liou YC, Liao PC, Liu YP, Lee KH, Lin LC, Hsiao M, Hung LY, Huang CY, Lu PJ., J Cell Sci. November 1, 2013; 126 (Pt 21): 4862-72.


Early development of the thymus in Xenopus laevis., Lee YH, Williams A, Hong CS, You Y, Senoo M, Saint-Jeannet JP., Dev Dyn. February 1, 2013; 242 (2): 164-78.   


Localization of a site of action for benzofuroindole-induced potentiation of BKCa channels., Lee BC, Lim HH, Kim S, Youn HS, Lee Y, Kim YC, Eom SH, Lee KW, Park CS., Mol Pharmacol. August 1, 2012; 82 (2): 143-55.


Cardiac neural crest is dispensable for outflow tract septation in Xenopus., Lee YH, Saint-Jeannet JP., Development. May 1, 2011; 138 (10): 2025-34.   


Sox9 function in craniofacial development and disease., Lee YH, Saint-Jeannet JP., Genesis. April 1, 2011; 49 (4): 200-8.   


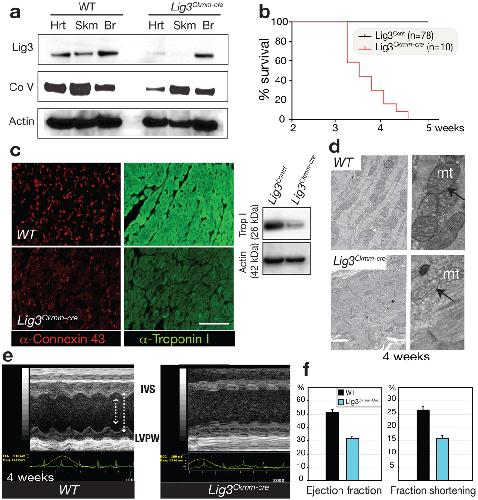
DNA ligase III is critical for mtDNA integrity but not Xrcc1-mediated nuclear DNA repair., Gao Y, Katyal S, Lee Y, Zhao J, Rehg JE, Russell HR, McKinnon PJ., Nature. March 10, 2011; 471 (7337): 240-4.   


Regulation of the 5-HT3A receptor-mediated current by alkyl 4-hydroxybenzoates isolated from the seeds of Nelumbo nucifera., Youn UJ, Lee JH, Lee YJ, Nam JW, Bae H, Seo EK., Chem Biodivers. September 1, 2010; 7 (9): 2296-302.


Effects of protostane-type triterpenoids on the 5-HT3A receptor-mediated ion current in Xenopus oocytes., Lee JH, Lee YJ, Kang SW, Kim Y, Shin M, Hong M, Seo EK, Kim SH, Nah SY, Bae H., Dev Biol. May 17, 2010; 1331 20-7.


Drosophila TRPA1 channel mediates chemical avoidance in gustatory receptor neurons., Kim SH, Lee Y, Akitake B, Woodward OM, Guggino WB, Montell C., Proc Natl Acad Sci U S A. May 4, 2010; 107 (18): 8440-5.


Characterization of molecular markers to assess cardiac cushions formation in Xenopus., Lee YH, Saint-Jeannet JP., Dev Dyn. December 1, 2009; 238 (12): 3257-65.   


Identification of a serotonin receptor coupled to adenylyl cyclase involved in learning-related heterosynaptic facilitation in Aplysia., Lee YS, Choi SL, Lee SH, Kim H, Park H, Lee N, Lee SH, Chae YS, Jang DJ, Kandel ER, Kaang BK., Proc Natl Acad Sci U S A. August 25, 2009; 106 (34): 14634-9.


Effects of triterpenoids from Poria cocos Wolf on the serotonin type 3A receptor-mediated ion current in Xenopus oocytes., Lee JH, Lee YJ, Shin JK, Nam JW, Nah SY, Kim SH, Jeong JH, Kim Y, Shin M, Hong M, Seo EK, Bae H., Eur J Pharmacol. August 1, 2009; 615 (1-3): 27-32.


Molecular evolution of multiple forms of kisspeptins and GPR54 receptors in vertebrates., Lee YR, Tsunekawa K, Moon MJ, Um HN, Hwang JI, Osugi T, Otaki N, Sunakawa Y, Kim K, Vaudry H, Kwon HB, Seong JY, Tsutsui K., Endocrinology. June 1, 2009; 150 (6): 2837-46.   


The CHMP4b- and Src-docking sites in the Bro1 domain are autoinhibited in the native state of Alix., Zhou X, Pan S, Sun L, Corvera J, Lee YC, Lin SH, Kuang J., Biochem J. March 1, 2009; 418 (2): 277-84.


Molecular cloning of the bullfrog kisspeptin receptor GPR54 with high sensitivity to Xenopus kisspeptin., Moon JS, Lee YR, Oh DY, Hwang JI, Lee JY, Kim JI, Vaudry H, Kwon HB, Seong JY., Peptides. January 1, 2009; 30 (1): 171-9.


Nuclear translocation and DNAse I-like enzymatic activity of Acinetobacter baumannii outer membrane protein A., Choi CH, Hyun SH, Kim J, Lee YC, Seol SY, Cho DT, Lee JC., FEMS Microbiol Lett. November 1, 2008; 288 (1): 62-7.


Acinetobacter baumannii outer membrane protein A targets the nucleus and induces cytotoxicity., Choi CH, Hyun SH, Lee JY, Lee JS, Lee YS, Kim SA, Chae JP, Yoo SM, Lee JC., Cell Microbiol. February 1, 2008; 10 (2): 309-19.


Identification of peptides that inhibit regulator of G protein signaling 4 function., Wang Y, Lee Y, Zhang J, Young KH., Pharmacology. January 1, 2008; 82 (2): 97-104.


Environmental stressors (salinity, heavy metals, H2O2) modulate expression of glutathione reductase (GR) gene from the intertidal copepod Tigriopus japonicus., Seo JS, Lee KW, Rhee JS, Hwang DS, Lee YM, Park HG, Ahn IY, Lee JS., Aquat Toxicol. December 1, 2006; 80 (3): 281-9.


The reaper-binding protein scythe modulates apoptosis and proliferation during mammalian development., Desmots F, Russell HR, Lee Y, Boyd K, McKinnon PJ., Mol Cell Biol. December 1, 2005; 25 (23): 10329-37.


Pyrexia is a new thermal transient receptor potential channel endowing tolerance to high temperatures in Drosophila melanogaster., Lee Y, Lee J, Bang S, Hyun S, Kang J, Hong ST, Bae E, Kaang BK, Kim J., Nat Genet. March 1, 2005; 37 (3): 305-10.


Mechanism of inhibition of human KSP by monastrol: insights from kinetic analysis and the effect of ionic strength on KSP inhibition., Luo L, Carson JD, Dhanak D, Jackson JR, Huang PS, Lee Y, Sakowicz R, Copeland RA., Biochemistry. December 7, 2004; 43 (48): 15258-66.


Early requirement of the transcriptional activator Sox9 for neural crest specification in Xenopus., Lee YH, Aoki Y, Hong CS, Saint-Germain N, Credidio C, Saint-Jeannet JP., Dev Biol. November 1, 2004; 275 (1): 93-103.   


Specification of the otic placode depends on Sox9 function in Xenopus., Saint-Germain N, Lee YH, Zhang Y, Sargent TD, Saint-Jeannet JP., Development. April 1, 2004; 131 (8): 1755-63.   


Sox9, a novel pancreatic marker in Xenopus., Lee YH, Saint-Jeannet JP., Int J Dev Biol. September 1, 2003; 47 (6): 459-62.   


Beta-amyloid peptide binding protein does not couple to G protein in a heterologous Xenopus expression system., Lee Y, Chang DJ, Lee YS, Chang KA, Kim H, Yoon JS, Lee S, Suh YH, Kaang BK., J Neurosci Res. July 15, 2003; 73 (2): 255-9.


Inhibitory effects of pimozide on cloned and native voltage-gated potassium channels., Zhang ZH, Lee YT, Rhodes K, Wang K, Argentieri TM, Wang Q., Brain Res Mol Brain Res. July 4, 2003; 115 (1): 29-38.


Sox10 regulates the development of neural crest-derived melanocytes in Xenopus., Aoki Y, Saint-Germain N, Gyda M, Magner-Fink E, Lee YH, Credidio C, Saint-Jeannet JP., Dev Biol. July 1, 2003; 259 (1): 19-33.   


PITX2 isoform-specific regulation of atrial natriuretic factor expression: synergism and repression with Nkx2.5., Ganga M, Espinoza HM, Cox CJ, Morton L, Hjalt TA, Lee Y, Amendt BA., J Biol Chem. June 20, 2003; 278 (25): 22437-45.


Induction of neural crest in Xenopus by transcription factor AP2alpha., Luo T, Lee YH, Saint-Jeannet JP, Sargent TD., Proc Natl Acad Sci U S A. January 21, 2003; 100 (2): 532-7.   


Open channel block by KCB-328 [1-(2-amino-4-methanesulfonamidophenoxy)-2-[N-(3,4-dimethoxyphenethyl)-N-methylamino]ethane hydrochloride] of the heterologously expressed human ether-a-go-go-related gene K+ channels., Park JB, Choe H, Lee YK, Ha KC, Rhee KS, Ko JK, Joo CU, Chae SW, Kwak YG., J Pharmacol Exp Ther. July 1, 2002; 302 (1): 314-9.


Three functional isoforms of GAR-2, a Caenorhabditis elegans G-protein-linked acetylcholine receptor, are produced by alternative splicing., Suh SJ, Park YS, Lee YS, Cho TJ, Kaang BK, Cho NJ., Biochem Biophys Res Commun. November 16, 2001; 288 (5): 1238-43.


Ammonium ions induce inactivation of Kir2.1 potassium channels expressed in Xenopus oocytes., Shieh RC, Lee YL., J Physiol. September 1, 2001; 535 (Pt 2): 359-70.


Overexpression of BETA2/NeuroD induces neurite outgrowth in F11 neuroblastoma cells., Cho JH, Kwon IS, Kim S, Ghil SH, Tsai MJ, Kim YS, Lee YD, Suh-Kim H., J Neurochem. April 1, 2001; 77 (1): 103-9.


Characterization of GAR-2, a novel G protein-linked acetylcholine receptor from Caenorhabditis elegans., Lee YS, Park YS, Nam S, Suh SJ, Lee J, Kaang BK, Cho NJ., J Neurochem. November 1, 2000; 75 (5): 1800-9.


Genomic analysis and functional expression of canine dopamine D2 receptor., Myeong H, Jeoung D, Kim H, Ha JH, Lee Y, Kim KH, Park C, Kaang BK., Gene. October 17, 2000; 257 (1): 99-107.

???pagination.result.page??? 1 2 ???pagination.result.next???