Click here to close Hello! We notice that you are using Internet Explorer, which is not supported by Xenbase and may cause the site to display incorrectly. We suggest using a current version of Chrome, FireFox, or Safari.

Profile Publications (61)
XB-PERS-2180

Publications By Shuji Takahashi

???pagination.result.count???

???pagination.result.page??? 1 2 ???pagination.result.next???


Zbtb11 interacts with Otx2 and patterns the anterior neuroectoderm in Xenopus., Satou-Kobayashi Y, Takahashi S, Haramoto Y, Asashima M, Taira M., PLoS One. January 1, 2024; 19 (7): e0293852.   


Comprehensive analyses of hox gene expression in Xenopus laevis embryos and adult tissues., Kondo M, Yamamoto T, Takahashi S, Taira M., Dev Growth Differ. August 1, 2017; 59 (6): 526-539.   


Sex chromosome differentiation and the W- and Z-specific loci in Xenopus laevis., Mawaribuchi S, Takahashi S, Wada M, Uno Y, Matsuda Y, Kondo M, Fukui A, Takamatsu N, Taira M, Ito M., Dev Biol. June 15, 2017; 426 (2): 393-400.   


Genes coding for cyclin-dependent kinase inhibitors are fragile in Xenopus., Tanaka T, Ochi H, Takahashi S, Ueno N, Taira M., Dev Biol. June 15, 2017; 426 (2): 291-300.   


Identification and comparative analyses of Siamois cluster genes in Xenopus laevis and tropicalis., Haramoto Y, Saijyo T, Tanaka T, Furuno N, Suzuki A, Ito Y, Kondo M, Taira M, Takahashi S., Dev Biol. June 15, 2017; 426 (2): 374-383.   


Genome organization of the vg1 and nodal3 gene clusters in the allotetraploid frog Xenopus laevis., Suzuki A, Uno Y, Takahashi S, Grimwood J, Schmutz J, Mawaribuchi S, Yoshida H, Takebayashi-Suzuki K, Ito M, Matsuda Y, Rokhsar D, Taira M., Dev Biol. June 15, 2017; 426 (2): 236-244.   


Clustered Xenopus keratin genes: A genomic, transcriptomic, and proteomic analysis., Suzuki KT, Suzuki M, Shigeta M, Fortriede JD, Takahashi S, Mawaribuchi S, Yamamoto T, Taira M, Fukui A., Dev Biol. June 15, 2017; 426 (2): 384-392.


Foxh1 Occupies cis-Regulatory Modules Prior to Dynamic Transcription Factor Interactions Controlling the Mesendoderm Gene Program., Charney RM, Forouzmand E, Cho JS, Cheung J, Paraiso KD, Yasuoka Y, Takahashi S, Taira M, Blitz IL, Xie X, Cho KW., Dev Cell. March 27, 2017; 40 (6): 595-607.e4.


Apolipoprotein C-I mediates Wnt/Ctnnb1 signaling during neural border formation and is required for neural crest development., Yokota C, Åstrand C, Takahashi S, Hagey DW, Stenman JM., Int J Dev Biol. January 1, 2017; 61 (6-7): 415-425.   


Genome evolution in the allotetraploid frog Xenopus laevis., Session AM, Uno Y, Kwon T, Chapman JA, Toyoda A, Takahashi S, Fukui A, Hikosaka A, Suzuki A, Kondo M, van Heeringen SJ, Quigley I, Heinz S, Ogino H, Ochi H, Hellsten U, Lyons JB, Simakov O, Putnam N, Stites J, Kuroki Y, Tanaka T, Michiue T, Watanabe M, Bogdanovic O, Lister R, Georgiou G, Paranjpe SS, van Kruijsbergen I, Shu S, Carlson J, Kinoshita T, Ohta Y, Mawaribuchi S, Jenkins J, Grimwood J, Schmutz J, Mitros T, Mozaffari SV, Suzuki Y, Haramoto Y, Yamamoto TS, Takagi C, Heald R, Miller K, Haudenschild C, Kitzman J, Nakayama T, Izutsu Y, Robert J, Fortriede J, Burns K, Lotay V, Karimi K, Yasuoka Y, Dichmann DS, Flajnik MF, Houston DW, Shendure J, DuPasquier L, Vize PD, Zorn AM, Ito M, Marcotte EM, Wallingford JB, Ito Y, Asashima M, Ueno N, Matsuda Y, Veenstra GJ, Fujiyama A, Harland RM, Taira M, Rokhsar DS., Nature. October 20, 2016; 538 (7625): 336-343.   


Complete mitochondrial genome of "Xenopus tropicalis" Asashima line (Anura: Pipidae), a possible undescribed species., Haramoto Y, Oshima T, Takahashi S, Asashima M, Ito Y, Kurabayashi A., Mitochondrial DNA A DNA Mapp Seq Anal. September 1, 2016; 27 (5): 3341-3.


Insulin-like factor regulates neural induction through an IGF1 receptor-independent mechanism., Haramoto Y, Takahashi S, Oshima T, Onuma Y, Ito Y, Asashima M., Sci Rep. January 12, 2015; 5 11603.   


Occupancy of tissue-specific cis-regulatory modules by Otx2 and TLE/Groucho for embryonic head specification., Yasuoka Y, Suzuki Y, Takahashi S, Someya H, Sudou N, Haramoto Y, Cho KW, Asashima M, Sugano S, Taira M., Nat Commun. July 9, 2014; 5 4322.   


Characterization of the insulin-like growth factor binding protein family in Xenopus tropicalis., Haramoto Y, Oshima T, Takahashi S, Ito Y., Int J Dev Biol. January 1, 2014; 58 (9): 705-11.   


Xnr3 affects brain patterning via cell migration in the neural-epidermal tissue boundary during early Xenopus embryogenesis., Morita M, Yamashita S, Matsukawa S, Haramoto Y, Takahashi S, Asashima M, Michiue T., Int J Dev Biol. January 1, 2013; 57 (9-10): 779-86.   


Hippo signaling components, Mst1 and Mst2, act as a switch between self-renewal and differentiation in Xenopus hematopoietic and endothelial progenitors., Nejigane S, Takahashi S, Haramoto Y, Michiue T, Asashima M., Int J Dev Biol. January 1, 2013; 57 (5): 407-14.   


The conserved Rieske oxygenase DAF-36/Neverland is a novel cholesterol-metabolizing enzyme., Yoshiyama-Yanagawa T, Enya S, Shimada-Niwa Y, Yaguchi S, Haramoto Y, Matsuya T, Shiomi K, Sasakura Y, Takahashi S, Asashima M, Kataoka H, Niwa R., J Biol Chem. July 22, 2011; 286 (29): 25756-62.


The transcriptional coactivators Yap and TAZ are expressed during early Xenopus development., Nejigane S, Haramoto Y, Okuno M, Takahashi S, Asashima M., Int J Dev Biol. January 1, 2011; 55 (1): 121-6.   


XRASGRP2 is essential for blood vessel formation during Xenopus development., Suzuki K, Takahashi S, Haramoto Y, Onuma Y, Nagamine K, Okabayashi K, Hashizume K, Iwanaka T, Asashima M., Int J Dev Biol. January 1, 2010; 54 (4): 609-15.   


Zygotic VegT is required for Xenopus paraxial mesoderm formation and is regulated by Nodal signaling and Eomesodermin., Fukuda M, Takahashi S, Haramoto Y, Onuma Y, Kim YJ, Yeo CY, Ishiura S, Asashima M., Int J Dev Biol. January 1, 2010; 54 (1): 81-92.   


Cloning of noggin gene from hydra and analysis of its functional conservation using Xenopus laevis embryos., Chandramore K, Ito Y, Takahashi S, Asashima M, Ghaskadbi S., Evol Dev. January 1, 2010; 12 (3): 267-74.


Bestrophin genes are expressed in Xenopus development., Onuma Y, Haramoto Y, Nejigane S, Takahashi S, Asashima M., Biochem Biophys Res Commun. July 3, 2009; 384 (3): 290-5.   


Gene expression in Pre-MBT embryos and activation of maternally-inherited program of apoptosis to be executed at around MBT as a fail-safe mechanism in Xenopus early embryogenesis., Shiokawa K, Aso M, Kondo T, Uchiyama H, Kuroyanagi S, Takai J, Takahashi S, Kajitani M, Kaito C, Sekimizu K, Takayama E, Igarashi K, Hara H., Gene Regul Syst Bio. May 29, 2008; 2 213-31.   


Runx1 is involved in primitive erythropoiesis in the mouse., Yokomizo T, Hasegawa K, Ishitobi H, Osato M, Ema M, Ito Y, Yamamoto M, Takahashi S., Blood. April 15, 2008; 111 (8): 4075-80.


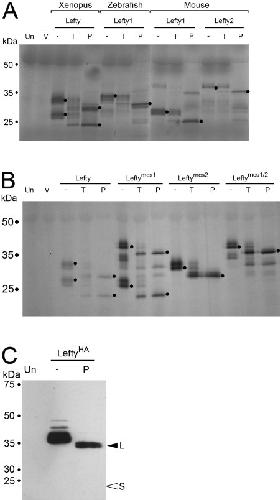
Xenopus Lefty requires proprotein cleavage but not N-linked glycosylation to inhibit nodal signaling., Westmoreland JJ, Takahashi S, Wright CV., Dev Dyn. August 1, 2007; 236 (8): 2050-61.   


Isolation and differentiation of Xenopus animal cap cells., Ariizumi T, Takahashi S, Chan TC, Ito Y, Michiue T, Asashima M., Curr Protoc Stem Cell Biol. June 1, 2007; Chapter 1 Unit 1D.5.


Monomeric mature protein of Nodal-related 3 activates Xbra expression., Haramoto Y, Takahashi S, Asashima M., Dev Genes Evol. January 1, 2007; 217 (1): 29-37.


The N-terminus zinc finger domain of Xenopus SIP1 is important for neural induction, but not for suppression of Xbra expression., Nitta KR, Takahashi S, Haramoto Y, Fukuda M, Tanegashima K, Onuma Y, Asashima M., Int J Dev Biol. January 1, 2007; 51 (4): 321-5.   


Expression of Sox1 during Xenopus early embryogenesis., Nitta KR, Takahashi S, Haramoto Y, Fukuda M, Onuma Y, Asashima M., Biochem Biophys Res Commun. December 8, 2006; 351 (1): 287-93.   


Two distinct domains in pro-region of Nodal-related 3 are essential for BMP inhibition., Haramoto Y, Takahashi S, Asashima M., Biochem Biophys Res Commun. July 28, 2006; 346 (2): 470-8.   


Nodal-related gene Xnr5 is amplified in the Xenopus genome., Takahashi S, Onuma Y, Yokota C, Westmoreland JJ, Asashima M, Wright CV., Genesis. July 1, 2006; 44 (7): 309-21.   


Cooperative non-cell and cell autonomous regulation of Nodal gene expression and signaling by Lefty/Antivin and Brachyury in Xenopus., Cha YR, Takahashi S, Wright CV., Dev Biol. February 15, 2006; 290 (2): 246-64.   


Xnr2 and Xnr5 unprocessed proteins inhibit Wnt signaling upstream of dishevelled., Onuma Y, Takahashi S, Haramoto Y, Tanegashima K, Yokota C, Whitman M, Asashima M., Dev Dyn. December 1, 2005; 234 (4): 900-10.   


XSIP1 is essential for early neural gene expression and neural differentiation by suppression of BMP signaling., Nitta KR, Tanegashima K, Takahashi S, Asashima M., Dev Biol. November 1, 2004; 275 (1): 258-67.   


Xantivin suppresses the activity of EGF-CFC genes to regulate nodal signaling., Tanegashima K, Haramoto Y, Yokota C, Takahashi S, Asashima M., Int J Dev Biol. June 1, 2004; 48 (4): 275-83.   


USAG-1: a bone morphogenetic protein antagonist abundantly expressed in the kidney., Yanagita M, Oka M, Watabe T, Iguchi H, Niida A, Takahashi S, Akiyama T, Miyazono K, Yanagisawa M, Sakurai T., Biochem Biophys Res Commun. April 2, 2004; 316 (2): 490-500.


Tracing of Xenopus tropicalis germ plasm and presumptive primordial germ cells with the Xenopus tropicalis DAZ-like gene., Sekizaki H, Takahashi S, Tanegashima K, Onuma Y, Haramoto Y, Asashima M., Dev Dyn. February 1, 2004; 229 (2): 367-72.   


Xenopus tropicalis nodal-related gene 3 regulates BMP signaling: an essential role for the pro-region., Haramoto Y, Tanegashima K, Onuma Y, Takahashi S, Sekizaki H, Asashima M., Dev Biol. January 1, 2004; 265 (1): 155-68.   


Mouse MafA, homologue of zebrafish somite Maf 1, contributes to the specific transcriptional activity through the insulin promoter., Kajihara M, Sone H, Amemiya M, Katoh Y, Isogai M, Shimano H, Yamada N, Takahashi S., Biochem Biophys Res Commun. December 19, 2003; 312 (3): 831-42.


FRL-1, a member of the EGF-CFC family, is essential for neural differentiation in Xenopus early development., Yabe S, Tanegashima K, Haramoto Y, Takahashi S, Fujii T, Kozuma S, Taketani Y, Asashima M., Development. May 1, 2003; 130 (10): 2071-81.


Chromosome mapping of Xenopus tropicalis using the G- and Ag-bands: tandem duplication and polyploidization of larvae heads., Uehara M, Haramoto Y, Sekizaki H, Takahashi S, Asashima M., Dev Growth Differ. October 1, 2002; 44 (5): 427-36.   


Overexpression of the secreted factor Mig30 expressed in the Spemann organizer impairs morphogenetic movements during Xenopus gastrulation., Hayata T, Tanegashima K, Takahashi S, Sogame A, Asashima M., Mech Dev. March 1, 2002; 112 (1-2): 37-51.   


Conservation of Pax 6 function and upstream activation by Notch signaling in eye development of frogs and flies., Onuma Y, Takahashi S, Asashima M, Kurata S, Gehring WJ., Proc Natl Acad Sci U S A. February 19, 2002; 99 (4): 2020-5.


Multiple nodal-related genes act coordinately in Xenopus embryogenesis., Onuma Y, Takahashi S, Yokota C, Asashima M., Dev Biol. January 1, 2002; 241 (1): 94-105.


Cloning and characterization of the Xenopus laevis p8 gene., Igarashi T, Kuroda H, Takahashi S, Asashima M., Dev Growth Differ. December 1, 2001; 43 (6): 693-8.   


A role for Xlim-1 in pronephros development in Xenopus laevis., Chan TC, Takahashi S, Asashima M., Dev Biol. December 15, 2000; 228 (2): 256-69.   


In vitro pancreas formation from Xenopus ectoderm treated with activin and retinoic acid., Moriya N, Komazaki S, Takahashi S, Yokota C, Asashima M., Dev Growth Differ. December 1, 2000; 42 (6): 593-602.


Expression cloning of Xantivin, a Xenopus lefty/antivin-related gene, involved in the regulation of activin signaling during mesoderm induction., Tanegashima K, Yokota C, Takahashi S, Asashima M., Mech Dev. December 1, 2000; 99 (1-2): 3-14.   


Two novel nodal-related genes initiate early inductive events in Xenopus Nieuwkoop center., Takahashi S, Yokota C, Takano K, Tanegashima K, Onuma Y, Goto J, Asashima M., Development. December 1, 2000; 127 (24): 5319-29.


Expression of the Xenopus GTP-binding protein gene Ran during embryogenesis., Onuma Y, Nishihara R, Takahashi S, Tanegashima K, Fukui A, Asashima M., Dev Genes Evol. June 1, 2000; 210 (6): 325-7.

???pagination.result.page??? 1 2 ???pagination.result.next???