|
XB-PERS-2139
Publications By Yonglong Chen
???pagination.result.count??????pagination.result.page??? 1 2 3 4 ???pagination.result.next???
|
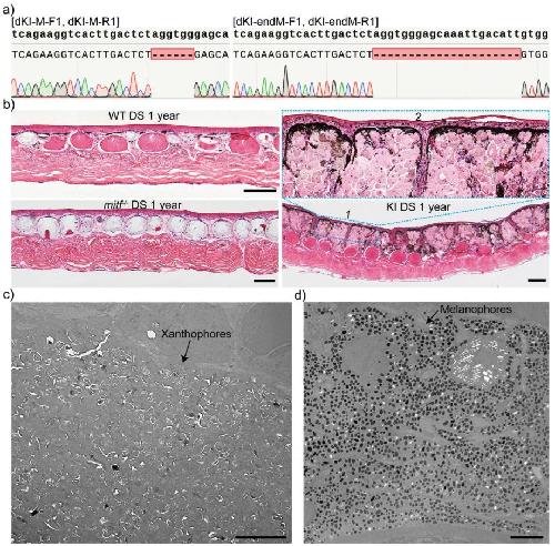
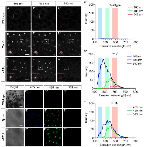
Tyrosinase-Deficient Skin Melanophore Lineage in Xenopus tropicalis Tadpoles Shows Strong Autofluorescence., Jiang Y, Chen Y, Huang Z, Chen L, Huang X., Int J Mol Sci. January 29, 2026; 27 (3): |
|
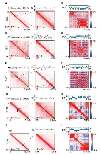
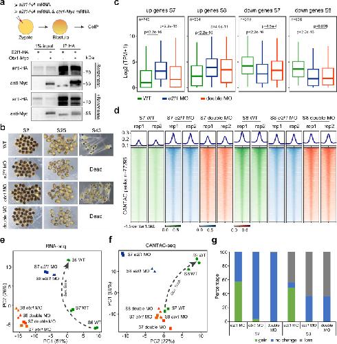
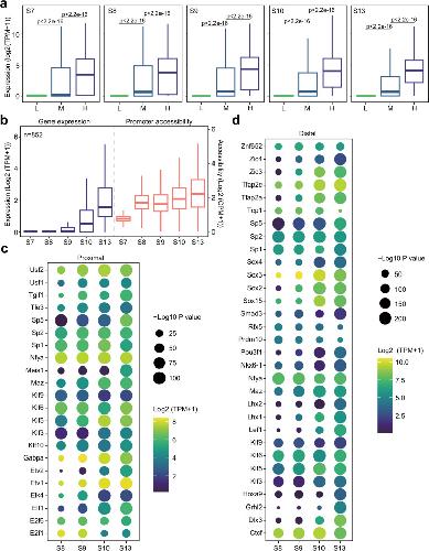
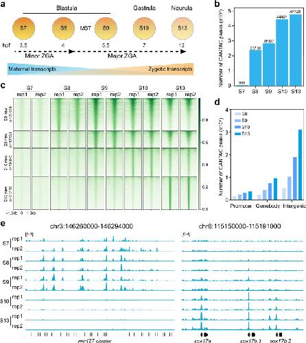
CANTAC-seq analysis reveals E2f1 and Otx1 coordinate zygotic genome activation in Xenopus tropicalis., Cui H, Liang W, Shi Z, Zhang L, Li G, Chen R, Tian C, Gan D, Shi X, Sun Z, Zhu Q, Fang L, Huang H, Hu Y, Chen Y, Chen W., Nat Commun. November 18, 2025; 16 (1): 10101. |
|
Characterization of optic nerve regeneration following Nd:YAG laser-induced injury in Xenopus tropicalis., Tan J, Liu C, Chen Y, Li D, Chen Y, Zhao J, Jin A, Li H, Wang Y, Liu S, Xu T, Wang X, Yu Z, Cai S, Xu M, Liu X, Liu G, Fan N., Exp Eye Res. October 23, 2025; 259 110540. |
|
Geometrical compartmentalization of trigger waves., Li Z, Zhang KS, Chen Y, Tang SKY, Ferrell JE., Proc Natl Acad Sci U S A. October 7, 2025; 122 (40): e2512872122. |
|
Versatile Xenopus tropicalis model with targeted integration of human BRAFV600E., Ran R, Li L, Chen P, Li S, Wang P, Zhu Z, Wang X, Chen Y, Hang J, Liang W., Proc Natl Acad Sci U S A. September 30, 2025; 122 (39): e2426981122. |
|
Molecular cloning, expression analysis, and functional characterization of Intelectin-1 from Chinese giant salamanders (Andrias davidianus)., Mo H, Liu K, An X, Chen Y, Yu J, Yu H, Yao M, Song W, Li Y, Wang L., Genes Genomics. March 18, 2025; |
|
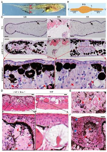
Melanin deposition and key molecular features in Xenopus tropicalis oocytes., Yi H, Liang W, Yang S, Liu H, Deng J, Han S, Feng X, Cheng W, Chen Y, Hang J, Lu H, Ran R., BMC Biol. February 27, 2025; 23 (1): 62. |
|
High frequency of melanoma in cdkn2b-/- /tp53-/- Xenopus tropicalis., Ran R, Li L, Cheng P, Li H, He H, Chen Y, Hang J, Liang W., Theranostics. November 4, 2024; 14 (19): 7470-7487. |
|
The Amphibian Genomics Consortium: advancing genomic and genetic resources for amphibian research and conservation., Kosch TA, Torres-Sánchez M, Liedtke HC, Summers K, Yun MH, Crawford AJ, Maddock ST, Ahammed MS, Araújo VLN, Bertola LV, Bucciarelli GM, Carné A, Carneiro CM, Chan KO, Chen Y, Crottini A, da Silva JM, Denton RD, Dittrich C, Espregueira Themudo G, Farquharson KA, Forsdick NJ, Gilbert E, Che J, Katzenback BA, Kotharambath R, Levis NA, Márquez R, Mazepa G, Mulder KP, Müller H, O'Connell MJ, Orozco-terWengel P, Palomar G, Petzold A, Pfennig DW, Pfennig KS, Reichert MS, Robert J, Scherz MD, Siu-Ting K, Snead AA, Stöck M, Stuckert AMM, Stynoski JL, Tarvin RD, Wollenberg Valero KC, Amphibian Genomics Consortium., BMC Genomics. November 1, 2024; 25 (1): 1025. |
|
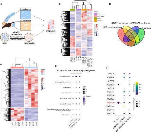
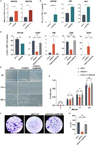
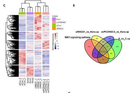
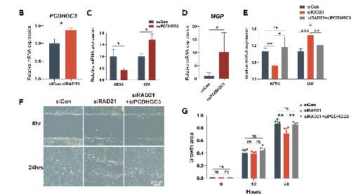
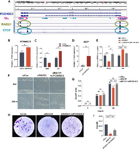
RAD21 deficiency drives corneal to scleral differentiation fate switching via upregulating WNT9B., Liu H, Qi B, Liu G, Duan H, Li Z, Shi Z, Chen Y, Chu WK, Zhou Q, Zhang BN., iScience. June 21, 2024; 27 (6): 109875. |
|
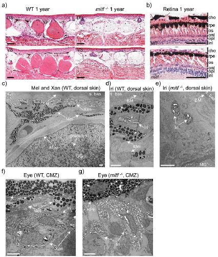
Revealing mitf functions and visualizing allografted tumor metastasis in colorless and immunodeficient Xenopus tropicalis., Ran R, Li L, Xu T, Huang J, He H, Chen Y., Commun Biol. March 5, 2024; 7 (1): 275. |
|
Molecular cloning, tissues distribution, and function analysis of thioredoxin-like protein-1 (TXNL1) in Chinese giant salamanders Andrias davidianus., Mo H, Yu H, Jiang Z, Chen Y, Yao M, Liu K, Li Y, Yu J, Wang L., Dev Comp Immunol. July 1, 2023; 144 104691. |
|
Activation of P53 pathway contributes to Xenopus hybrid inviability., Shi Z, Liu G, Jiang H, Shi S, Zhang X, Deng Y, Chen Y., Proc Natl Acad Sci U S A. May 23, 2023; 120 (21): e2303698120. |
|
Shisa reduces the sensitivity of homomeric RDL channel to GABA in the two-spotted spider mite, Tetranychus urticae Koch., Zhan E, Jiang J, Wang Y, Zhang K, Tang T, Chen Y, Jia Z, Wang Q, Zhao C., Pestic Biochem Physiol. May 1, 2023; 192 105414. |
|
Protein homeostasis from diffusion-dependent control of protein synthesis and degradation., Chen Y, Huang JH, Phong C, Ferrell JE., bioRxiv. April 28, 2023; |
|
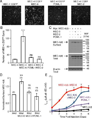
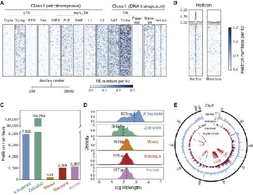
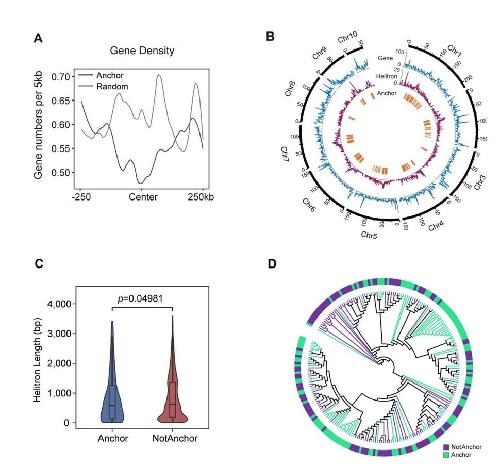
Evolutionarily distinct and sperm-specific supersized chromatin loops are marked by Helitron transposons in Xenopus tropicalis., Shi Z, Xu J, Niu L, Shen W, Yan S, Tan Y, Quan X, Cheung E, Huang K, Chen Y, Li L, Hou C., Cell Rep. March 28, 2023; 42 (3): 112151. |
|
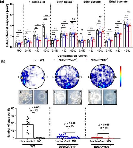
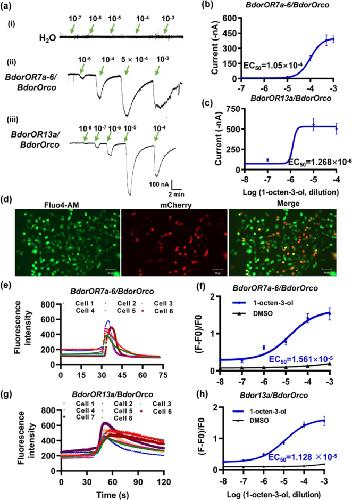
Two odorant receptors regulate 1-octen-3-ol induced oviposition behavior in the oriental fruit fly., Xu L, Jiang HB, Yu JL, Pan D, Tao Y, Lei Q, Chen Y, Liu Z, Wang JJ., Commun Biol. February 15, 2023; 6 (1): 176. |
|
Echocardiographic assessment of Xenopus tropicalis heart regeneration., Lv L, Guo W, Guan W, Chen Y, Huang R, Yuan Z, Pu Q, Feng S, Zheng X, Li Y, Xiao L, Zhao H, Qi X, Cai D., Cell Biosci. February 13, 2023; 13 (1): 29. |
|
Enhanced C-To-T and A-To-G Base Editing in Mitochondrial DNA with Engineered DdCBE and TALED., Wei Y, Jin M, Huang S, Yao F, Ren N, Xu K, Li S, Gao P, Zhou Y, Chen Y, Yang H, Li W, Xu C, Zhang M, Wang X., Adv Sci (Weinh). January 20, 2023; 11 (3): e2304113. |
|
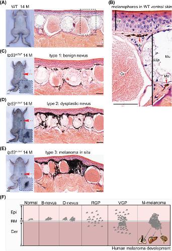
Disruption of tp53 leads to cutaneous nevus and melanoma formation in Xenopus tropicalis., Ran R, Li L, Shi Z, Liu G, Jiang H, Fang L, Xu T, Huang J, Chen W, Chen Y., Mol Oncol. October 1, 2022; 16 (19): 3554-3567. |
|
Expanding the CRISPR/Cas genome-editing scope in Xenopus tropicalis., Shi Z, Jiang H, Liu G, Shi S, Zhang X, Chen Y., Cell Biosci. July 8, 2022; 12 (1): 104. |
|
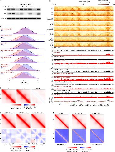
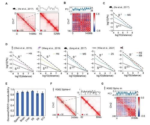
Three-dimensional folding dynamics of the Xenopus tropicalis genome., Niu L, Shen W, Shi Z, Tan Y, He N, Wan J, Sun J, Zhang Y, Huang Y, Wang W, Fang C, Li J, Zheng P, Cheung E, Chen Y, Li L, Hou C., Nat Genet. July 1, 2021; 53 (7): 1075-1087. |
|
Effect of Ginkgo biloba extract on pacemaker channels encoded by HCN gene., Chen H, Chen Y, Yang J, Wu P, Wang X, Huang C., Herz. June 1, 2021; 46 (3): 255-261. |
|
A comparative genomic database of skeletogenesis genes: from fish to mammals., Nie CH, Zhang NA, Chen YL, Chen ZX, Wang GY, Li Q, Gao ZX., Comp Biochem Physiol Part D Genomics Proteomics. June 1, 2021; 38 100796. |
|
Feedback inhibition of AMT1 NH4+-transporters mediated by CIPK15 kinase., Chen HY, Chen YN, Wang HY, Liu ZT, Frommer WB, Ho CH., BMC Biol. December 14, 2020; 18 (1): 196. |
|
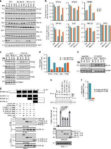
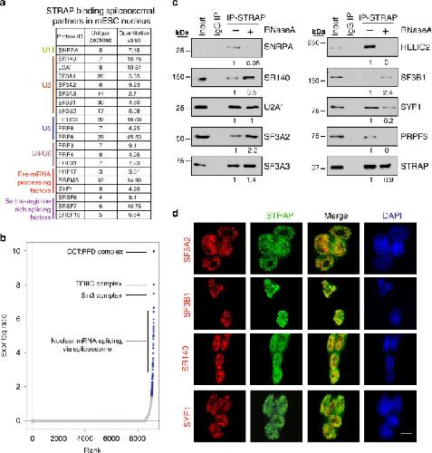
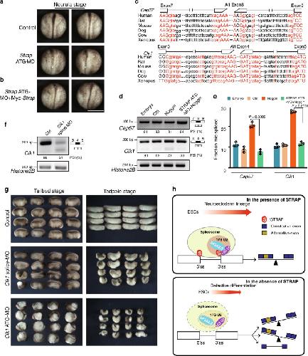
STRAP regulates alternative splicing fidelity during lineage commitment of mouse embryonic stem cells., Jin L, Chen Y, Crossman DK, Datta A, Vu T, Mobley JA, Basu MK, Scarduzio M, Wang H, Chang C, Datta PK., Nat Commun. November 23, 2020; 11 (1): 5941. |
|
[Analysis of PIH1D3 variant in a Chinese pedigree affected with primary ciliary dyskinesia]., Wang S, Li B, Chen Y, Zhou Z, Bao R., Zhonghua Yi Xue Yi Chuan Xue Za Zhi. September 10, 2020; 37 (9): 1021-1024. |
|
Desensitization of NMDA channels requires ligand binding to both GluN1 and GluN2 subunits to constrict the pore beside the activation gate., Chen YS, Tu YC, Lai YC, Liu E, Yang YC, Kuo CC., J Neurochem. June 1, 2020; 153 (5): 549-566. |
|
Toward a Structural View of hERG Activation by the Small-Molecule Activator ICA-105574., Zangerl-Plessl EM, Berger M, Drescher M, Chen Y, Wu W, Maulide N, Sanguinetti M, Stary-Weinzinger A., J Chem Inf Model. January 27, 2020; 60 (1): 360-371. |
|
Kinesin-5 Promotes Microtubule Nucleation and Assembly by Stabilizing a Lattice-Competent Conformation of Tubulin., Chen GY, Cleary JM, Asenjo AB, Chen Y, Mascaro JA, Arginteanu DFJ, Sosa H, Hancock WO., Curr Biol. July 22, 2019; 29 (14): 2259-2269.e4. |
|
Modeling human point mutation diseases in Xenopus tropicalis with a modified CRISPR/Cas9 system., Shi Z, Xin H, Tian D, Lian J, Wang J, Liu G, Ran R, Shi S, Zhang Z, Shi Y, Deng Y, Hou C, Chen Y., FASEB J. June 1, 2019; 33 (6): 6962-6968. |
|
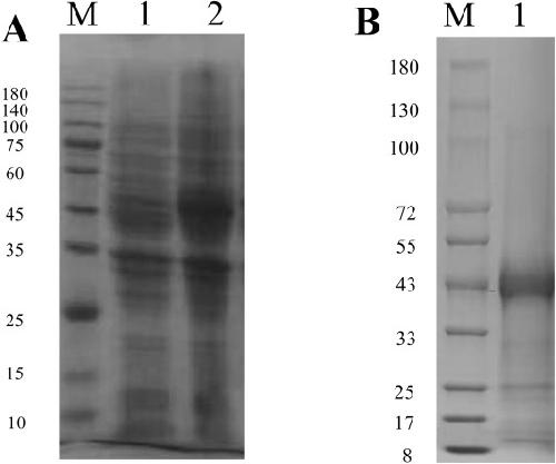
Expression, purification and crystallization of the novel Xenopus tropicalis ALDH16B1, a homologue of human ALDH16A1., Pantouris G, Dioletis E, Chen Y, Thompson DC, Vasiliou V, Lolis EJ., Chem Biol Interact. May 1, 2019; 304 168-172. |
|
A Hypermorphic Nfkbid Allele Contributes to Impaired Thymic Deletion of Autoreactive Diabetogenic CD8+ T Cells in NOD Mice., Presa M, Racine JJ, Dwyer JR, Lamont DJ, Ratiu JJ, Sarsani VK, Chen YG, Geurts A, Schmitz I, Stearns T, Allocco J, Chapman HD, Serreze DV., J Immunol. October 1, 2018; 201 (7): 1907-1917. |
|
Melanocortin Receptor 4 Signaling Regulates Vertebrate Limb Regeneration., Zhang M, Chen Y, Xu H, Yang L, Yuan F, Li L, Xu Y, Chen Y, Zhang C, Lin G., Dev Cell. August 20, 2018; 46 (4): 397-409.e5. |
|
Decreasing arsenic accumulation in rice by overexpressing OsNIP1;1 and OsNIP3;3 through disrupting arsenite radial transport in roots., Sun SK, Chen Y, Che J, Konishi N, Tang Z, Miller AJ, Ma JF, Zhao FJ., New Phytol. July 1, 2018; 219 (2): 641-653. |
|
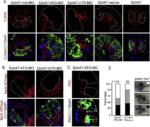
EphA7 regulates claudin6 and pronephros development in Xenopus., Sun J, Wang X, Shi Y, Li J, Li C, Shi Z, Chen Y, Mao B., Biochem Biophys Res Commun. January 8, 2018; 495 (2): 1580-1587. |
|
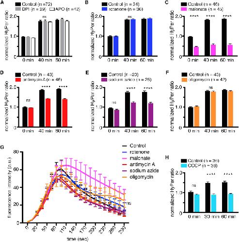
Ca2+-Induced Mitochondrial ROS Regulate the Early Embryonic Cell Cycle., Han Y, Ishibashi S, Iglesias-Gonzalez J, Chen Y, Love NR, Amaya E., Cell Rep. January 2, 2018; 22 (1): 218-231. |
|
Dicer inactivation stimulates limb regeneration ability in Xenopus laevis., Zhang M, Yang L, Yuan F, Chen Y, Lin G., Wound Repair Regen. January 1, 2018; 26 (1): 46-53. |
|
Generation of iPSC-derived limb progenitor-like cells for stimulating phalange regeneration in the adult mouse., Chen Y, Xu H, Lin G., Cell Discov. December 19, 2017; 3 17046. |
|
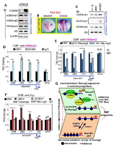
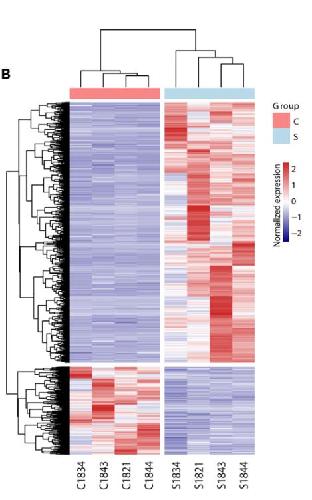
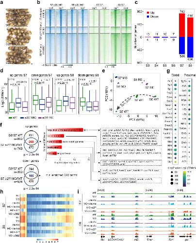
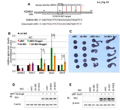
KDM3A-mediated demethylation of histone H3 lysine 9 facilitates the chromatin binding of Neurog2 during neurogenesis., Lin H, Zhu X, Chen G, Song L, Gao L, Khand AA, Chen Y, Lin G, Tao Q., Development. October 15, 2017; 144 (20): 3674-3685. |
|
Similarity in gene-regulatory networks suggests that cancer cells share characteristics of embryonic neural cells., Zhang Z, Lei A, Xu L, Chen L, Chen Y, Zhang X, Gao Y, Yang X, Zhang M, Cao Y., J Biol Chem. August 4, 2017; 292 (31): 12842-12859. |
|
Family of Ricinus communis Monosaccharide Transporters and RcSTP1 in Promoting the Uptake of a Glucose-Fipronil Conjugate., Mao GL, Yan Y, Chen Y, Wang BF, Xu FF, Zhang ZX, Lin F, Xu HH., J Agric Food Chem. August 2, 2017; 65 (30): 6169-6178. |
|
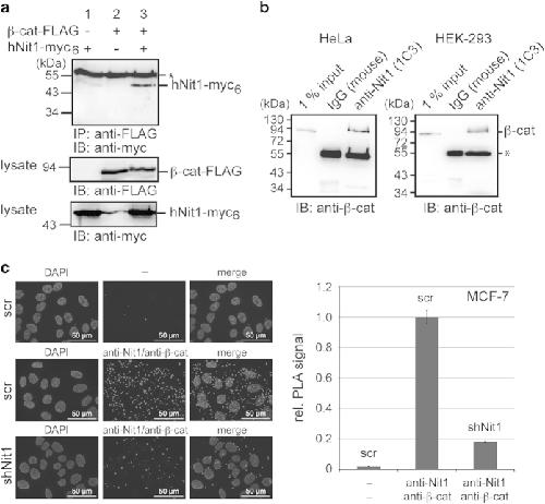
NRAGE induces β-catenin/Arm O-GlcNAcylation and negatively regulates Wnt signaling., Chen Y, Jin L, Xue B, Jin D, Sun F, Wen C., Biochem Biophys Res Commun. May 27, 2017; 487 (2): 433-437. |
|
The Nodulin 26-like intrinsic membrane protein OsNIP3;2 is involved in arsenite uptake by lateral roots in rice., Chen Y, Sun SK, Tang Z, Liu G, Moore KL, Maathuis FJM, Miller AJ, McGrath SP, Zhao FJ., J Exp Bot. May 17, 2017; 68 (11): 3007-3016. |
|
Asymmetric unwrapping of nucleosomal DNA propagates asymmetric opening and dissociation of the histone core., Chen Y, Tokuda JM, Topping T, Meisburger SP, Pabit SA, Gloss LM, Pollack L., Proc Natl Acad Sci U S A. January 10, 2017; 114 (2): 334-339. |
|
Targeted integration of genes in Xenopus tropicalis., Shi Z, Tian D, Xin H, Lian J, Guo X, Chen Y., Genesis. January 1, 2017; 55 (1-2): |
|
Zebrafish cyclin Dx is required for development of motor neuron progenitors, and its expression is regulated by hypoxia-inducible factor 2α., Lien HW, Yuan RY, Chou CM, Chen YC, Hung CC, Hu CH, Hwang SP, Hwang PP, Shen CN, Chen CL, Cheng CH, Huang CJ., Sci Rep. June 21, 2016; 6 28297. |
|
Caenorhabditis elegans paraoxonase-like proteins control the functional expression of DEG/ENaC mechanosensory proteins., Chen Y, Bharill S, Altun Z, O'Hagan R, Coblitz B, Isacoff EY, Chalfie M., Mol Biol Cell. April 15, 2016; 27 (8): 1272-85. |
|
Efficient genome editing of genes involved in neural crest development using the CRISPR/Cas9 system in Xenopus embryos., Liu Z, Cheng TT, Shi Z, Liu Z, Lei Y, Wang C, Shi W, Chen X, Qi X, Cai D, Feng B, Deng Y, Chen Y, Zhao H., Cell Biosci. January 21, 2016; 6 22. |
|
A novel role for the tumour suppressor Nitrilase1 modulating the Wnt/β-catenin signalling pathway., Mittag S, Valenta T, Weiske J, Bloch L, Klingel S, Gradl D, Wetzel F, Chen Y, Petersen I, Basler K, Huber O., Cell Discov. January 5, 2016; 2 15039. |
???pagination.result.page??? 1 2 3 4 ???pagination.result.next???
