|
XB-PERS-2137
Publications By Stephanie Ware
???pagination.result.count??????pagination.result.page??? 1
|
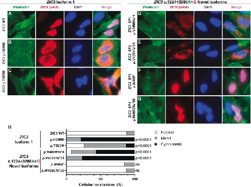
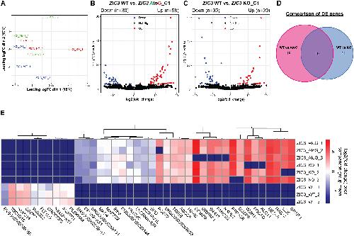
Non-coding cause of congenital heart defects: Abnormal RNA splicing with multiple isoforms as a mechanism for heterotaxy., Wells JR, Padua MB, Haaning AM, Smith AM, Morris SA, Tariq M, Ware SM., HGG Adv. September 10, 2024; 5 (4): 100353. |
|
Copy number variation as a genetic basis for heterotaxy and heterotaxy-spectrum congenital heart defects., Cowan JR, Tariq M, Shaw C, Rao M, Belmont JW, Lalani SR, Smolarek TA, Ware SM., Philos Trans R Soc Lond B Biol Sci. December 19, 2016; 371 (1710): |
|
MCTP2 is a dosage-sensitive gene required for cardiac outflow tract development., Lalani SR, Ware SM, Wang X, Zapata G, Tian Q, Franco LM, Jiang Z, Bucasas K, Scott DA, Campeau PM, Hanchard N, Umaña L, Cast A, Patel A, Cheung SW, McBride KL, Bray M, Craig Chinault A, Boggs BA, Huang M, Baker MR, Hamilton S, Towbin J, Jefferies JL, Fernbach SD, Potocki L, Belmont JW., Hum Mol Genet. November 1, 2013; 22 (21): 4339-48. |
|
An essential and highly conserved role for Zic3 in left-right patterning, gastrulation and convergent extension morphogenesis., Cast AE, Gao C, Amack JD, Ware SM., Dev Biol. April 1, 2012; 364 (1): 22-31. |
|
Rare copy number variations in congenital heart disease patients identify unique genes in left-right patterning., Fakhro KA, Choi M, Ware SM, Belmont JW, Towbin JA, Lifton RP, Khokha MK, Brueckner M., Proc Natl Acad Sci U S A. February 15, 2011; 108 (7): 2915-20. |
|
Heart defects in X-linked heterotaxy: evidence for a genetic interaction of Zic3 with the nodal signaling pathway., Ware SM, Harutyunyan KG, Belmont JW., Dev Dyn. June 1, 2006; 235 (6): 1631-7. |
|
The Vg1-related protein Gdf3 acts in a Nodal signaling pathway in the pre-gastrulation mouse embryo., Chen C, Ware SM, Sato A, Houston-Hawkins DE, Habas R, Matzuk MM, Shen MM, Brown CW., Development. January 1, 2006; 133 (2): 319-29. |
|
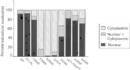
Identification and functional analysis of ZIC3 mutations in heterotaxy and related congenital heart defects., Ware SM, Peng J, Zhu L, Fernbach S, Colicos S, Casey B, Towbin J, Belmont JW., Am J Hum Genet. January 1, 2004; 74 (1): 93-105. |
???pagination.result.page??? 1
