Click here to close Hello! We notice that you are using Internet Explorer, which is not supported by Xenbase and may cause the site to display incorrectly. We suggest using a current version of Chrome, FireFox, or Safari.

Profile Publications (33)
XB-PERS-2125

Publications By Dietmar Gradl

???pagination.result.count???

???pagination.result.page??? 1


Lef1 regulates caveolin expression and caveolin dependent endocytosis, a process necessary for Wnt5a/Ror2 signaling during Xenopus gastrulation., Puzik K, Tonnier V, Opper I, Eckert A, Zhou L, Kratzer MC, Noble FL, Nienhaus GU, Gradl D., Sci Rep. October 30, 2019; 9 (1): 15645.   


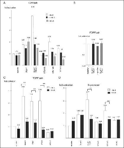
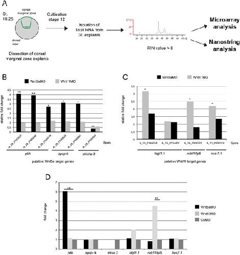
Regulation of distinct branches of the non-canonical Wnt-signaling network in Xenopus dorsal marginal zone explants., Wallkamm V, Rahm K, Schmoll J, Kaufmann LT, Brinkmann E, Schunk J, Kraft B, Wedlich D, Gradl D., BMC Biol. July 5, 2016; 14 55.   


Secreted Frizzled-related Protein 2 (sFRP2) Redirects Non-canonical Wnt Signaling from Fz7 to Ror2 during Vertebrate Gastrulation., Brinkmann EM, Mattes B, Kumar R, Hagemann AI, Gradl D, Scholpp S, Steinbeisser H, Kaufmann LT, Özbek S., J Biol Chem. June 24, 2016; 291 (26): 13730-42.   


A novel role for the tumour suppressor Nitrilase1 modulating the Wnt/β-catenin signalling pathway., Mittag S, Valenta T, Weiske J, Bloch L, Klingel S, Gradl D, Wetzel F, Chen Y, Petersen I, Basler K, Huber O., Cell Discov. January 5, 2016; 2 15039.   


Neural crest specification by Prohibitin1 depends on transcriptional regulation of prl3 and vangl1., Deichmann C, Link M, Seyfang M, Knotz V, Gradl D, Wedlich D., Genesis. October 1, 2015; 53 (10): 627-39.   


The E3 ligase RNF43 inhibits Wnt signaling downstream of mutated β-catenin by sequestering TCF4 to the nuclear membrane., Loregger A, Grandl M, Mejías-Luque R, Allgäuer M, Degenhart K, Haselmann V, Oikonomou C, Hatzis P, Janssen KP, Nitsche U, Gradl D, van den Broek O, Destree O, Ulm K, Neumaier M, Kalali B, Jung A, Varela I, Schmid RM, Rad R, Busch DH, Gerhard M., Sci Signal. September 8, 2015; 8 (393): ra90.


CD44 functions in Wnt signaling by regulating LRP6 localization and activation., Schmitt M, Metzger M, Gradl D, Davidson G, Orian-Rousseau V., Cell Death Differ. April 1, 2015; 22 (4): 677-89.


Monensin Inhibits Canonical Wnt Signaling in Human Colorectal Cancer Cells and Suppresses Tumor Growth in Multiple Intestinal Neoplasia Mice., Tumova L, Pombinho AR, Vojtechova M, Stancikova J, Gradl D, Krausova M, Sloncova E, Horazna M, Kriz V, Machonova O, Jindrich J, Zdrahal Z, Bartunek P, Korinek V., Mol Cancer Ther. April 1, 2014; .


Protocadherin PAPC is expressed in the CNC and can compensate for the loss of PCNS., Schneider M, Huang C, Becker SF, Gradl D, Wedlich D., Genesis. February 1, 2014; 52 (2): 120-6.   


Live imaging of Xwnt5A-ROR2 complexes., Wallkamm V, Dörlich R, Rahm K, Klessing T, Nienhaus GU, Wedlich D, Gradl D., PLoS One. January 1, 2014; 9 (10): e109428.   


Synthesis of novel inhibitors blocking Wnt signaling downstream of β-catenin., Halbedl S, Kratzer MC, Rahm K, Crosta N, Masters KS, Zippert J, Bräse S, Gradl D., FEBS Lett. March 1, 2013; 587 (5): 522-7.


The vestibuloocular reflex of tadpoles (Xenopus laevis) after knock-down of the isthmus-related transcription factor XTcf-4., Horn ER, El-Yamany NA, Gradl D., J Exp Biol. February 15, 2013; 216 (Pt 4): 733-41.


Subfunctionalization and neofunctionalization of vertebrate Lef/Tcf transcription factors., Klingel S, Morath I, Strietz J, Menzel K, Holstein TW, Gradl D., Dev Biol. August 1, 2012; 368 (1): 44-53.   


Live imaging of active fluorophore labelled Wnt proteins., Holzer T, Liffers K, Rahm K, Trageser B, Ozbek S, Gradl D., FEBS Lett. June 4, 2012; 586 (11): 1638-44.


A novel tankyrase inhibitor decreases canonical Wnt signaling in colon carcinoma cells and reduces tumor growth in conditional APC mutant mice., Waaler J, Machon O, Tumova L, Dinh H, Korinek V, Wilson SR, Paulsen JE, Pedersen NM, Eide TJ, Machonova O, Gradl D, Voronkov A, von Kries JP, Krauss S., Cancer Res. June 1, 2012; 72 (11): 2822-32.


Fatty acid modification of Wnt1 and Wnt3a at serine is prerequisite for lipidation at cysteine and is essential for Wnt signalling., Doubravska L, Krausova M, Gradl D, Vojtechova M, Tumova L, Lukas J, Valenta T, Pospichalova V, Fafilek B, Plachy J, Sebesta O, Korinek V., Cell Signal. May 1, 2011; 23 (5): 837-48.


Novel synthetic antagonists of canonical Wnt signaling inhibit colorectal cancer cell growth., Waaler J, Machon O, von Kries JP, Wilson SR, Lundenes E, Wedlich D, Gradl D, Paulsen JE, Machonova O, Dembinski JL, Dinh H, Krauss S., Cancer Res. January 1, 2011; 71 (1): 197-205.


En2, Pax2/5 and Tcf-4 transcription factors cooperate in patterning the Xenopus brain., Koenig SF, Brentle S, Hamdi K, Fichtner D, Wedlich D, Gradl D., Dev Biol. April 15, 2010; 340 (2): 318-28.   


Near-field optical study of protein transport kinetics at a single nuclear pore., Herrmann M, Neuberth N, Wissler J, Pérez J, Gradl D, Naber A., Nano Lett. September 1, 2009; 9 (9): 3330-6.


Cold-inducible RNA binding protein (CIRP), a novel XTcf-3 specific target gene regulates neural development in Xenopus., van Venrooy S, Fichtner D, Kunz M, Wedlich D, Gradl D., BMC Dev Biol. August 7, 2008; 8 77.   


Autoregulation of XTcf-4 depends on a Lef/Tcf site on the XTcf-4 promoter., Koenig SF, Lattanzio R, Mansperger K, Rupp RA, Wedlich D, Gradl D., Genesis. February 1, 2008; 46 (2): 81-6.   


Beta-arrestin is a necessary component of Wnt/beta-catenin signaling in vitro and in vivo., Bryja V, Gradl D, Schambony A, Arenas E, Schulte G., Proc Natl Acad Sci U S A. April 17, 2007; 104 (16): 6690-5.   


Wnt 5a signaling is critical for macrophage-induced invasion of breast cancer cell lines., Pukrop T, Klemm F, Hagemann T, Gradl D, Schulz M, Siemes S, Trümper L, Binder C., Proc Natl Acad Sci U S A. April 4, 2006; 103 (14): 5454-9.


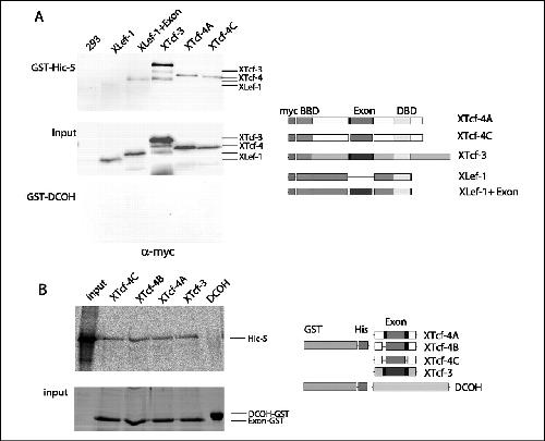
HIC-5 is a novel repressor of lymphoid enhancer factor/T-cell factor-driven transcription., Ghogomu SM, van Venrooy S, Ritthaler M, Wedlich D, Gradl D., J Biol Chem. January 20, 2006; 281 (3): 1755-64.   


Reduced U snRNP assembly causes motor axon degeneration in an animal model for spinal muscular atrophy., Winkler C, Eggert C, Gradl D, Meister G, Giegerich M, Wedlich D, Laggerbauer B, Fischer U., Genes Dev. October 1, 2005; 19 (19): 2320-30.   


Pontin and Reptin regulate cell proliferation in early Xenopus embryos in collaboration with c-Myc and Miz-1., Etard C, Gradl D, Kunz M, Eilers M, Wedlich D., Mech Dev. April 1, 2005; 122 (4): 545-56.   


Autoregulation of canonical Wnt signaling controls midbrain development., Kunz M, Herrmann M, Wedlich D, Gradl D., Dev Biol. September 15, 2004; 273 (2): 390-401.   


Cross-regulation of Wnt signaling and cell adhesion., Schambony A, Kunz M, Gradl D., Differentiation. September 1, 2004; 72 (7): 307-18.


Functional diversity of Xenopus lymphoid enhancer factor/T-cell factor transcription factors relies on combinations of activating and repressing elements., Gradl D, König A, Wedlich D., J Biol Chem. April 19, 2002; 277 (16): 14159-71.


Identification of two regulatory elements within the high mobility group box transcription factor XTCF-4., Pukrop T, Gradl D, Henningfeld KA, Knochel W, Wedlich D, Kuhl M., J Biol Chem. March 23, 2001; 276 (12): 8968-78.


The HMG-box transcription factor XTcf-4 demarcates the forebrain-midbrain boundary., König A, Gradl D, Kühl M, Wedlich D., Mech Dev. May 1, 2000; 93 (1-2): 211-4.   


Keeping a close eye on Wnt-1/wg signaling in Xenopus., Gradl D, Kühl M, Wedlich D., Mech Dev. August 1, 1999; 86 (1-2): 3-15.   


The Wnt/Wg signal transducer beta-catenin controls fibronectin expression., Gradl D, Kühl M, Wedlich D., Mol Cell Biol. August 1, 1999; 19 (8): 5576-87.

???pagination.result.page??? 1