Click here to close Hello! We notice that you are using Internet Explorer, which is not supported by Xenbase and may cause the site to display incorrectly. We suggest using a current version of Chrome, FireFox, or Safari.

Profile Publications (19)
XB-PERS-2098

Publications By Kristine A. Henningfeld

???pagination.result.count???

???pagination.result.page??? 1


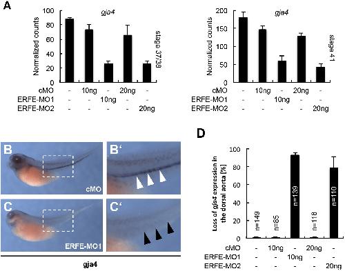
The secreted BMP antagonist ERFE is required for the development of a functional circulatory system in Xenopus., Melchert J, Henningfeld KA, Richts S, Lingner T, Jonigk D, Pieler T., Dev Biol. March 15, 2020; 459 (2): 138-148.   


Prdm12 Directs Nociceptive Sensory Neuron Development by Regulating the Expression of the NGF Receptor TrkA., Desiderio S, Vermeiren S, Van Campenhout C, Kricha S, Malki E, Richts S, Fletcher EV, Vanwelden T, Schmidt BZ, Henningfeld KA, Pieler T, Woods CG, Nagy V, Verfaillie C, Bellefroid EJ., Cell Rep. March 26, 2019; 26 (13): 3522-3536.e5.   


Divergent axial morphogenesis and early shh expression in vertebrate prospective floor plate., Kremnyov S, Henningfeld K, Viebahn C, Tsikolia N., Evodevo. January 31, 2018; 9 4.   


Prdm12 specifies V1 interneurons through cross-repressive interactions with Dbx1 and Nkx6 genes in Xenopus., Thélie A, Desiderio S, Hanotel J, Quigley I, Van Driessche B, Rodari A, Borromeo MD, Kricha S, Lahaye F, Croce J, Cerda-Moya G, Ordoño Fernandez J, Bolle B, Lewis KE, Sander M, Pierani A, Schubert M, Johnson JE, Kintner CR, Pieler T, Van Lint C, Henningfeld KA, Bellefroid EJ, Van Campenhout C., Development. October 1, 2015; 142 (19): 3416-28.   


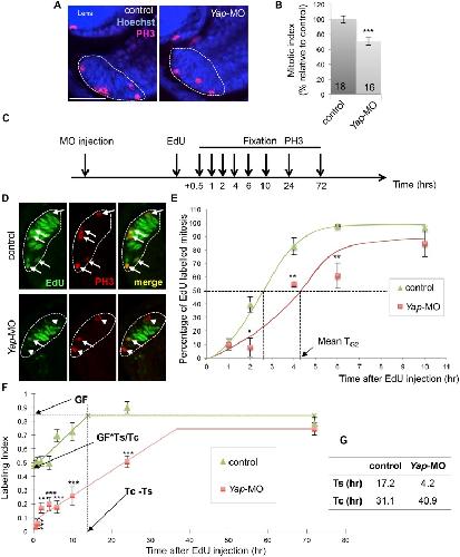
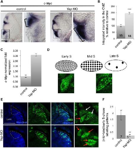
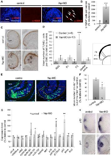
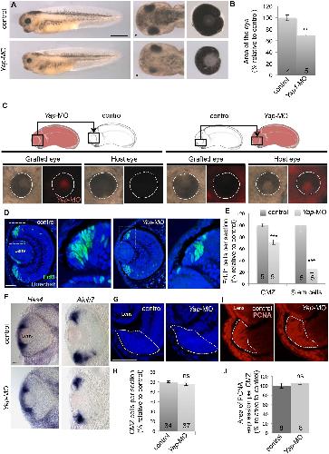
YAP controls retinal stem cell DNA replication timing and genomic stability., Cabochette P, Vega-Lopez G, Bitard J, Parain K, Chemouny R, Masson C, Borday C, Hedderich M, Henningfeld KA, Locker M, Bronchain O, Perron M., Elife. September 22, 2015; 4 e08488.   


Scratch2 modulates neurogenesis and cell migration through antagonism of bHLH proteins in the developing neocortex., Paul V, Tonchev AB, Henningfeld KA, Pavlakis E, Rust B, Pieler T, Stoykova A., Cereb Cortex. March 1, 2014; 24 (3): 754-72.


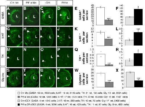
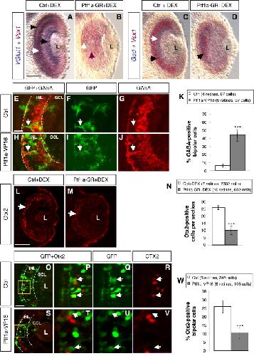
The Prdm13 histone methyltransferase encoding gene is a Ptf1a-Rbpj downstream target that suppresses glutamatergic and promotes GABAergic neuronal fate in the dorsal neural tube., Hanotel J, Bessodes N, Thélie A, Hedderich M, Parain K, Van Driessche B, Brandão Kde O, Kricha S, Jorgensen MC, Grapin-Botton A, Serup P, Van Lint C, Perron M, Pieler T, Henningfeld KA, Bellefroid EJ., Dev Biol. February 15, 2014; 386 (2): 340-57.   


NumbL is essential for Xenopus primary neurogenesis., Nieber F, Hedderich M, Jahn O, Pieler T, Henningfeld KA., BMC Dev Biol. October 14, 2013; 13 36.   


Comparative expression analysis of the neurogenins in Xenopus tropicalis and Xenopus laevis., Nieber F, Pieler T, Henningfeld KA., Dev Dyn. February 1, 2009; 238 (2): 451-8.   


The RNA-binding protein XSeb4R: a positive regulator of VegT mRNA stability and translation that is required for germ layer formation in Xenopus., Souopgui J, Rust B, Vanhomwegen J, Heasman J, Henningfeld KA, Bellefroid E, Pieler T., Genes Dev. September 1, 2008; 22 (17): 2347-52.   


Ptf1a triggers GABAergic neuronal cell fates in the retina., Dullin JP, Locker M, Robach M, Henningfeld KA, Parain K, Afelik S, Pieler T, Perron M., BMC Dev Biol. May 31, 2007; 7 110.   


Expression and regulation of Xenopus CRMP-4 in the developing nervous system., Souopgui J, Klisch TJ, Pieler T, Henningfeld KA., Int J Dev Biol. January 1, 2007; 51 (4): 339-43.   


Mxi1 is essential for neurogenesis in Xenopus and acts by bridging the pan-neural and proneural genes., Klisch TJ, Souopgui J, Juergens K, Rust B, Pieler T, Henningfeld KA., Dev Biol. April 15, 2006; 292 (2): 470-85.   


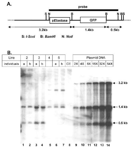
I-SceI meganuclease-mediated transgenesis in Xenopus., Pan FC, Chen Y, Loeber J, Henningfeld K, Pieler T., Dev Dyn. January 1, 2006; 235 (1): 247-52.   


Isolation and comparative expression analysis of the Myc-regulatory proteins Mad1, Mad3, and Mnt during Xenopus development., Juergens K, Rust B, Pieler T, Henningfeld KA., Dev Dyn. August 1, 2005; 233 (4): 1554-9.   


Isolation and characterization of the Xenopus HIVEP gene family., Dürr U, Henningfeld KA, Hollemann T, Knöchel W, Pieler T., Eur J Biochem. March 1, 2004; 271 (6): 1135-44.


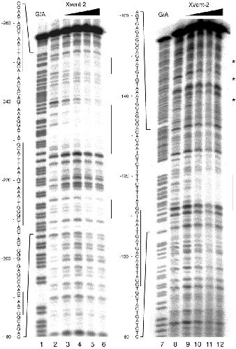
Autoregulation of Xvent-2B; direct interaction and functional cooperation of Xvent-2 and Smad1., Henningfeld KA, Friedle H, Rastegar S, Knöchel W., J Biol Chem. January 18, 2002; 277 (3): 2097-103.   


Identification of two regulatory elements within the high mobility group box transcription factor XTCF-4., Pukrop T, Gradl D, Henningfeld KA, Knochel W, Wedlich D, Kuhl M., J Biol Chem. March 23, 2001; 276 (12): 8968-78.


Smad1 and Smad4 are components of the bone morphogenetic protein-4 (BMP-4)-induced transcription complex of the Xvent-2B promoter., Henningfeld KA, Rastegar S, Adler G, Knöchel W., J Biol Chem. July 21, 2000; 275 (29): 21827-35.

???pagination.result.page??? 1