Click here to close Hello! We notice that you are using Internet Explorer, which is not supported by Xenbase and may cause the site to display incorrectly. We suggest using a current version of Chrome, FireFox, or Safari.

Profile Publications (35)
XB-PERS-2094

Publications By Scott A Rankin

???pagination.result.count???

???pagination.result.page??? 1


Disrupted endosomal trafficking of the Vangl-Celsr polarity complex underlies congenital anomalies in Xenopus trachea-esophageal morphogenesis., Edwards NA, Rankin SA, Kashyap A, Warren A, Agricola ZN, Kenny AP, Kofron M, Shen Y, Chung WK, Zorn AM., Dev Cell. May 22, 2025; 60 (18): 2487-2502.e4.   


Temporal induction of the homeodomain transcription factor Nkx2-1 is sufficient to respecify foregut and hindgut endoderm to a pulmonary fate in Xenopus laevis., Hyatt BA, Lundberg E, Eye R, Rankin SA, Zorn AM., MicroPubl Biol. May 7, 2025; 2025   


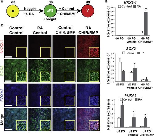
RFX6 regulates human intestinal patterning and function upstream of PDX1., Sanchez JG, Rankin S, Paul E, McCauley HA, Kechele DO, Enriquez JR, Jones NH, Greeley SAW, Letourneau-Frieberg L, Zorn AM, Krishnamurthy M, Wells JM., Development. May 1, 2024; 151 (9):


The homeodomain transcription factor Ventx2 regulates respiratory progenitor cell number and differentiation timing during Xenopus lung development., Rankin SA, Zorn AM., Dev Growth Differ. September 1, 2022; 64 (7): 347-361.   


Tbx5 drives Aldh1a2 expression to regulate a RA-Hedgehog-Wnt gene regulatory network coordinating cardiopulmonary development., Rankin SA, Steimle JD, Yang XH, Rydeen AB, Agarwal K, Chaturvedi P, Ikegami K, Herriges MJ, Moskowitz IP, Zorn AM., Elife. October 13, 2021; 10   


Sox17 and β-catenin co-occupy Wnt-responsive enhancers to govern the endoderm gene regulatory network., Mukherjee S, Chaturvedi P, Rankin SA, Fish MB, Wlizla M, Paraiso KD, MacDonald M, Chen X, Weirauch MT, Blitz IL, Cho KW, Zorn AM., Elife. September 7, 2020; 9   


Endosome-Mediated Epithelial Remodeling Downstream of Hedgehog-Gli Is Required for Tracheoesophageal Separation., Nasr T, Mancini P, Rankin SA, Edwards NA, Agricola ZN, Kenny AP, Kinney JL, Daniels K, Vardanyan J, Han L, Trisno SL, Cha SW, Wells JM, Kofron MJ, Zorn AM., Dev Cell. December 16, 2019; 51 (6): 665-674.e6.   


Novel vectors for functional interrogation of Xenopus ORFeome coding sequences., Sterner ZR, Rankin SA, Wlizla M, Choi JA, Luedeke DM, Zorn AM, Buchholz DR., Genesis. October 1, 2019; 57 (10): e23329.   


Evolutionarily conserved Tbx5-Wnt2/2b pathway orchestrates cardiopulmonary development., Steimle JD, Rankin SA, Slagle CE, Bekeny J, Rydeen AB, Chan SS, Kweon J, Yang XH, Ikegami K, Nadadur RD, Rowton M, Hoffmann AD, Lazarevic S, Thomas W, Boyle Anderson EAT, Horb ME, Luna-Zurita L, Ho RK, Kyba M, Jensen B, Zorn AM, Conlon FL, Moskowitz IP., Proc Natl Acad Sci U S A. November 6, 2018; 115 (45): E10615-E10624.   


Timing is everything: Reiterative Wnt, BMP and RA signaling regulate developmental competence during endoderm organogenesis., Rankin SA, McCracken KW, Luedeke DM, Han L, Wells JM, Shannon JM, Zorn AM., Dev Biol. February 1, 2018; 434 (1): 121-132.   


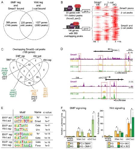
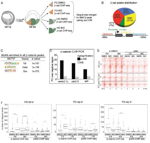
Genomic integration of Wnt/β-catenin and BMP/Smad1 signaling coordinates foregut and hindgut transcriptional programs., Stevens ML, Chaturvedi P, Rankin SA, Macdonald M, Jagannathan S, Yukawa M, Barski A, Zorn AM., Development. April 1, 2017; 144 (7): 1283-1295.   


Structure of Gremlin-2 in Complex with GDF5 Gives Insight into DAN-Family-Mediated BMP Antagonism., Nolan K, Kattamuri C, Rankin SA, Read RJ, Zorn AM, Thompson TB., Cell Rep. August 23, 2016; 16 (8): 2077-2086.   


Syndecan4 coordinates Wnt/JNK and BMP signaling to regulate foregut progenitor development., Zhang Z, Rankin SA, Zorn AM., Dev Biol. August 1, 2016; 416 (1): 187-199.   


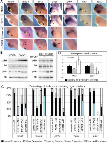
A Retinoic Acid-Hedgehog Cascade Coordinates Mesoderm-Inducing Signals and Endoderm Competence during Lung Specification., Rankin SA, Han L, McCracken KW, Kenny AP, Anglin CT, Grigg EA, Crawford CM, Wells JM, Shannon JM, Zorn AM., Cell Rep. June 28, 2016; 16 (1): 66-78.   


Identification of genes expressed in the migrating primitive myeloid lineage of Xenopus laevis., Agricola ZN, Jagpal AK, Allbee AW, Prewitt AR, Shifley ET, Rankin SA, Zorn AM, Kenny AP., Dev Dyn. January 1, 2016; 245 (1): 47-55.   


Regeneration of Thyroid Function by Transplantation of Differentiated Pluripotent Stem Cells., Kurmann AA, Serra M, Hawkins F, Rankin SA, Mori M, Astapova I, Ullas S, Lin S, Bilodeau M, Rossant J, Jean JC, Ikonomou L, Deterding RR, Shannon JM, Zorn AM, Hollenberg AN, Kotton DN., Cell Stem Cell. November 5, 2015; 17 (5): 527-42.   


A Molecular atlas of Xenopus respiratory system development., Rankin SA, Thi Tran H, Wlizla M, Mancini P, Shifley ET, Bloor SD, Han L, Vleminckx K, Wert SE, Zorn AM., Dev Dyn. January 1, 2015; 244 (1): 69-85.   


Gene regulatory networks governing lung specification., Rankin SA, Zorn AM., J Cell Biochem. August 1, 2014; 115 (8): 1343-50.


Different thresholds of Wnt-Frizzled 7 signaling coordinate proliferation, morphogenesis and fate of endoderm progenitor cells., Zhang Z, Rankin SA, Zorn AM., Dev Biol. June 1, 2013; 378 (1): 1-12.   


Prolonged FGF signaling is necessary for lung and liver induction in Xenopus., Shifley ET, Kenny AP, Rankin SA, Zorn AM., BMC Dev Biol. September 18, 2012; 12 27.   


Sizzled-tolloid interactions maintain foregut progenitors by regulating fibronectin-dependent BMP signaling., Kenny AP, Rankin SA, Allbee AW, Prewitt AR, Zhang Z, Tabangin ME, Shifley ET, Louza MP, Zorn AM., Dev Cell. August 14, 2012; 23 (2): 292-304.   


Suppression of Bmp4 signaling by the zinc-finger repressors Osr1 and Osr2 is required for Wnt/β-catenin-mediated lung specification in Xenopus., Rankin SA, Gallas AL, Neto A, Gómez-Skarmeta JL, Zorn AM., Development. August 12, 2012; 139 (16): 3010-20.   


CRIM1 complexes with ß-catenin and cadherins, stabilizes cell-cell junctions and is critical for neural morphogenesis., Ponferrada VG, Fan J, Vallance JE, Hu S, Mamedova A, Rankin SA, Kofron M, Zorn AM, Hegde RS, Lang RA., PLoS One. January 1, 2012; 7 (3): e32635.   


New doxycycline-inducible transgenic lines in Xenopus., Rankin SA, Zorn AM, Buchholz DR., Dev Dyn. June 1, 2011; 240 (6): 1467-74.   


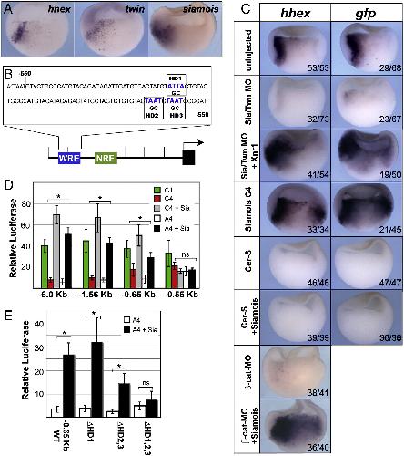
A gene regulatory network controlling hhex transcription in the anterior endoderm of the organizer., Rankin SA, Kormish J, Kofron M, Jegga A, Zorn AM., Dev Biol. March 15, 2011; 351 (2): 297-310.   


Directed differentiation of human pluripotent stem cells into intestinal tissue in vitro., Spence JR, Mayhew CN, Rankin SA, Kuhar MF, Vallance JE, Tolle K, Hoskins EE, Kalinichenko VV, Wells SI, Zorn AM, Shroyer NF, Wells JM., Nature. February 3, 2011; 470 (7332): 105-9.   


Improved cre reporter transgenic Xenopus., Rankin SA, Hasebe T, Zorn AM, Buchholz DR., Dev Dyn. September 1, 2009; 238 (9): 2401-8.   


Rasip1 is required for endothelial cell motility, angiogenesis and vessel formation., Xu K, Chong DC, Rankin SA, Zorn AM, Cleaver O., Dev Biol. May 15, 2009; 329 (2): 269-79.   


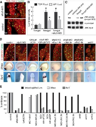
Sfrp5 coordinates foregut specification and morphogenesis by antagonizing both canonical and noncanonical Wnt11 signaling., Li Y, Rankin SA, Sinner D, Kenny AP, Krieg PA, Zorn AM., Genes Dev. November 1, 2008; 22 (21): 3050-63.   


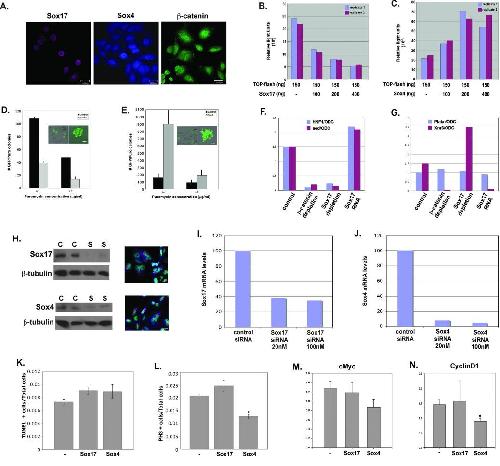
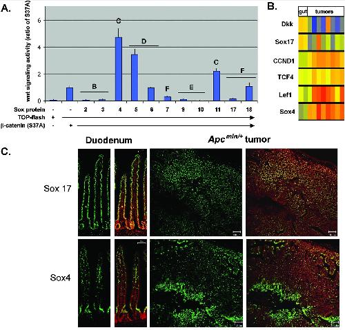
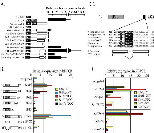
Sox17 and Sox4 differentially regulate beta-catenin/T-cell factor activity and proliferation of colon carcinoma cells., Sinner D, Kordich JJ, Spence JR, Opoka R, Rankin S, Lin SC, Jonatan D, Zorn AM, Wells JM., Mol Cell Biol. November 1, 2007; 27 (22): 7802-15.   


Repression of Wnt/beta-catenin signaling in the anterior endoderm is essential for liver and pancreas development., McLin VA, Rankin SA, Zorn AM., Development. June 1, 2007; 134 (12): 2207-17.   


Global analysis of the transcriptional network controlling Xenopus endoderm formation., Sinner D, Kirilenko P, Rankin S, Wei E, Howard L, Kofron M, Heasman J, Woodland HR, Zorn AM., Development. May 1, 2006; 133 (10): 1955-66.   


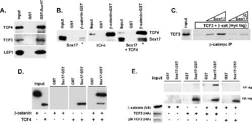
Sox17 and beta-catenin cooperate to regulate the transcription of endodermal genes., Sinner D, Rankin S, Lee M, Zorn AM., Development. July 1, 2004; 131 (13): 3069-80.   


Smad2 and Smad3 coordinately regulate craniofacial and endodermal development., Liu Y, Festing M, Thompson JC, Hester M, Rankin S, El-Hodiri HM, Zorn AM, Weinstein M., Dev Biol. June 15, 2004; 270 (2): 411-26.   


Cardiac T-box factor Tbx20 directly interacts with Nkx2-5, GATA4, and GATA5 in regulation of gene expression in the developing heart., Stennard FA, Costa MW, Elliott DA, Rankin S, Haast SJ, Lai D, McDonald LP, Niederreither K, Dolle P, Bruneau BG, Zorn AM, Harvey RP., Dev Biol. October 15, 2003; 262 (2): 206-24.   

???pagination.result.page??? 1