???pagination.result.count???
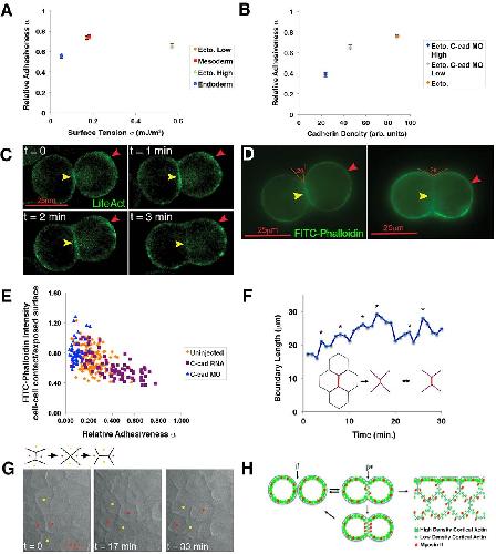
Adhesion strength, cell packing density and cell surface buckling in pericellular matrix-mediated tissue cohesion. , Winklbauer R , Luu O, Barua D, Nagel M, Huang Y., Development. August 15, 2025; 152 (16):
Two-phase kinetics and cell cortex elastic behavior in Xenopus gastrula cell-cell adhesion. , Parent SE, Luu O, Bruce AEE, Winklbauer R ., Dev Cell. January 8, 2024; 59 (1): 141-155.e6.
Cell contacts and pericellular matrix in the Xenopus gastrula chordamesoderm. , Luu O, Barua D, Winklbauer R ., PLoS One. January 1, 2024; 19 (2): e0297420.
Polarized contact behavior in directionally migrating Xenopus gastrula mesendoderm. , Nagel M, Winklbauer R ., Int J Dev Biol. January 1, 2023; 67 (3): 79-90.
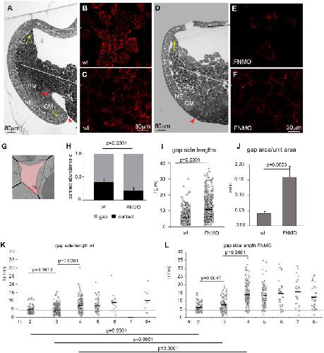
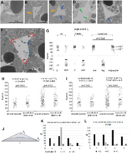
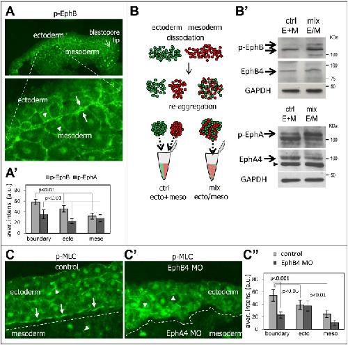
Eph/ephrin signaling controls cell contacts and formation of a structurally asymmetrical tissue boundary in the Xenopus gastrula. , Barua D, Winklbauer R ., Dev Biol. October 1, 2022; 490 73-85.
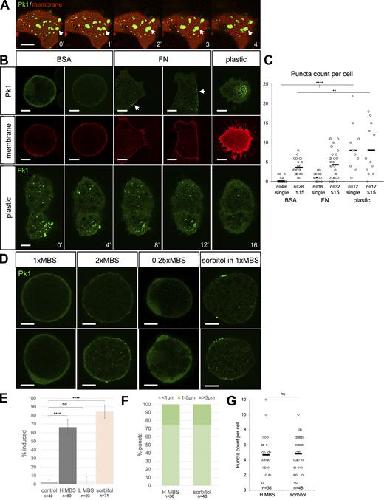
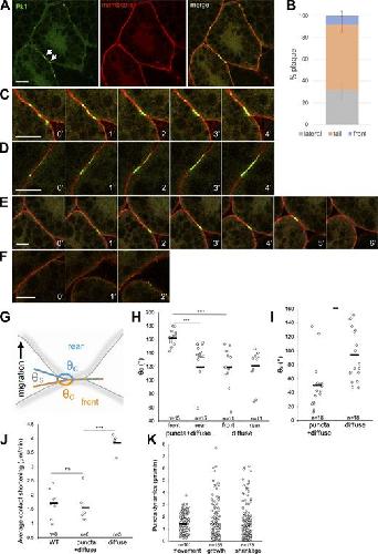
Cell cortex regulation by the planar cell polarity protein Prickle1. , Huang Y, Winklbauer R ., J Cell Biol. July 4, 2022; 221 (7):
Characterization of convergent thickening, a major convergence force producing morphogenic movement in amphibians. , Shook DR , Wen JWH, Rolo A, O'Hanlon M, Francica B, Dobbins D, Skoglund P , DeSimone DW , Winklbauer R , Keller RE ., Elife. April 11, 2022; 11
Cell-cell contact landscapes in Xenopus gastrula tissues. , Barua D, Nagel M, Winklbauer R ., Proc Natl Acad Sci U S A. September 28, 2021; 118 (39):
Capillarity and active cell movement at mesendoderm translocation in the Xenopus gastrula. , Nagel M, Barua D, Damm EW, Kashef J , Hofmann R, Ershov A, Cecilia A, Moosmann J , Baumbach T, Winklbauer R ., Development. March 29, 2021; 148 (18):
Brachyury in the gastrula of basal vertebrates. , Bruce AEE, Winklbauer R ., Mech Dev. September 1, 2020; 163 103625.
Mesoderm and endoderm internalization in the Xenopus gastrula. , Winklbauer R ., Curr Top Dev Biol. January 1, 2020; 136 243-270.
Cell migration in the Xenopus gastrula. , Huang Y, Winklbauer R ., Wiley Interdiscip Rev Dev Biol. November 1, 2018; 7 (6): e325.
PDGF-A suppresses contact inhibition during directional collective cell migration. , Nagel M, Winklbauer R ., Development. July 5, 2018; 145 (13):
Mechanics of Fluid-Filled Interstitial Gaps. II. Gap Characteristics in Xenopus Embryonic Ectoderm. , Barua D, Parent SE, Winklbauer R ., Biophys J. August 22, 2017; 113 (4): 923-936.
Ingression-type cell migration drives vegetal endoderm internalisation in the Xenopus gastrula. , Wen JW, Winklbauer R ., Elife. August 10, 2017; 6
Forces driving cell sorting in the amphibian embryo. , Winklbauer R , Parent SE., Mech Dev. April 1, 2017; 144 (Pt A): 81-91.
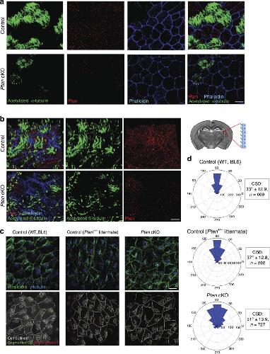
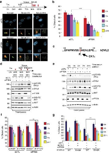
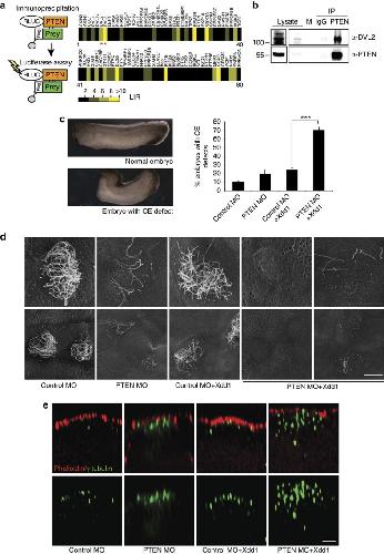
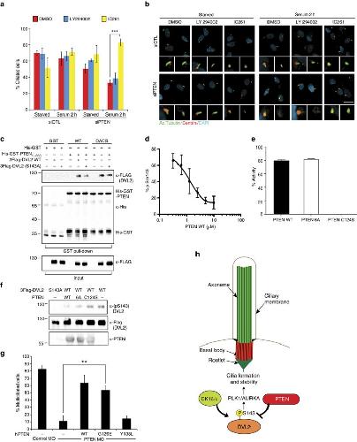
PTEN regulates cilia through Dishevelled. , Shnitsar I, Bashkurov M, Masson GR, Ogunjimi AA, Mosessian S, Cabeza EA, Hirsch CL, Trcka D, Gish G, Jiao J, Wu H, Winklbauer R , Williams RL, Pelletier L, Wrana JL, Barrios-Rodiles M., Nat Commun. September 24, 2015; 6 8388.
PAPC mediates self/non-self-distinction during Snail1-dependent tissue separation. , Luu O, Damm EW, Parent SE, Barua D, Smith TH, Wen JW, Lepage SE, Nagel M, Ibrahim-Gawel H, Huang Y, Bruce AE, Winklbauer R ., J Cell Biol. March 16, 2015; 208 (6): 839-56.
EphA4-dependent Brachyury expression is required for dorsal mesoderm involution in the Xenopus gastrula. , Evren S, Wen JW, Luu O, Damm EW, Nagel M, Winklbauer R ., Development. October 1, 2014; 141 (19): 3649-61.
Tissue cohesion and the mechanics of cell rearrangement. , David R , Luu O, Damm EW, Wen JW, Nagel M, Winklbauer R ., Development. October 1, 2014; 141 (19): 3672-82.
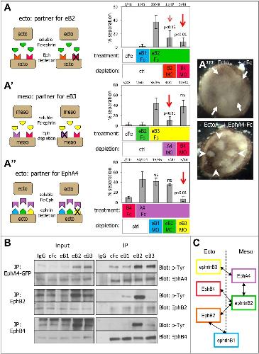
Variable combinations of specific ephrin ligand/Eph receptor pairs control embryonic tissue separation. , Rohani N, Parmeggiani A, Winklbauer R , Fagotto F ., PLoS Biol. September 23, 2014; 12 (9): e1001955.
Ephrin-Eph signaling in embryonic tissue separation. , Fagotto F , Winklbauer R , Rohani N., Cell Adh Migr. January 1, 2014; 8 (4): 308-26.
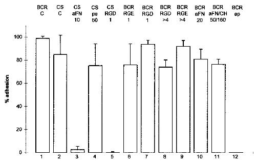
Cadherin-dependent differential cell adhesion in Xenopus causes cell sorting in vitro but not in the embryo. , Ninomiya H, David R , Damm EW, Fagotto F , Niessen CM, Winklbauer R ., J Cell Sci. April 15, 2012; 125 (Pt 8): 1877-83.
Mink1 regulates β-catenin-independent Wnt signaling via Prickle phosphorylation. , Daulat AM, Luu O, Sing A, Zhang L, Wrana JL, McNeill H, Winklbauer R , Angers S., Mol Cell Biol. January 1, 2012; 32 (1): 173-85.
Cadherin function during Xenopus gastrulation. , Winklbauer R ., Subcell Biochem. January 1, 2012; 60 301-20.
Internalizing the vegetal cell mass before and during amphibian gastrulation: vegetal rotation and related movements. , Winklbauer R , Damm EW., Wiley Interdiscip Rev Dev Biol. January 1, 2012; 1 (2): 301-6.
Mesoderm layer formation in Xenopus and Drosophila gastrulation. , Winklbauer R , Müller HA., Phys Biol. August 1, 2011; 8 (4): 045001.
Large-scale mechanical properties of Xenopus embryonic epithelium. , Luu O, David R , Ninomiya H, Winklbauer R ., Proc Natl Acad Sci U S A. March 8, 2011; 108 (10): 4000-5.
Knockdown of SPARC leads to decreased cell-cell adhesion and lens cataracts during post- gastrula development in Xenopus laevis. , Huynh MH, Zhu SJ, Kollara A, Brown T, Winklbauer R , Ringuette M ., Dev Genes Evol. March 1, 2011; 220 (11-12): 315-27.
PDGF-A controls mesoderm cell orientation and radial intercalation during Xenopus gastrulation. , Damm EW, Winklbauer R ., Development. February 1, 2011; 138 (3): 565-75.
Tissue surface tension measurement by rigorous axisymmetric drop shape analysis. , David R , Ninomiya H, Winklbauer R , Neumann AW., Colloids Surf B Biointerfaces. September 1, 2009; 72 (2): 236-40.
An adhesion-independent, aPKC-dependent function for cadherins in morphogenetic movements. , Seifert K, Ibrahim H, Stodtmeister T, Winklbauer R , Niessen CM., J Cell Sci. July 15, 2009; 122 (Pt 14): 2514-23.
Role of p21-activated kinase in cell polarity and directional mesendoderm migration in the Xenopus gastrula. , Nagel M, Luu O, Bisson N, Macanovic B, Moss T , Winklbauer R ., Dev Dyn. July 1, 2009; 238 (7): 1709-26.
Axisymmetric drop shape analysis for estimating the surface tension of cell aggregates by centrifugation. , Kalantarian A, Ninomiya H, Saad SM, David R , Winklbauer R , Neumann AW., Biophys J. February 18, 2009; 96 (4): 1606-16.
Control of gastrula cell motility by the Goosecoid/ Mix.1/ Siamois network: basic patterns and paradoxical effects. , Luu O, Nagel M, Wacker S, Lemaire P , Winklbauer R ., Dev Dyn. May 1, 2008; 237 (5): 1307-20.
Epithelial coating controls mesenchymal shape change through tissue-positioning effects and reduction of surface-minimizing tension. , Ninomiya H, Winklbauer R ., Nat Cell Biol. January 1, 2008; 10 (1): 61-9.
Frizzled-7-dependent tissue separation in the Xenopus gastrula. , Winklbauer R , Luu O., Methods Mol Biol. January 1, 2008; 469 485-92.
Regulation of convergent extension by non-canonical Wnt signaling in the Xenopus embryo. , Petersen LF, Ninomiya H, Winklbauer R ., Methods Mol Biol. January 1, 2008; 469 477-84.
Migrating anterior mesoderm cells and intercalating trunk mesoderm cells have distinct responses to Rho and Rac during Xenopus gastrulation. , Ren R, Nagel M, Tahinci E, Winklbauer R , Symes K ., Dev Dyn. April 1, 2006; 235 (4): 1090-9.
Antero- posterior tissue polarity links mesoderm convergent extension to axial patterning. , Ninomiya H, Elinson RP , Winklbauer R ., Nature. July 15, 2004; 430 (6997): 364-7.
Guidance of mesoderm cell migration in the Xenopus gastrula requires PDGF signaling. , Nagel M, Tahinci E, Symes K , Winklbauer R ., Development. June 1, 2004; 131 (11): 2727-36.
Mechanisms of mesendoderm internalization in the Xenopus gastrula: lessons from the ventral side. , Ibrahim H, Winklbauer R ., Dev Biol. December 1, 2001; 240 (1): 108-22.
Frizzled-7 signalling controls tissue separation during Xenopus gastrulation. , Winklbauer R , Medina A, Swain RK, Steinbeisser H ., Nature. October 25, 2001; 413 (6858): 856-60.
Development and control of tissue separation at gastrulation in Xenopus. , Wacker S, Grimm K, Joos T, Winklbauer R ., Dev Biol. August 15, 2000; 224 (2): 428-39.
Vegetal rotation, a new gastrulation movement involved in the internalization of the mesoderm and endoderm in Xenopus. , Winklbauer R , Schürfeld M., Development. August 1, 1999; 126 (16): 3703-13.
Establishment of substratum polarity in the blastocoel roof of the Xenopus embryo. , Nagel M, Winklbauer R ., Development. May 1, 1999; 126 (9): 1975-84.
Conditions for fibronectin fibril formation in the early Xenopus embryo. , Winklbauer R ., Dev Dyn. July 1, 1998; 212 (3): 335-45.
Patterns and control of cell motility in the Xenopus gastrula. , Wacker S, Brodbeck A, Lemaire P , Niehrs C , Winklbauer R ., Development. May 1, 1998; 125 (10): 1931-42.
Structure and cytoskeletal organization of migratory mesoderm cells from the Xenopus gastrula. , Selchow A, Winklbauer R ., Cell Motil Cytoskeleton. January 1, 1997; 36 (1): 12-29.
Fibronectin, mesoderm migration, and gastrulation in Xenopus. , Winklbauer R , Keller RE ., Dev Biol. August 1, 1996; 177 (2): 413-26.