Click here to close Hello! We notice that you are using Internet Explorer, which is not supported by Xenbase and may cause the site to display incorrectly. We suggest using a current version of Chrome, FireFox, or Safari.

Profile Publications (28)
XB-PERS-2077

Publications By Alexandra Schambony

???pagination.result.count???

???pagination.result.page??? 1


Dishevelled-3 conformation dynamics analyzed by FRET-based biosensors reveals a key role of casein kinase 1., Harnoš J, Cañizal MCA, Jurásek M, Kumar J, Holler C, Schambony A, Hanáková K, Bernatík O, Zdráhal Z, Gömöryová K, Gybeľ T, Radaszkiewicz TW, Kravec M, Trantírek L, Ryneš J, Dave Z, Fernández-Llamazares AI, Vácha R, Tripsianes K, Hoffmann C, Bryja V., Nat Commun. April 18, 2019; 10 (1): 1804.   


Gap junction protein Connexin-43 is a direct transcriptional regulator of N-cadherin in vivo., Kotini M, Barriga EH, Leslie J, Gentzel M, Rauschenberger V, Schambony A, Mayor R., Nat Commun. September 21, 2018; 9 (1): 3846.   


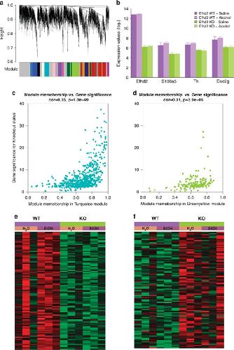
EFhd2/Swiprosin-1 is a common genetic determinator for sensation-seeking/low anxiety and alcohol addiction., Mielenz D, Reichel M, Jia T, Quinlan EB, Stöckl T, Mettang M, Zilske D, Kirmizi-Alsan E, Schönberger P, Praetner M, Huber SE, Amato D, Schwarz M, Purohit P, Brachs S, Spranger J, Hess A, Büttner C, Ekici AB, Perez-Branguli F, Winner B, Rauschenberger V, Banaschewski T, Bokde ALW, Büchel C, Conrod PJ, Desrivières S, Flor H, Frouin V, Gallinat J, Garavan H, Gowland P, Heinz A, Martinot JL, Lemaitre H, Nees F, Paus T, Smolka MN, IMAGEN Consortium, Schambony A, Bäuerle T, Eulenburg V, Alzheimer C, Lourdusamy A, Schumann G, Müller CP., Mol Psychiatry. May 1, 2018; 23 (5): 1303-1319.   


hmmr mediates anterior neural tube closure and morphogenesis in the frog Xenopus., Prager A, Hagenlocher C, Ott T, Schambony A, Feistel K., Dev Biol. October 1, 2017; 430 (1): 188-201.   


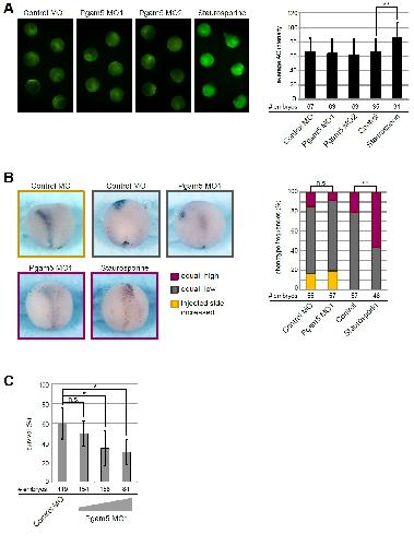
The phosphatase Pgam5 antagonizes Wnt/β-Catenin signaling in embryonic anterior-posterior axis patterning., Rauschenberger V, Bernkopf DB, Krenn S, Jalal K, Heller J, Behrens J, Gentzel M, Schambony A., Development. June 15, 2017; 144 (12): 2234-2247.   


Dishevelled Paralogs in Vertebrate Development: Redundant or Distinct?, Gentzel M, Schambony A., Front Cell Dev Biol. May 26, 2017; 5 59.   


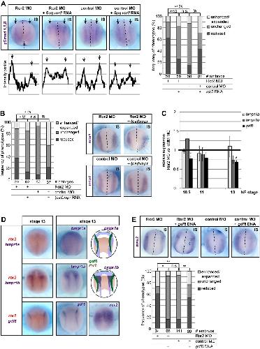
Ror2 signaling is required for local upregulation of GDF6 and activation of BMP signaling at the neural plate border., Schille C, Bayerlová M, Bleckmann A, Schambony A., Development. September 1, 2016; 143 (17): 3182-94.   


Differential requirement of bone morphogenetic protein receptors Ia (ALK3) and Ib (ALK6) in early embryonic patterning and neural crest development., Schille C, Heller J, Schambony A., BMC Dev Biol. January 19, 2016; 16 1.   


Distinct functionality of dishevelled isoforms on Ca2+/calmodulin-dependent protein kinase 2 (CamKII) in Xenopus gastrulation., Gentzel M, Schille C, Rauschenberger V, Schambony A., Mol Biol Cell. March 1, 2015; 26 (5): 966-77.   


Functional analysis of dishevelled-3 phosphorylation identifies distinct mechanisms driven by casein kinase 1ϵ and frizzled5., Bernatík O, Šedová K, Schille C, Ganji RS, Červenka I, Trantírek L, Schambony A, Zdráhal Z, Bryja V., J Biol Chem. August 22, 2014; 289 (34): 23520-33.   


β-Arrestin interacts with the beta/gamma subunits of trimeric G-proteins and dishevelled in the Wnt/Ca(2+) pathway in xenopus gastrulation., Seitz K, Dürsch V, Harnoš J, Bryja V, Gentzel M, Schambony A., PLoS One. January 17, 2014; 9 (1): e87132.   


Amer2 protein interacts with EB1 protein and adenomatous polyposis coli (APC) and controls microtubule stability and cell migration., Pfister AS, Hadjihannas MV, Röhrig W, Schambony A, Behrens J., J Biol Chem. October 12, 2012; 287 (42): 35333-35340.


Wnt/β-catenin signaling requires interaction of the Dishevelled DEP domain and C terminus with a discontinuous motif in Frizzled., Tauriello DV, Jordens I, Kirchner K, Slootstra JW, Kruitwagen T, Bouwman BA, Noutsou M, Rüdiger SG, Schwamborn K, Schambony A, Maurice MM., Proc Natl Acad Sci U S A. April 3, 2012; 109 (14): E812-20.   


Amer2 protein is a novel negative regulator of Wnt/β-catenin signaling involved in neuroectodermal patterning., Pfister AS, Tanneberger K, Schambony A, Behrens J., J Biol Chem. January 13, 2012; 287 (3): 1734-41.   


Waif1/5T4 inhibits Wnt/β-catenin signaling and activates noncanonical Wnt pathways by modifying LRP6 subcellular localization., Kagermeier-Schenk B, Wehner D, Ozhan-Kizil G, Yamamoto H, Li J, Kirchner K, Hoffmann C, Stern P, Kikuchi A, Schambony A, Weidinger G., Dev Cell. December 13, 2011; 21 (6): 1129-43.   


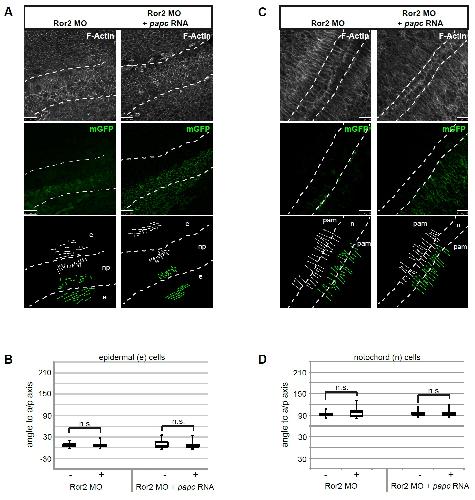
PAPC and the Wnt5a/Ror2 pathway control the invagination of the otic placode in Xenopus., Jung B, Köhler A, Schambony A, Wedlich D., BMC Dev Biol. June 10, 2011; 11 36.   


Structural and functional characterization of the Wnt inhibitor APC membrane recruitment 1 (Amer1)., Tanneberger K, Pfister AS, Kriz V, Bryja V, Schambony A, Behrens J., J Biol Chem. June 3, 2011; 286 (22): 19204-14.


Prohibitin1 acts as a neural crest specifier in Xenopus development by repressing the transcription factor E2F1., Schneider M, Schambony A, Wedlich D., Development. December 1, 2010; 137 (23): 4073-81.   


Wnt5a/Ror2-induced upregulation of xPAPC requires xShcA., Feike AC, Rachor K, Gentzel M, Schambony A., Biochem Biophys Res Commun. October 1, 2010; 400 (4): 500-6.   


Negative regulation of Wnt signaling mediated by CK1-phosphorylated Dishevelled via Ror2., Witte F, Bernatik O, Kirchner K, Masek J, Mahl A, Krejci P, Mundlos S, Schambony A, Bryja V, Stricker S., FASEB J. July 1, 2010; 24 (7): 2417-26.


The LIM domain protein Wtip interacts with the receptor tyrosine kinase Ror2 and inhibits canonical Wnt signalling., van Wijk NV, Witte F, Feike AC, Schambony A, Birchmeier W, Mundlos S, Stricker S., Biochem Biophys Res Commun. December 11, 2009; 390 (2): 211-6.   


The extracellular domain of Lrp5/6 inhibits noncanonical Wnt signaling in vivo., Bryja V, Andersson ER, Schambony A, Esner M, Bryjová L, Biris KK, Hall AC, Kraft B, Cajanek L, Yamaguchi TP, Buckingham M, Arenas E., Mol Biol Cell. February 1, 2009; 20 (3): 924-36.   


Beta-arrestin and casein kinase 1/2 define distinct branches of non-canonical WNT signalling pathways., Bryja V, Schambony A, Cajánek L, Dominguez I, Arenas E, Schulte G., EMBO Rep. December 1, 2008; 9 (12): 1244-50.


Wnt-5A/Ror2 regulate expression of XPAPC through an alternative noncanonical signaling pathway., Schambony A, Wedlich D., Dev Cell. May 1, 2007; 12 (5): 779-92.   


Beta-arrestin is a necessary component of Wnt/beta-catenin signaling in vitro and in vivo., Bryja V, Gradl D, Schambony A, Arenas E, Schulte G., Proc Natl Acad Sci U S A. April 17, 2007; 104 (16): 6690-5.   


Cross-regulation of Wnt signaling and cell adhesion., Schambony A, Kunz M, Gradl D., Differentiation. September 1, 2004; 72 (7): 307-18.


Paraxial protocadherin coordinates cell polarity during convergent extension via Rho A and JNK., Unterseher F, Hefele JA, Giehl K, De Robertis EM, Wedlich D, Schambony A., EMBO J. August 18, 2004; 23 (16): 3259-69.


A homologue of cysteine-rich secretory proteins induces premature degradation of vitelline envelopes and hatching of Xenopus laevis embryos., Schambony A, Hefele JA, Gentzel M, Wilm M, Wedlich D., Mech Dev. August 1, 2003; 120 (8): 937-48.   

???pagination.result.page??? 1