Click here to close Hello! We notice that you are using Internet Explorer, which is not supported by Xenbase and may cause the site to display incorrectly. We suggest using a current version of Chrome, FireFox, or Safari.

Profile Publications (24)
XB-PERS-2076

Publications By Hiroki Kuroda

???pagination.result.count???

???pagination.result.page??? 1


The Synthesis of GABA during the Tailbud Stage Is Required for Axial Elongation in Xenopus laevis embryos., Hachiman M, Kuroda H., MicroPubl Biol. December 30, 2024; 2024   


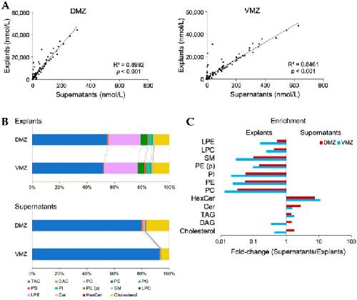
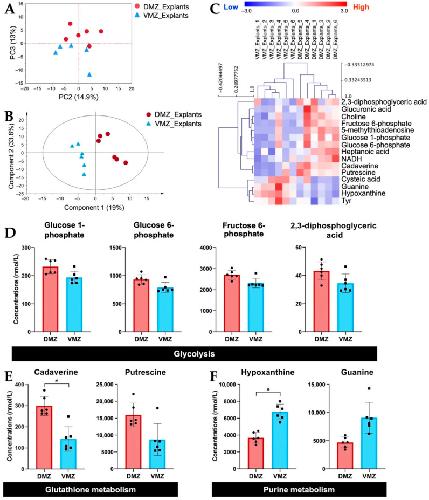
Comparative Metabolomics of Small Molecules Specifically Expressed in the Dorsal or Ventral Marginal Zones in Vertebrate Gastrula., Suzuki Y, Hayasaka R, Hasebe M, Ikeda S, Soga T, Tomita M, Hirayama A, Kuroda H., Metabolites. June 20, 2022; 12 (6):   


Protocadherin-1 is expressed in the notochord of mouse embryo but is dispensable for its formation., Fukunaga K, Tanji M, Hanzawa N, Kuroda H, Inui M., Biochem Biophys Rep. June 15, 2021; 27 101047.   


Axis elongation during Xenopus tail-bud stage is regulated by GABA expressed in the anterior-to-mid neural tube., Furukawa T, Yamasaki Y, Hara Y, Otsuki C, Maki H, Soga T, Moriyama Y, Kuroda H., Int J Dev Biol. January 1, 2019; 63 (1-2): 37-43.   


Sirtuin inhibitor Ex-527 causes neural tube defects, ventral edema formations, and gastrointestinal malformations in Xenopus laevis embryos., Ohata Y, Matsukawa S, Moriyama Y, Michiue T, Morimoto K, Sato Y, Kuroda H., Dev Growth Differ. August 1, 2014; 56 (6): 460-8.   


β-Adrenergic signaling promotes posteriorization in Xenopus early development., Mori S, Moriyama Y, Yoshikawa K, Furukawa T, Kuroda H., Dev Growth Differ. April 1, 2013; 55 (3): 350-8.   


KDEL tagging: a method for generating dominant-negative inhibitors of the secretion of TGF-beta superfamily proteins., Matsukawa S, Moriyama Y, Hayata T, Sasaki H, Ito Y, Asashima M, Kuroda H., Int J Dev Biol. January 1, 2012; 56 (5): 351-6.   


Rapamycin treatment causes developmental delay, pigmentation defects, and gastrointestinal malformation on Xenopus embryogenesis., Moriyama Y, Ohata Y, Mori S, Matsukawa S, Michiue T, Asashima M, Kuroda H., Biochem Biophys Res Commun. January 28, 2011; 404 (4): 974-8.   


Expression of Siamois and Twin in the blastula Chordin/Noggin signaling center is required for brain formation in Xenopus laevis embryos., Ishibashi H, Matsumura N, Hanafusa H, Matsumoto K, De Robertis EM, Kuroda H., Mech Dev. January 1, 2008; 125 (1-2): 58-66.   


Integrating patterning signals: Wnt/GSK3 regulates the duration of the BMP/Smad1 signal., Fuentealba LC, Eivers E, Ikeda A, Hurtado C, Kuroda H, Pera EM, De Robertis EM., Cell. November 30, 2007; 131 (5): 980-93.   


Depletion of Bmp2, Bmp4, Bmp7 and Spemann organizer signals induces massive brain formation in Xenopus embryos., Reversade B, Kuroda H, Lee H, Mays A, De Robertis EM., Development. August 1, 2005; 132 (15): 3381-92.   


Default neural induction: neuralization of dissociated Xenopus cells is mediated by Ras/MAPK activation., Kuroda H, Fuentealba L, Ikeda A, Reversade B, De Robertis EM., Genes Dev. May 1, 2005; 19 (9): 1022-7.


Sirenomelia in Bmp7 and Tsg compound mutant mice: requirement for Bmp signaling in the development of ventral posterior mesoderm., Zakin L, Reversade B, Kuroda H, Lyons KM, De Robertis EM., Development. May 1, 2005; 132 (10): 2489-99.   


Neural induction in Xenopus: requirement for ectodermal and endomesodermal signals via Chordin, Noggin, beta-Catenin, and Cerberus., Kuroda H, Wessely O, De Robertis EM., PLoS Biol. May 1, 2004; 2 (5): E92.   


Dorsal-ventral patterning and neural induction in Xenopus embryos., De Robertis EM, Kuroda H., Annu Rev Cell Dev Biol. January 1, 2004; 20 285-308.


Chordin is required for the Spemann organizer transplantation phenomenon in Xenopus embryos., Oelgeschläger M, Kuroda H, Reversade B, De Robertis EM., Dev Cell. February 1, 2003; 4 (2): 219-30.   


Axial protocadherin is a mediator of prenotochord cell sorting in Xenopus., Kuroda H, Inui M, Sugimoto K, Hayata T, Asashima M., Dev Biol. April 15, 2002; 244 (2): 267-77.   


Cloning and characterization of the Xenopus laevis p8 gene., Igarashi T, Kuroda H, Takahashi S, Asashima M., Dev Growth Differ. December 1, 2001; 43 (6): 693-8.   


XSIP1, a member of two-handed zinc finger proteins, induced anterior neural markers in Xenopus laevis animal cap., Eisaki A, Kuroda H, Fukui A, Asashima M., Biochem Biophys Res Commun. April 29, 2000; 271 (1): 151-7.   


Cloning a novel developmental regulating gene, Xotx5: its potential role in anterior formation in Xenopus laevis., Kuroda H, Hayata T, Eisaki A, Asashima M., Dev Growth Differ. April 1, 2000; 42 (2): 87-93.   


Expression of Xenopus T-box transcription factor, tbx2 in Xenopus embryo., Hayata T, Kuroda H, Eisaki A, Asashima M., Dev Genes Evol. October 1, 1999; 209 (10): 625-8.


Expression of Brachyury-like T-box transcription factor, Xbra3 in Xenopus embryo., Hayata T, Eisaki A, Kuroda H, Asashima M., Dev Genes Evol. September 1, 1999; 209 (9): 560-3.


Changes in the adhesive properties of dissociated and reaggregated Xenopus laevis embryo cells., Kuroda H, Sakumoto H, Kinoshita K, Asashima M., Dev Growth Differ. June 1, 1999; 41 (3): 283-91.


Ultraviolet light-induced miniature end-plate potentials in frog neuromuscular junction., Goto J, Kuroda H., Experientia. October 15, 1975; 31 (10): 1178-9.

???pagination.result.page??? 1