Click here to close Hello! We notice that you are using Internet Explorer, which is not supported by Xenbase and may cause the site to display incorrectly. We suggest using a current version of Chrome, FireFox, or Safari.

Profile Publications (24)
XB-PERS-2066

Publications By Bingyu Mao

???pagination.result.count???

???pagination.result.page??? 1


ZSWIM4 regulates embryonic patterning and BMP signaling by promoting nuclear Smad1 degradation., Wang C, Liu Z, Zeng Y, Zhou L, Long Q, Hassan IU, Zhang Y, Qi X, Cai D, Mao B, Lu G, Sun J, Yao Y, Deng Y, Zhao Q, Feng B, Zhou Q, Chan WY, Zhao H., EMBO Rep. February 1, 2024; 25 (2): 646-671.   


EphA7 is required for otic epithelial homeostasis by modulating Claudin6 in Xenopus., Wang X, Sun J, Wang Z, Li C, Mao B., Biochem Biophys Res Commun. May 28, 2020; 526 (2): 375-380.   


Origin of new genes after zygotic genome activation in vertebrate., Xu HB, Li YX, Li Y, Otecko NO, Zhang YP, Mao B, Wu DD., J Mol Cell Biol. April 1, 2018; 10 (2): 139-146.


EphA7 regulates claudin6 and pronephros development in Xenopus., Sun J, Wang X, Shi Y, Li J, Li C, Shi Z, Chen Y, Mao B., Biochem Biophys Res Commun. January 8, 2018; 495 (2): 1580-1587.   


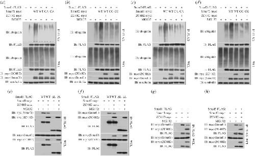
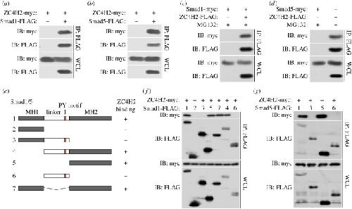
ZC4H2 stabilizes Smads to enhance BMP signalling, which is involved in neural development in Xenopus., Ma P, Ren B, Yang X, Sun B, Liu X, Kong Q, Li C, Mao B., Open Biol. August 1, 2017; 7 (8):   


EphA7 modulates apical constriction of hindbrain neuroepithelium during neurulation in Xenopus., Wang X, Sun J, Li C, Mao B., Biochem Biophys Res Commun. October 28, 2016; 479 (4): 759-765.   


Elongator Protein 3 (Elp3) stabilizes Snail1 and regulates neural crest migration in Xenopus., Yang X, Li J, Zeng W, Li C, Mao B., Sci Rep. May 18, 2016; 6 26238.   


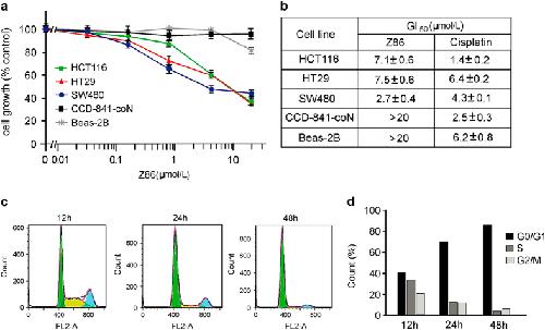
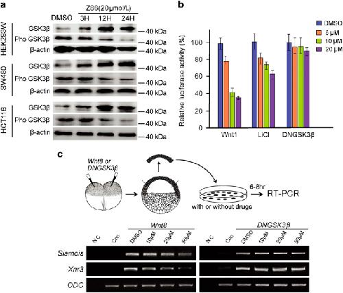
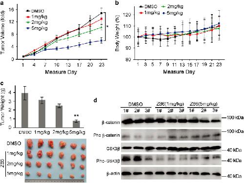
Novel β-carbolines against colorectal cancer cell growth via inhibition of Wnt/β-catenin signaling., Li X, Bai B, Liu L, Ma P, Kong L, Yan J, Zhang J, Ye Z, Zhou H, Mao B, Zhu H, Li Y., Cell Death Discov. October 5, 2015; 1 15033.   


Xenopus Claudin-6 is required for embryonic pronephros morphogenesis and terminal differentiation., Sun J, Wang X, Li C, Mao B., Biochem Biophys Res Commun. July 3, 2015; 462 (3): 178-83.   


Xenopus Nkx6.3 is a neural plate border specifier required for neural crest development., Zhang Z, Shi Y, Zhao S, Li J, Li C, Mao B., PLoS One. December 15, 2014; 9 (12): e115165.   


The ubiquitin ligase RNF220 enhances canonical Wnt signaling through USP7-mediated deubiquitination of β-catenin., Ma P, Yang X, Kong Q, Li C, Yang S, Li Y, Mao B., Mol Cell Biol. December 1, 2014; 34 (23): 4355-66.   


Xenopus Nkx6.1 and Nkx6.2 are required for mid-hindbrain boundary development., Ma P, Xia Y, Ma L, Zhao S, Mao B., Dev Genes Evol. July 1, 2013; 223 (4): 253-9.


Involvement of XZFP36L1, an RNA-binding protein, in Xenopus neural development., Xia YJ, Zhao SH, Mao BY., Dongwuxue Yanjiu. December 1, 2012; 33 (E5-6): E82-8.   


Evolution of vertebrate central nervous system is accompanied by novel expression changes of duplicate genes., Chen Y, Ding Y, Zhang Z, Wang W, Chen JY, Ueno N, Mao B., J Genet Genomics. December 20, 2011; 38 (12): 577-84.   


Dynamic expression of the LAP family of genes during early development of Xenopus tropicalis., Yang Q, Lv X, Kong Q, Li C, Zhou Q, Mao B., Sci China Life Sci. October 1, 2011; 54 (10): 897-903.


Xenopus Dbx2 is involved in primary neurogenesis and early neural plate patterning., Ma P, Zhao S, Zeng W, Yang Q, Li C, Lv X, Zhou Q, Mao B., Biochem Biophys Res Commun. August 19, 2011; 412 (1): 170-4.   


Xenopus reduced folate carrier regulates neural crest development epigenetically., Li J, Shi Y, Sun J, Zhang Y, Mao B., PLoS One. January 1, 2011; 6 (11): e27198.   


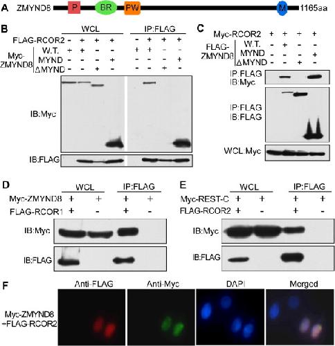
Xenopus RCOR2 (REST corepressor 2) interacts with ZMYND8, which is involved in neural differentiation., Zeng W, Kong Q, Li C, Mao B., Biochem Biophys Res Commun. April 16, 2010; 394 (4): 1024-9.   


Differential expression of the Brunol/CELF family genes during Xenopus laevis early development., Wu J, Li C, Zhao S, Mao B., Int J Dev Biol. January 1, 2010; 54 (1): 209-14.   


Islet-1 is required for ventral neuron survival in Xenopus., Shi Y, Zhao S, Li J, Mao B., Biochem Biophys Res Commun. October 23, 2009; 388 (3): 506-10.   


Cloning and developmental expression of the Xenopus Nkx6 genes., Zhao S, Jiang H, Wang W, Mao B., Dev Genes Evol. June 1, 2007; 217 (6): 477-83.   


Kremen2 modulates Dickkopf2 activity during Wnt/LRP6 signaling., Mao B, Niehrs C., Gene. January 2, 2003; 302 (1-2): 179-83.   


Kremen proteins interact with Dickkopf1 to regulate anteroposterior CNS patterning., Davidson G, Mao B, del Barco Barrantes I, Niehrs C., Development. December 1, 2002; 129 (24): 5587-96.   


LDL-receptor-related protein 6 is a receptor for Dickkopf proteins., Mao B, Wu W, Li Y, Hoppe D, Stannek P, Glinka A, Niehrs C., Nature. May 17, 2001; 411 (6835): 321-5.

???pagination.result.page??? 1