Click here to close Hello! We notice that you are using Internet Explorer, which is not supported by Xenbase and may cause the site to display incorrectly. We suggest using a current version of Chrome, FireFox, or Safari.

Profile Publications (21)
XB-PERS-2030

Publications By Harumasa Okamoto

???pagination.result.count???

???pagination.result.page??? 1


Brain enlargement with rostral bias in larvae from a spontaneously occurring female variant line of Xenopus; role of aberrant embryonic Wnt/β-catenin signaling., Hongo I, Yamaguchi C, Okamoto H., Cells Dev. April 3, 2024; 203918.   


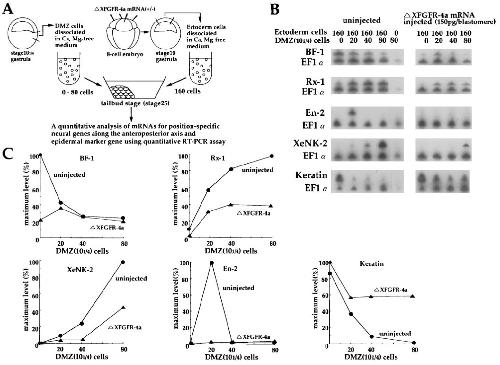
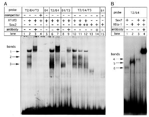
FGF/MAPK/Ets signaling in Xenopus ectoderm contributes to neural induction and patterning in an autonomous and paracrine manner, respectively., Hongo I, Okamoto H., Cells Dev. June 1, 2022; 170 203769.


Structural basis of gating modulation of Kv4 channel complexes., Kise Y, Kasuya G, Okamoto HH, Yamanouchi D, Kobayashi K, Kusakizako T, Nishizawa T, Nakajo K, Nureki O., Nature. November 1, 2021; 599 (7883): 158-164.   


Identification of a major enzyme for the synthesis and hydrolysis of cyclic ADP-ribose in amphibian cells and evolutional conservation of the enzyme from human to invertebrate., Ikeda T, Takasawa S, Noguchi N, Nata K, Yamauchi A, Takahashi I, Yoshikawa T, Sugawara A, Yonekura H, Okamoto H., Mol Cell Biochem. July 1, 2012; 366 (1-2): 69-80.


Polypyrimidine tract-binding protein is required for the repression of gene expression by all-trans retinoic acid., Tamanoue Y, Yamagishi M, Hongo I, Okamoto H., Dev Growth Differ. June 1, 2010; 52 (5): 469-79.   


Competition for ligands between FGFR1 and FGFR4 regulates Xenopus neural development., Yamagishi M, Okamaoto H., Int J Dev Biol. January 1, 2010; 54 (1): 93-104.   


Expression cloning of Xenopus zygote arrest 2 (Xzar2) as a novel epidermalization-promoting factor in early embryos of Xenopus laevis., Nakajima Y, Okamoto H, Kubo T., Genes Cells. May 1, 2009; 14 (5): 583-95.   


Involvement of a Xenopus nuclear GTP-binding protein in optic primordia formation., Tamanoue Y, Hongo I, Okamoto H., Dev Growth Differ. December 1, 2006; 48 (9): 575-85.   


Functional role of a novel ternary complex comprising SRF and CREB in expression of Krox-20 in early embryos of Xenopus laevis., Watanabe T, Hongo I, Kidokoro Y, Okamoto H., Dev Biol. January 15, 2005; 277 (2): 508-21.   


Integration of multiple signal transducing pathways on Fgf response elements of the Xenopus caudal homologue Xcad3., Haremaki T, Tanaka Y, Hongo I, Yuge M, Okamoto H., Development. October 1, 2003; 130 (20): 4907-17.   


FGF signaling and the anterior neural induction in Xenopus., Hongo I, Kengaku M, Okamoto H., Dev Biol. December 15, 1999; 216 (2): 561-81.   


Short inverted-repeat transposable elements in teleost fish and implications for a mechanism of their amplification., Izsvák Z, Ivics Z, Shimoda N, Mohn D, Okamoto H, Hackett PB., J Mol Evol. January 1, 1999; 48 (1): 13-21.


An immunocytochemical technique for analysis of regulation of genes encoding early differentiation marker antigens in an oocyte translation system., Nishizawa K, Okado H, Okamoto H., Biotech Histochem. March 1, 1996; 71 (2): 73-8.


bFGF as a possible morphogen for the anteroposterior axis of the central nervous system in Xenopus., Kengaku M, Okamoto H., Development. September 1, 1995; 121 (9): 3121-30.


Developmental regulation of Xenopus beta-amyloid precursor protein gene expression., Okado H, Okamoto H., Gerontology. January 1, 1995; 41 Suppl 1 7-12.


Basic fibroblast growth factor induces differentiation of neural tube and neural crest lineages of cultured ectoderm cells from Xenopus gastrula., Kengaku M, Okamoto H., Development. December 1, 1993; 119 (4): 1067-78.


A Xenopus homologue of the human beta-amyloid precursor protein: developmental regulation of its gene expression., Okado H, Okamoto H., Biochem Biophys Res Commun. December 30, 1992; 189 (3): 1561-8.   


Inductive differentiation of two neural lineages reconstituted in a microculture system from Xenopus early gastrula cells., Mitani S, Okamoto H., Development. May 1, 1991; 112 (1): 21-31.


Nucleotide sequence determination of mouse, chicken and Xenopus laevis rig cDNAs: the rig-encoded protein is extremely conserved during vertebrate evolution., Sugawara A, Nata K, Inoue C, Takasawa S, Yamamoto H, Okamoto H., Biochem Biophys Res Commun. February 14, 1990; 166 (3): 1501-7.


Embryonic development of Xenopus studied in a cell culture system with tissue-specific monoclonal antibodies., Mitani S, Okamoto H., Development. January 1, 1989; 105 (1): 53-9.   


Monoclonal antibodies against larval nervous system of Xenopus laevis: their specificities and application to analysis of neural development., Mitani S, Okamoto H., Neuroscience. April 1, 1988; 25 (1): 291-305.

???pagination.result.page??? 1