|
XB-PERS-2012
Publications By Nathan Dascal
???pagination.result.count??????pagination.result.page??? 1 2 3 ???pagination.result.next???
|
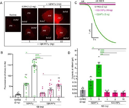
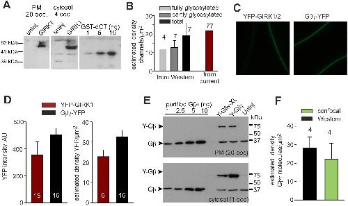
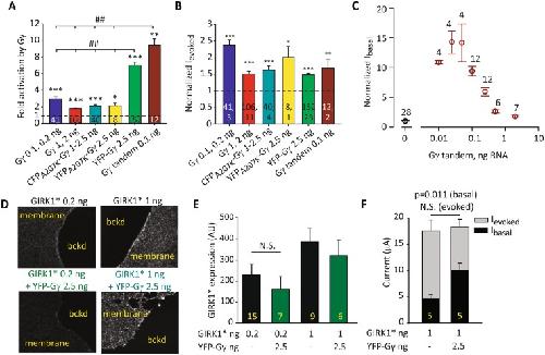
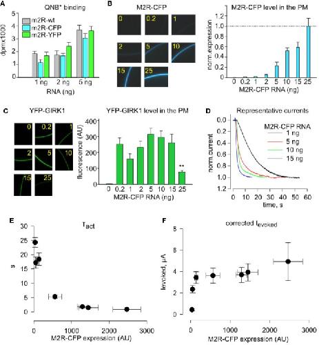
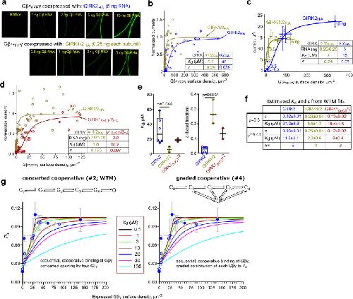
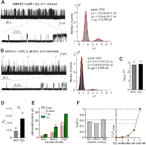
Live-cell quantitative monitoring reveals distinct, high-affinity Gβγ regulations of GIRK2 and GIRK1/2 channels., Handklo-Jamal R, Raifman TK, Shalomov B, Hofer P, Kahanovitch U, Friesacher T, Tabak G, Tsemakhovich V, Reddy HP, Chomsky-Hecht O, Tripathy DR, Zuhlke K, Dessauer CW, Klussmann E, Haitin Y, Hirsch JA, Stary-Weinzinger A, Yakubovich D, Dascal N., Nat Commun. November 24, 2025; |
|
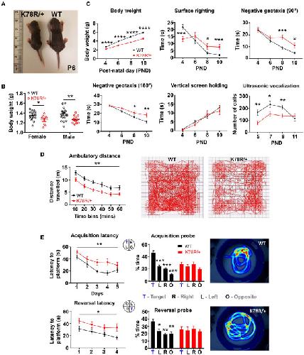
Loss of expression and function of Gβγ by GNB1 encephalopathy-associated L95P mutation of the Gβ1 subunit., Reddy HP, Keren-Raifman T, Tabak G, Dascal N, Yakubovich D., Front Pharmacol. May 9, 2025; 16 1592012. |
|
Ethosuximide: Subunit- and Gβγ-dependent blocker and reporter of allosteric changes in GIRK channels., Shalomov B, Friesacher T, Yakubovich D, Combista JC, Reddy HP, Dabbah S, Bernsteiner H, Zangerl-Plessl EM, Stary-Weinzinger A, Dascal N., Br J Pharmacol. April 15, 2025; 182 (8): 1704-1718. |
|
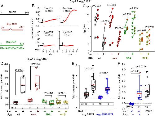
Tripartite interactions of PKA catalytic subunit and C-terminal domains of cardiac Ca2+ channel may modulate its β-adrenergic regulation., Oz S, Keren-Raifman T, Sharon T, Subramaniam S, Pallien T, Katz M, Tsemakhovich V, Sholokh A, Watad B, Tripathy DR, Sasson G, Chomsky-Hecht O, Vysochek L, Schulz-Christian M, Fecher-Trost C, Zühlke K, Bertinetti D, Herberg FW, Flockerzi V, Hirsch JA, Klussmann E, Weiss S, Dascal N., BMC Biol. November 28, 2024; 22 (1): 276. |
|
Epilepsy in a mouse model of GNB1 encephalopathy arises from altered potassium (GIRK) channel signaling and is alleviated by a GIRK inhibitor., Colombo S, Reddy HP, Petri S, Williams DJ, Shalomov B, Dhindsa RS, Gelfman S, Krizay D, Bera AK, Yang M, Peng Y, Makinson CD, Boland MJ, Frankel WN, Goldstein DB, Dascal N., Front Cell Neurosci. May 18, 2023; 17 1175895. |
|
A revised mechanism of action of hyperaldosteronism-linked mutations in cytosolic domains of GIRK4 (KCNJ5)., Shalomov B, Handklo-Jamal R, Reddy HP, Theodor N, Bera AK, Dascal N., J Physiol. March 1, 2022; 600 (6): 1419-1437. |
|
Reconstitution of β-adrenergic regulation of CaV1.2: Rad-dependent and Rad-independent protein kinase A mechanisms., Katz M, Subramaniam S, Chomsky-Hecht O, Tsemakhovich V, Flockerzi V, Klussmann E, Hirsch JA, Weiss S, Dascal N., Proc Natl Acad Sci U S A. May 25, 2021; 118 (21): |
|
Andersen-Tawil Syndrome Is Associated With Impaired PIP2 Regulation of the Potassium Channel Kir2.1., Handklo-Jamal R, Meisel E, Yakubovich D, Vysochek L, Beinart R, Glikson M, McMullen JR, Dascal N, Nof E, Oz S., Front Pharmacol. January 1, 2020; 11 672. |
|
A Collision Coupling Model Governs the Activation of Neuronal GIRK1/2 Channels by Muscarinic-2 Receptors., Berlin S, Artzy E, Handklo-Jamal R, Kahanovitch U, Parnas H, Dascal N, Yakubovich D., Front Pharmacol. January 1, 2020; 11 1216. |
|
Mutual action by Gγ and Gβ for optimal activation of GIRK channels in a channel subunit-specific manner., Tabak G, Keren-Raifman T, Kahanovitch U, Dascal N., Sci Rep. January 24, 2019; 9 (1): 508. |
|
Protein kinase C enhances plasma membrane expression of cardiac L-type calcium channel, CaV1.2., Raifman TK, Kumar P, Haase H, Klussmann E, Dascal N, Weiss S., Channels (Austin). November 2, 2017; 11 (6): 604-615. |
|
Protein kinase A regulates C-terminally truncated CaV 1.2 in Xenopus oocytes: roles of N- and C-termini of the α1C subunit., Oz S, Pankonien I, Belkacemi A, Flockerzi V, Klussmann E, Haase H, Dascal N., J Physiol. May 15, 2017; 595 (10): 3181-3202. |
|
Interactions between N and C termini of α1C subunit regulate inactivation of CaV1.2 L-type Ca(2+) channel., Benmocha Guggenheimer A, Almagor L, Tsemakhovich V, Tripathy DR, Hirsch JA, Dascal N., Channels (Austin). January 1, 2016; 10 (1): 55-68. |
|
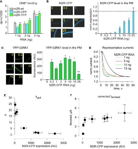
A Quantitative Model of the GIRK1/2 Channel Reveals That Its Basal and Evoked Activities Are Controlled by Unequal Stoichiometry of Gα and Gβγ., Yakubovich D, Berlin S, Kahanovitch U, Rubinstein M, Farhy-Tselnicker I, Styr B, Keren-Raifman T, Dessauer CW, Dascal N., PLoS Comput Biol. November 6, 2015; 11 (11): e1004598. |
|
Molecular Aspects of Modulation of L-type Calcium Channels by Protein Kinase C., Weiss S, Dascal N., Curr Mol Pharmacol. January 1, 2015; 8 (1): 43-53. |
|
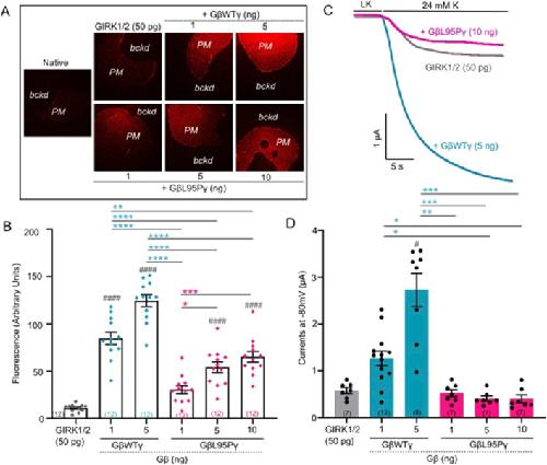
Recruitment of Gβγ controls the basal activity of G-protein coupled inwardly rectifying potassium (GIRK) channels: crucial role of distal C terminus of GIRK1., Kahanovitch U, Tsemakhovich V, Berlin S, Rubinstein M, Styr B, Castel R, Peleg S, Tabak G, Dessauer CW, Ivanina T, Dascal N., J Physiol. December 15, 2014; 592 (24): 5373-90. |
|
Conserved charged residues at the surface and interface of epithelial sodium channel subunits--roles in cell surface expression and the sodium self-inhibition response., Edelheit O, Ben-Shahar R, Dascal N, Hanukoglu A, Hanukoglu I., FEBS J. April 1, 2014; 281 (8): 2097-111. |
|
Dual regulation of G proteins and the G-protein-activated K+ channels by lithium., Farhy Tselnicker I, Tsemakhovich V, Rishal I, Kahanovitch U, Dessauer CW, Dascal N., Proc Natl Acad Sci U S A. April 1, 2014; 111 (13): 5018-23. |
|
Competitive and non-competitive regulation of calcium-dependent inactivation in CaV1.2 L-type Ca2+ channels by calmodulin and Ca2+-binding protein 1., Oz S, Benmocha A, Sasson Y, Sachyani D, Almagor L, Lee A, Hirsch JA, Dascal N., J Biol Chem. May 3, 2013; 288 (18): 12680-91. |
|
Molecular basis of the facilitation of the heterooligomeric GIRK1/GIRK4 complex by cAMP dependent protein kinase., Treiber F, Rosker C, Keren-Raifman T, Steinecker B, Gorischek A, Dascal N, Schreibmayer W., Biochim Biophys Acta. April 1, 2013; 1828 (4): 1214-21. |
|
Early infantile epileptic encephalopathy associated with a high voltage gated calcium channelopathy., Edvardson S, Oz S, Abulhijaa FA, Taher FB, Shaag A, Zenvirt S, Dascal N, Elpeleg O., J Med Genet. February 1, 2013; 50 (2): 118-23. |
|
The role of a voltage-dependent Ca2+ channel intracellular linker: a structure-function analysis., Almagor L, Chomsky-Hecht O, Ben-Mocha A, Hendin-Barak D, Dascal N, Hirsch JA., J Neurosci. May 30, 2012; 32 (22): 7602-13. |
|
Modulation of distinct isoforms of L-type calcium channels by Gq-coupled receptors in Xenopus oocytes: Antagonistic effects of Gβγ and protein kinase C., Weiss S, Keren-Raifman T, Oz S, Ben Mocha A, Haase H, Dascal N., Channels (Austin). January 1, 2012; 6 (6): . |
|
Ca(V)1.2 I-II linker structure and Timothy syndrome., Almagor L, Chomsky-Hecht O, Ben-Mocha A, Hendin-Barak D, Dascal N, Hirsch JA., Channels (Austin). January 1, 2012; 6 (6): 468-72. |
|
Two distinct aspects of coupling between Gα(i) protein and G protein-activated K+ channel (GIRK) revealed by fluorescently labeled Gα(i3) protein subunits., Berlin S, Tsemakhovich VA, Castel R, Ivanina T, Dessauer CW, Keren-Raifman T, Dascal N., J Biol Chem. September 23, 2011; 286 (38): 33223-35. |
|
CaBP1 regulates voltage-dependent inactivation and activation of Ca(V)1.2 (L-type) calcium channels., Oz S, Tsemakhovich V, Christel CJ, Lee A, Dascal N., J Biol Chem. April 22, 2011; 286 (16): 13945-53. |
|
Identification of the roles of conserved charged residues in the extracellular domain of an epithelial sodium channel (ENaC) subunit by alanine mutagenesis., Edelheit O, Hanukoglu I, Dascal N, Hanukoglu A., Am J Physiol Renal Physiol. April 1, 2011; 300 (4): F887-97. |
|
A novel mutation in the HCN4 gene causes symptomatic sinus bradycardia in Moroccan Jews., Laish-Farkash A, Glikson M, Brass D, Marek-Yagel D, Pras E, Dascal N, Antzelevitch C, Nof E, Reznik H, Eldar M, Luria D., J Cardiovasc Electrophysiol. December 1, 2010; 21 (12): 1365-72. |
|
Stargazin modulates neuronal voltage-dependent Ca(2+) channel Ca(v)2.2 by a Gbetagamma-dependent mechanism., Tselnicker I, Tsemakhovich VA, Dessauer CW, Dascal N., J Biol Chem. July 2, 2010; 285 (27): 20462-71. |
|
Truncated beta epithelial sodium channel (ENaC) subunits responsible for multi-system pseudohypoaldosteronism support partial activity of ENaC., Edelheit O, Hanukoglu I, Shriki Y, Tfilin M, Dascal N, Gillis D, Hanukoglu A., J Steroid Biochem Mol Biol. March 1, 2010; 119 (1-2): 84-8. |
|
G alpha(i) and G betagamma jointly regulate the conformations of a G betagamma effector, the neuronal G protein-activated K+ channel (GIRK)., Berlin S, Keren-Raifman T, Castel R, Rubinstein M, Dessauer CW, Ivanina T, Dascal N., J Biol Chem. February 26, 2010; 285 (9): 6179-85. |
|
Further characterization of regulation of Ca(V)2.2 by stargazin., Tselnicker I, Dascal N., Channels (Austin). January 1, 2010; 4 (5): 351-4. |
|
Divergent regulation of GIRK1 and GIRK2 subunits of the neuronal G protein gated K+ channel by GalphaiGDP and Gbetagamma., Rubinstein M, Peleg S, Berlin S, Brass D, Keren-Raifman T, Dessauer CW, Ivanina T, Dascal N., J Physiol. July 15, 2009; 587 (Pt 14): 3473-91. |
|
Amplitude histogram-based method of analysis of patch clamp recordings that involve extreme changes in channel activity levels., Yakubovich D, Rishal I, Dessauer CW, Dascal N., J Mol Neurosci. March 1, 2009; 37 (3): 201-11. |
|
Characterization of the calmodulin-binding site in the N terminus of CaV1.2., Benmocha A, Almagor L, Oz S, Hirsch JA, Dascal N., Channels (Austin). January 1, 2009; 3 (5): 337-42. |
|
An inactivation gate in the selectivity filter of KCNQ1 potassium channels., Gibor G, Yakubovich D, Rosenhouse-Dantsker A, Peretz A, Schottelndreier H, Seebohm G, Dascal N, Logothetis DE, Paas Y, Attali B., Biophys J. December 15, 2007; 93 (12): 4159-72. |
|
Point mutation in the HCN4 cardiac ion channel pore affecting synthesis, trafficking, and functional expression is associated with familial asymptomatic sinus bradycardia., Nof E, Luria D, Brass D, Marek D, Lahat H, Reznik-Wolf H, Pras E, Dascal N, Eldar M, Glikson M., Circulation. July 31, 2007; 116 (5): 463-70. |
|
Galphai3 primes the G protein-activated K+ channels for activation by coexpressed Gbetagamma in intact Xenopus oocytes., Rubinstein M, Peleg S, Berlin S, Brass D, Dascal N., J Physiol. May 15, 2007; 581 (Pt 1): 17-32. |
|
Movement of 'gating charge' is coupled to ligand binding in a G-protein-coupled receptor., Ben-Chaim Y, Chanda B, Dascal N, Bezanilla F, Parnas I, Parnas H., Nature. November 2, 2006; 444 (7115): 106-9. |
|
Regulation of maximal open probability is a separable function of Ca(v)beta subunit in L-type Ca2+ channel, dependent on NH2 terminus of alpha1C (Ca(v)1.2alpha)., Kanevsky N, Dascal N., J Gen Physiol. July 1, 2006; 128 (1): 15-36. |
|
Coupling of GABAB receptor GABAB2 subunit to G proteins: evidence from Xenopus oocyte and baby hamster kidney cell expression system., Uezono Y, Kanaide M, Kaibara M, Barzilai R, Dascal N, Sumikawa K, Taniyama K., Am J Physiol Cell Physiol. January 1, 2006; 290 (1): C200-7. |
|
Gbetagamma-dependent and Gbetagamma-independent basal activity of G protein-activated K+ channels., Rishal I, Porozov Y, Yakubovich D, Varon D, Dascal N., J Biol Chem. April 29, 2005; 280 (17): 16685-94. |
|
Kinetic modeling of Na(+)-induced, Gbetagamma-dependent activation of G protein-gated K(+) channels., Yakubovich D, Rishal I, Dascal N., J Mol Neurosci. January 1, 2005; 25 (1): 7-19. |
|
A retinal-specific regulator of G-protein signaling interacts with Galpha(o) and accelerates an expressed metabotropic glutamate receptor 6 cascade., Dhingra A, Faurobert E, Dascal N, Sterling P, Vardi N., J Neurosci. June 23, 2004; 24 (25): 5684-93. |
|
G protein-activated K+ channels: a reporter for rapid activation of G proteins by lysophosphatidic acid in Xenopus oocytes., Itzhaki Van-Ham I, Peleg S, Dascal N, Shapira H, Oron Y., FEBS Lett. April 23, 2004; 564 (1-2): 157-60. |
|
Galphai1 and Galphai3 differentially interact with, and regulate, the G protein-activated K+ channel., Ivanina T, Varon D, Peleg S, Rishal I, Porozov Y, Dessauer CW, Keren-Raifman T, Dascal N., J Biol Chem. April 23, 2004; 279 (17): 17260-8. |
|
Intracellular Na+ inhibits voltage-dependent N-type Ca2+ channels by a G protein betagamma subunit-dependent mechanism., Blumenstein Y, Maximyuk OP, Lozovaya N, Yatsenko NM, Kanevsky N, Krishtal O, Dascal N., J Physiol. April 1, 2004; 556 (Pt 1): 121-34. |
|
Modulation of cardiac Ca2+ channel by Gq-activating neurotransmitters reconstituted in Xenopus oocytes., Weiss S, Doan T, Bernstein KE, Dascal N., J Biol Chem. March 26, 2004; 279 (13): 12503-10. |
|
Mapping the Gbetagamma-binding sites in GIRK1 and GIRK2 subunits of the G protein-activated K+ channel., Ivanina T, Rishal I, Varon D, Mullner C, Frohnwieser-Steinecke B, Schreibmayer W, Dessauer CW, Dascal N., J Biol Chem. August 1, 2003; 278 (31): 29174-83. |
|
The M2 muscarinic G-protein-coupled receptor is voltage-sensitive., Ben-Chaim Y, Tour O, Dascal N, Parnas I, Parnas H., J Biol Chem. June 20, 2003; 278 (25): 22482-91. |
???pagination.result.page??? 1 2 3 ???pagination.result.next???
