|
XB-PERS-1998
Publications By Anthony A Hyman
???pagination.result.count??????pagination.result.page??? 1
|
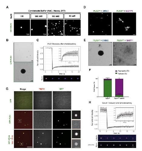
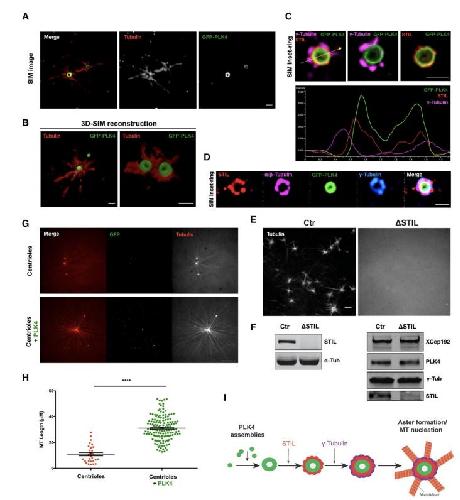
PLK4 is a microtubule-associated protein that self-assembles promoting de novo MTOC formation., Montenegro Gouveia S, Zitouni S, Kong D, Duarte P, Ferreira Gomes B, Sousa AL, Tranfield EM, Hyman A, Loncarek J, Bettencourt-Dias M., J Cell Sci. November 9, 2018; 132 (4): |
|
Amyloid-like Self-Assembly of a Cellular Compartment., Boke E, Ruer M, Wühr M, Coughlin M, Lemaitre R, Gygi SP, Alberti S, Drechsel D, Hyman AA, Mitchison TJ., Cell. July 28, 2016; 166 (3): 637-650. |
|
Emergent Properties of the Metaphase Spindle., Reber S, Hyman AA., Cold Spring Harb Perspect Biol. July 1, 2015; 7 (7): a015784. |
|
XMAP215 activity sets spindle length by controlling the total mass of spindle microtubules., Reber SB, Baumgart J, Widlund PO, Pozniakovsky A, Howard J, Hyman AA, Jülicher F., Nat Cell Biol. September 1, 2013; 15 (9): 1116-22. |
|
One-step purification of assembly-competent tubulin from diverse eukaryotic sources., Widlund PO, Podolski M, Reber S, Alper J, Storch M, Hyman AA, Howard J, Drechsel DN., Mol Biol Cell. November 1, 2012; 23 (22): 4393-401. |
|
Beyond stereospecificity: liquids and mesoscale organization of cytoplasm., Hyman AA, Brangwynne CP., Dev Cell. July 19, 2011; 21 (1): 14-6. |
|
Active liquid-like behavior of nucleoli determines their size and shape in Xenopus laevis oocytes., Brangwynne CP, Mitchison TJ, Hyman AA., Proc Natl Acad Sci U S A. March 15, 2011; 108 (11): 4334-9. |
|
Sororin mediates sister chromatid cohesion by antagonizing Wapl., Nishiyama T, Ladurner R, Schmitz J, Kreidl E, Schleiffer A, Bhaskara V, Bando M, Shirahige K, Hyman AA, Mechtler K, Peters JM., Cell. November 24, 2010; 143 (5): 737-49. |
|
Centrosome size sets mitotic spindle length in Caenorhabditis elegans embryos., Greenan G, Brangwynne CP, Jaensch S, Gharakhani J, Jülicher F, Hyman AA., Curr Biol. February 23, 2010; 20 (4): 353-8. |
|
XMAP215 is a processive microtubule polymerase., Brouhard GJ, Stear JH, Noetzel TL, Al-Bassam J, Kinoshita K, Harrison SC, Howard J, Hyman AA., Cell. January 11, 2008; 132 (1): 79-88. |
|
Crystal structure of a TOG domain: conserved features of XMAP215/Dis1-family TOG domains and implications for tubulin binding., Al-Bassam J, Larsen NA, Hyman AA, Harrison SC., Structure. March 1, 2007; 15 (3): 355-62. |
|
Microtubule polymerases and depolymerases., Howard J, Hyman AA., Curr Opin Cell Biol. February 1, 2007; 19 (1): 31-5. |
|
Katanin disrupts the microtubule lattice and increases polymer number in C. elegans meiosis., Srayko M, O'toole ET, Hyman AA, Müller-Reichert T., Curr Biol. October 10, 2006; 16 (19): 1944-9. |
|
Global and local control of microtubule destabilization promoted by a catastrophe kinesin MCAK/XKCM1., Kinoshita K, Noetzel TL, Arnal I, Drechsel DN, Hyman AA., J Muscle Res Cell Motil. January 1, 2006; 27 (2): 107-14. |
|
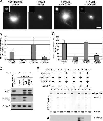
Aurora A activates D-TACC-Msps complexes exclusively at centrosomes to stabilize centrosomal microtubules., Barros TP, Kinoshita K, Hyman AA, Raff JW., J Cell Biol. September 26, 2005; 170 (7): 1039-46. |
|
Aurora A phosphorylation of TACC3/maskin is required for centrosome-dependent microtubule assembly in mitosis., Kinoshita K, Noetzel TL, Pelletier L, Mechtler K, Drechsel DN, Schwager A, Lee M, Raff JW, Hyman AA., J Cell Biol. September 26, 2005; 170 (7): 1047-55. |
|
An essential function of the C. elegans ortholog of TPX2 is to localize activated aurora A kinase to mitotic spindles., Ozlü N, Srayko M, Kinoshita K, Habermann B, O'toole ET, Müller-Reichert T, Schmalz N, Desai A, Hyman AA., Dev Cell. August 1, 2005; 9 (2): 237-48. |
|
A comparison of the ability of XMAP215 and tau to inhibit the microtubule destabilizing activity of XKCM1., Noetzel TL, Drechsel DN, Hyman AA, Kinoshita K., Philos Trans R Soc Lond B Biol Sci. March 29, 2005; 360 (1455): 591-4. |
|
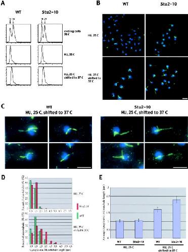
Stu2p, the budding yeast member of the conserved Dis1/XMAP215 family of microtubule-associated proteins is a plus end-binding microtubule destabilizer., van Breugel M, Drechsel D, Hyman A., J Cell Biol. April 28, 2003; 161 (2): 359-69. |
|
GTP binding induces filament assembly of a recombinant septin., Mendoza M, Hyman AA, Glotzer M., Curr Biol. October 29, 2002; 12 (21): 1858-63. |
|
XMAP215: a key component of the dynamic microtubule cytoskeleton., Kinoshita K, Habermann B, Hyman AA., Trends Cell Biol. June 1, 2002; 12 (6): 267-73. |
|
Reconstitution of physiological microtubule dynamics using purified components., Kinoshita K, Arnal I, Desai A, Drechsel DN, Hyman AA., Science. November 9, 2001; 294 (5545): 1340-3. |
|
XMAP215 regulates microtubule dynamics through two distinct domains., Popov AV, Pozniakovsky A, Arnal I, Antony C, Ashford AJ, Kinoshita K, Tournebize R, Hyman AA, Karsenti E., EMBO J. February 1, 2001; 20 (3): 397-410. |
|
Structural transitions at microtubule ends correlate with their dynamic properties in Xenopus egg extracts., Arnal I, Karsenti E, Hyman AA., J Cell Biol. May 15, 2000; 149 (4): 767-74. |
|
Control of microtubule dynamics by the antagonistic activities of XMAP215 and XKCM1 in Xenopus egg extracts., Tournebize R, Popov A, Kinoshita K, Ashford AJ, Rybina S, Pozniakovsky A, Mayer TU, Walczak CE, Karsenti E, Hyman AA., Nat Cell Biol. January 1, 2000; 2 (1): 13-9. |
|
Mitotic chromatin regulates phosphorylation of Stathmin/Op18., Andersen SS, Ashford AJ, Tournebize R, Gavet O, Sobel A, Hyman AA, Karsenti E., Nature. October 9, 1997; 389 (6651): 640-3. |
|
Distinct roles of PP1 and PP2A-like phosphatases in control of microtubule dynamics during mitosis., Tournebize R, Andersen SS, Verde F, Dorée M, Karsenti E, Hyman AA., EMBO J. September 15, 1997; 16 (18): 5537-49. |
|
A requirement for Rho and Cdc42 during cytokinesis in Xenopus embryos., Drechsel DN, Hyman AA, Hall A, Glotzer M., Curr Biol. January 1, 1997; 7 (1): 12-23. |
|
Self-organization of microtubules into bipolar spindles around artificial chromosomes in Xenopus egg extracts., Heald R, Tournebize R, Blank T, Sandaltzopoulos R, Becker P, Hyman A, Karsenti E., Nature. August 1, 1996; 382 (6590): 420-5. |
|
Real-time visualization of cell cycle-dependent changes in microtubule dynamics in cytoplasmic extracts., Belmont LD, Hyman AA, Sawin KE, Mitchison TJ., Cell. August 10, 1990; 62 (3): 579-89. |
???pagination.result.page??? 1
