Click here to close Hello! We notice that you are using Internet Explorer, which is not supported by Xenbase and may cause the site to display incorrectly. We suggest using a current version of Chrome, FireFox, or Safari.

Profile Publications (72)
XB-PERS-1994

Publications By James E. Ferrell

???pagination.result.count???

???pagination.result.page??? 1 2 ???pagination.result.next???


Geometrical compartmentalization of trigger waves., Li Z, Zhang KS, Chen Y, Tang SKY, Ferrell JE., Proc Natl Acad Sci U S A. October 7, 2025; 122 (40): e2512872122.


Mechanistic origins of temperature scaling in the early embryonic cell cycle., Rombouts J, Tavella F, Vandervelde A, Phong C, Ferrell JE, Yang Q, Gelens L., Nat Commun. August 28, 2025; 16 (1): 8045.


Robust trigger wave speed in Xenopus cytoplasmic extracts., Huang JH, Chen Y, Huang WYC, Tabatabaee S, Ferrell JE., Nat Commun. July 10, 2024; 15 (1): 5782.   


Viscosity-dependent control of protein synthesis and degradation., Chen Y, Huang JH, Phong C, Ferrell JE., Nat Commun. March 8, 2024; 15 (1): 2149.   


Measuring Molecular Diffusion in Self-Organizing Xenopus Extracts by Fluorescence Correlation Spectroscopy., Huang WYC, Ferrell JE, Cheng X., Methods Mol Biol. January 1, 2024; 2740 107-115.


Protein homeostasis from diffusion-dependent control of protein synthesis and degradation., Chen Y, Huang JH, Phong C, Ferrell JE., bioRxiv. April 28, 2023;   


Cytoplasmic organization promotes protein diffusion in Xenopus extracts., Huang WYC, Cheng X, Ferrell JE., Nat Commun. September 23, 2022; 13 (1): 5599.   


Xenopus laevis Egg Extract Preparation and Live Imaging Methods for Visualizing Dynamic Cytoplasmic Organization., Cheng X, Ferrell JE., J Vis Exp. June 6, 2021; (172):


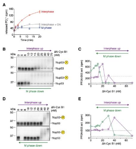
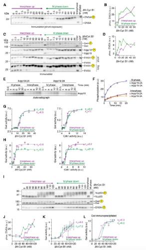
Bistable, Biphasic Regulation of PP2A-B55 Accounts for the Dynamics of Mitotic Substrate Phosphorylation., Kamenz J, Gelens L, Ferrell JE., Curr Biol. February 22, 2021; 31 (4): 794-808.e6.   


Real-Time Monitoring of APC /C-Mediated Substrate Degradation Using Xenopus laevis Egg Extracts., Kamenz J, Qiao R, Yang Q, Ferrell JE., Methods Mol Biol. January 1, 2021; 2329 29-38.


The nucleus serves as the pacemaker for the cell cycle., Afanzar O, Buss GK, Stearns T, Ferrell JE., Elife. December 7, 2020; 9   


Spontaneous emergence of cell-like organization in Xenopus egg extracts., Cheng X, Ferrell JE., Science. November 1, 2019; 366 (6465): 631-637.


Apoptosis propagates through the cytoplasm as trigger waves., Cheng X, Ferrell JE., Science. August 10, 2018; 361 (6402): 607-612.


Robustly Cycling Xenopus laevis Cell-Free Extracts in Teflon Chambers., Chang JB, Ferrell JE., Cold Spring Harb Protoc. August 1, 2018; 2018 (8):


Desynchronizing Embryonic Cell Division Waves Reveals the Robustness of Xenopus laevis Development., Anderson GA, Gelens L, Baker JC, Ferrell JE., Cell Rep. October 3, 2017; 21 (1): 37-46.   


The Prozone Effect Accounts for the Paradoxical Function of the Cdk-Binding Protein Suc1/Cks., Ha SH, Kim SY, Ferrell JE., Cell Rep. February 16, 2016; 14 (6): 1408-1421.


How Does the Xenopus laevis Embryonic Cell Cycle Avoid Spatial Chaos?, Gelens L, Huang KC, Ferrell JE., Cell Rep. August 4, 2015; 12 (5): 892-900.


Spatial trigger waves: positive feedback gets you a long way., Gelens L, Anderson GA, Ferrell JE., Mol Biol Cell. November 5, 2014; 25 (22): 3486-93.   


Changes in oscillatory dynamics in the cell cycle of early Xenopus laevis embryos., Tsai TY, Theriot JA, Ferrell JE., PLoS Biol. February 1, 2014; 12 (2): e1001788.   


Mitotic trigger waves and the spatial coordination of the Xenopus cell cycle., Chang JB, Ferrell JE., Nature. August 29, 2013; 500 (7464): 603-7.   


The Cdk1-APC/C cell cycle oscillator circuit functions as a time-delayed, ultrasensitive switch., Yang Q, Ferrell JE., Nat Cell Biol. May 1, 2013; 15 (5): 519-25.


Bistability in one equation or fewer., Anderson GA, Liu X, Ferrell JE., Methods Mol Biol. January 1, 2012; 880 53-67.


Modeling the cell cycle: why do certain circuits oscillate?, Ferrell JE, Tsai TY, Yang Q., Cell. March 18, 2011; 144 (6): 874-85.


Ultrasensitivity in the Regulation of Cdc25C by Cdk1., Trunnell NB, Poon AC, Kim SY, Ferrell JE., Mol Cell. February 4, 2011; 41 (3): 263-74.


Simple, realistic models of complex biological processes: positive feedback and bistability in a cell fate switch and a cell cycle oscillator., Ferrell JE, Pomerening JR, Kim SY, Trunnell NB, Xiong W, Huang CY, Machleder EM., FEBS Lett. December 17, 2009; 583 (24): 3999-4005.


Signaling motifs and Weber's law., Ferrell JE., Mol Cell. December 11, 2009; 36 (5): 724-7.


Tuning the activation threshold of a kinase network by nested feedback loops., Justman QA, Serber Z, Ferrell JE, El-Samad H, Shokat KM., Science. April 24, 2009; 324 (5926): 509-12.


Rapid cycling and precocious termination of G1 phase in cells expressing CDK1AF., Pomerening JR, Ubersax JA, Ferrell JE., Mol Biol Cell. August 1, 2008; 19 (8): 3426-41.


Robust, tunable biological oscillations from interlinked positive and negative feedback loops., Tsai TY, Choi YS, Ma W, Pomerening JR, Tang C, Ferrell JE., Science. July 4, 2008; 321 (5885): 126-9.


A role for GPRx, a novel GPR3/6/12-related G-protein coupled receptor, in the maintenance of meiotic arrest in Xenopus laevis oocytes., Ríos-Cardona D, Ricardo-González RR, Chawla A, Ferrell JE., Dev Biol. May 1, 2008; 317 (1): 380-8.   


Feedback regulation of opposing enzymes generates robust, all-or-none bistable responses., Ferrell JE., Curr Biol. March 25, 2008; 18 (6): R244-5.


Substrate competition as a source of ultrasensitivity in the inactivation of Wee1., Kim SY, Ferrell JE., Cell. March 23, 2007; 128 (6): 1133-45.


Emi2 at the crossroads: where CSF meets MPF., Hansen DV, Pomerening JR, Summers MK, Miller JJ, Ferrell JE, Jackson PK., Cell Cycle. March 15, 2007; 6 (6): 732-8.


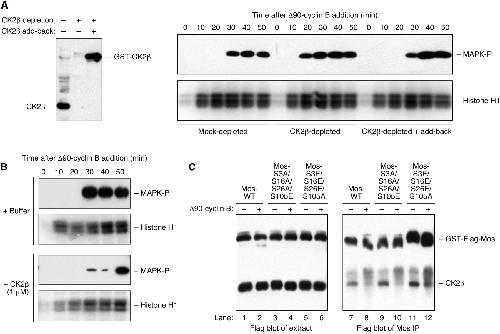
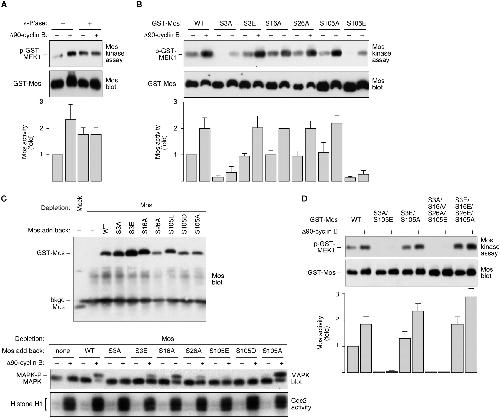
Mechanistic studies of the mitotic activation of Mos., Yue J, Ferrell JE., Mol Cell Biol. July 1, 2006; 26 (14): 5300-9.   


B-Raf and C-Raf are required for Ras-stimulated p42 MAP kinase activation in Xenopus egg extracts., Yue J, Xiong W, Ferrell JE., Oncogene. June 1, 2006; 25 (23): 3307-15.


Investigating macromolecules inside cultured and injected cells by in-cell NMR spectroscopy., Serber Z, Selenko P, Hänsel R, Reckel S, Löhr F, Ferrell JE, Wagner G, Dötsch V., Nat Protoc. January 1, 2006; 1 (6): 2701-9.


Multisite M-phase phosphorylation of Xenopus Wee1A., Kim SY, Song EJ, Lee KJ, Ferrell JE., Mol Cell Biol. December 1, 2005; 25 (23): 10580-90.


Interlinked fast and slow positive feedback loops drive reliable cell decisions., Brandman O, Ferrell JE, Li R, Meyer T., Science. October 21, 2005; 310 (5747): 496-8.


Systems-level dissection of the cell-cycle oscillator: bypassing positive feedback produces damped oscillations., Pomerening JR, Kim SY, Ferrell JE., Cell. August 26, 2005; 122 (4): 565-78.


Identification and comparative analysis of multiple mammalian Speedy/Ringo proteins., Cheng A, Xiong W, Ferrell JE, Solomon MJ., Cell Cycle. January 1, 2005; 4 (1): 155-65.


Mos mediates the mitotic activation of p42 MAPK in Xenopus egg extracts., Yue J, Ferrell JE., Curr Biol. September 7, 2004; 14 (17): 1581-6.


A positive-feedback-based bistable 'memory module' that governs a cell fate decision., Xiong W, Ferrell JE., Nature. November 27, 2003; 426 (6965): 460-5.


Building a cell cycle oscillator: hysteresis and bistability in the activation of Cdc2., Pomerening JR, Sontag ED, Ferrell JE., Nat Cell Biol. April 1, 2003; 5 (4): 346-51.


The JNK cascade as a biochemical switch in mammalian cells: ultrasensitive and all-or-none responses., Bagowski CP, Besser J, Frey CR, Ferrell JE., Curr Biol. February 18, 2003; 13 (4): 315-20.


Self-perpetuating states in signal transduction: positive feedback, double-negative feedback and bistability., Ferrell JE., Curr Opin Cell Biol. April 1, 2002; 14 (2): 140-8.


Activation of p42 mitogen-activated protein kinase (MAPK), but not c-Jun NH(2)-terminal kinase, induces phosphorylation and stabilization of MAPK phosphatase XCL100 in Xenopus oocytes., Sohaskey ML, Ferrell JE., Mol Biol Cell. February 1, 2002; 13 (2): 454-68.


The classical progesterone receptor associates with p42 MAPK and is involved in phosphatidylinositol 3-kinase signaling in Xenopus oocytes., Bagowski CP, Myers JW, Ferrell JE., J Biol Chem. October 5, 2001; 276 (40): 37708-14.


Bistability in the JNK cascade., Bagowski CP, Ferrell JE., Curr Biol. August 7, 2001; 11 (15): 1176-82.


Bistability in cell signaling: How to make continuous processes discontinuous, and reversible processes irreversible., Ferrell JE, Xiong W., Chaos. March 1, 2001; 11 (1): 227-236.


c-Jun N-terminal kinase activation in Xenopus laevis eggs and embryos. A possible non-genomic role for the JNK signaling pathway., Bagowski CP, Xiong W, Ferrell JE., J Biol Chem. January 12, 2001; 276 (2): 1459-65.

???pagination.result.page??? 1 2 ???pagination.result.next???