Click here to close Hello! We notice that you are using Internet Explorer, which is not supported by Xenbase and may cause the site to display incorrectly. We suggest using a current version of Chrome, FireFox, or Safari.

Profile Publications (39)
XB-PERS-1979

Publications By Khaled Machaca

???pagination.result.count???

???pagination.result.page??? 1


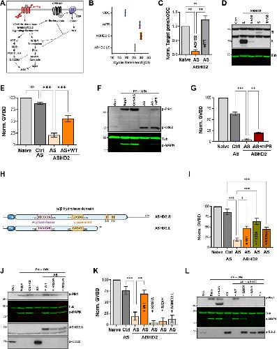
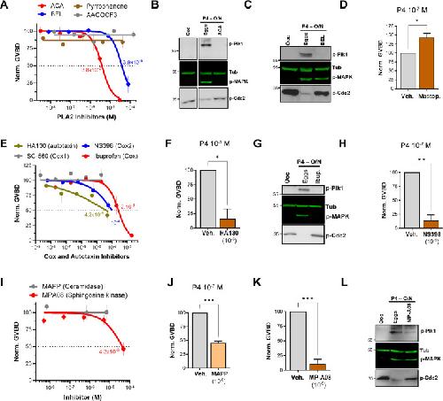
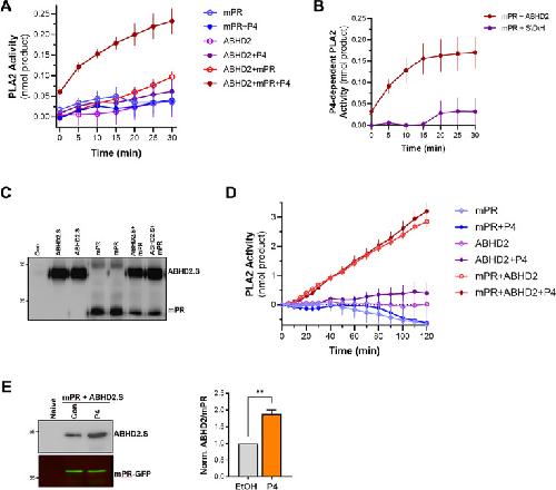
Progesterone induces meiosis through two obligate co-receptors with PLA2 activity., Nader N, Assaf L, Zarif L, Halama A, Yadav S, Dib M, Attarwala N, Chen Q, Suhre K, Gross S, Machaca K., Elife. January 28, 2025; 13   


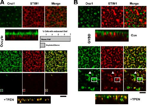
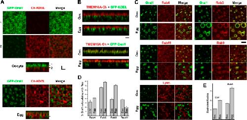
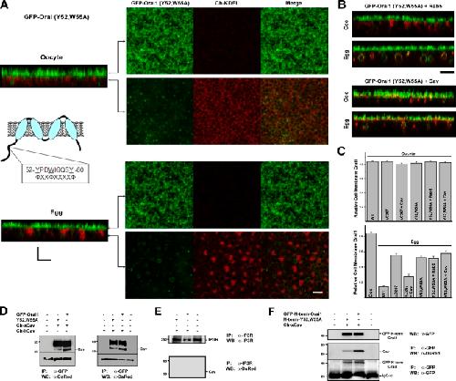
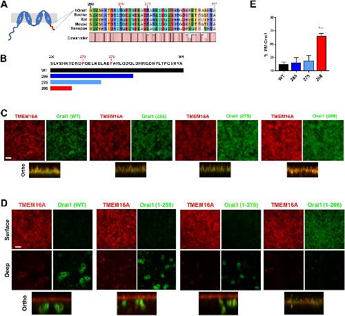
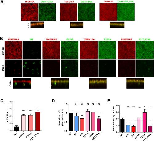
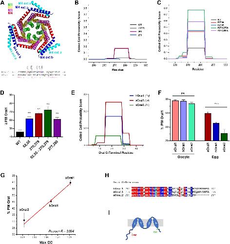
The carboxy terminal coiled-coil modulates Orai1 internalization during meiosis., Hodeify R, Dib M, Alcantara-Adap E, Courjaret R, Nader N, Reyes CZ, Hammad AS, Hubrack S, Yu F, Machaca K., Sci Rep. January 27, 2021; 11 (1): 2290.   


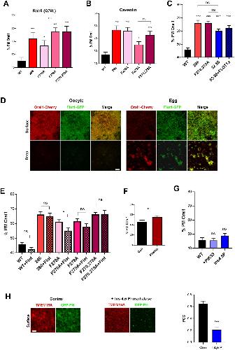
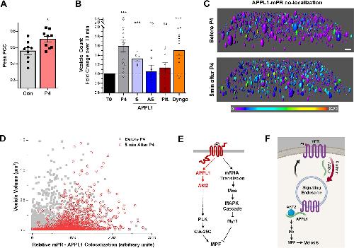
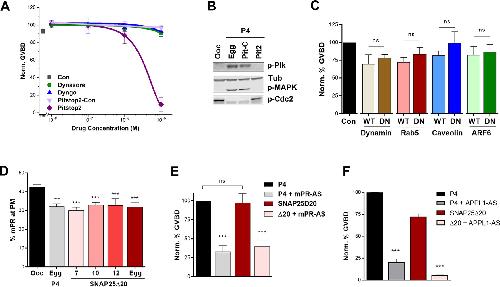
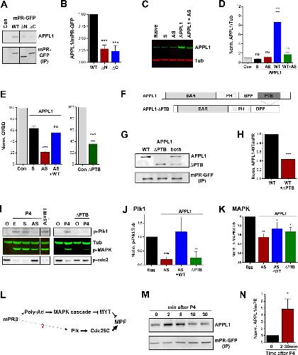
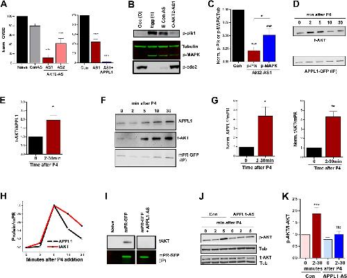
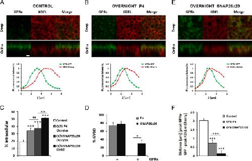
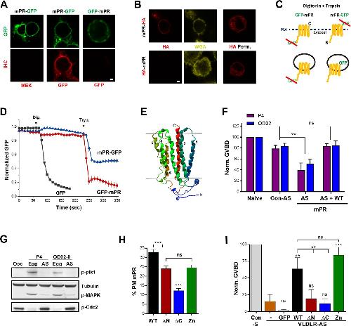
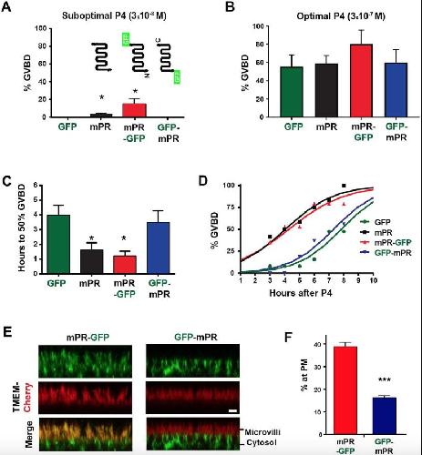
Membrane progesterone receptor induces meiosis in Xenopus oocytes through endocytosis into signaling endosomes and interaction with APPL1 and Akt2., Nader N, Dib M, Hodeify R, Courjaret R, Elmi A, Hammad AS, Dey R, Huang XY, Machaca K., PLoS Biol. November 2, 2020; 18 (11): e3000901.   


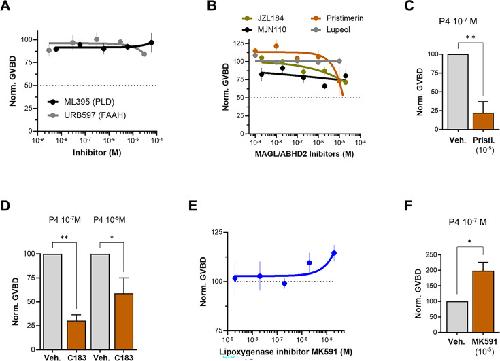
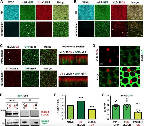
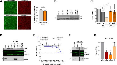
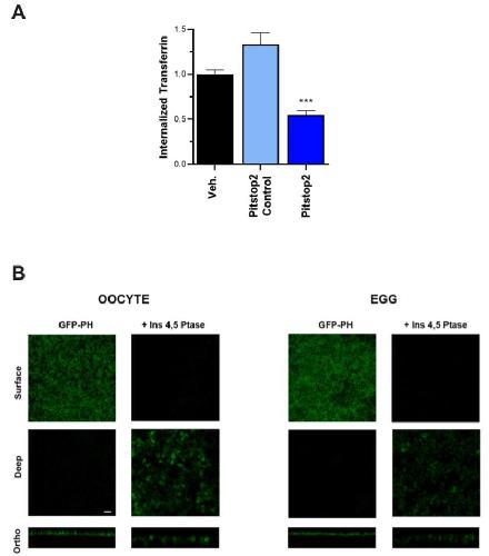
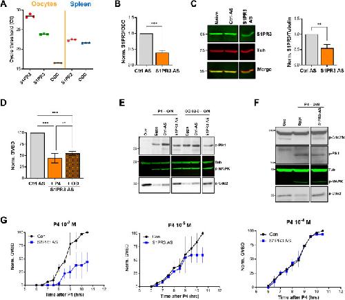
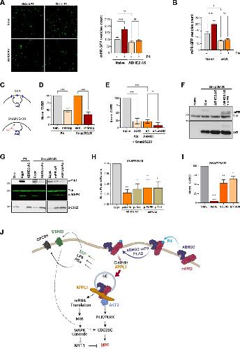
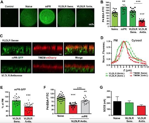
The VLDL receptor regulates membrane progesterone receptor trafficking and non-genomic signaling., Nader N, Dib M, Courjaret R, Hodeify R, Machaca R, Graumann J, Machaca K., J Cell Sci. May 23, 2018; 131 (10):   


Transition metal dependent regulation of the signal transduction cascade driving oocyte meiosis., Schaefer-Ramadan S, Hubrack S, Machaca K., J Cell Physiol. April 1, 2018; 233 (4): 3164-3175.


Ion Channel Function During Oocyte Maturation and Fertilization., Carvacho I, Piesche M, Maier TJ, Machaca K., Front Cell Dev Biol. January 1, 2018; 6 63.   


Store-Operated Ca2+ Entry in Oocytes Modulate the Dynamics of IP3 -Dependent Ca2+ Release From Oscillatory to Tonic., Courjaret R, Dib M, Machaca K., J Cell Physiol. May 1, 2017; 232 (5): 1095-1103.


The Ca2+-activated Cl- channel Ano1 controls microvilli length and membrane surface area in the oocyte., Courjaret R, Hodeify R, Hubrack S, Ibrahim A, Dib M, Daas S, Machaca K., J Cell Sci. July 1, 2016; 129 (13): 2548-58.


Xenopus Oocyte As a Model System to Study Store-Operated Ca(2+) Entry (SOCE)., Courjaret R, Machaca K., Front Cell Dev Biol. June 24, 2016; 4 66.   


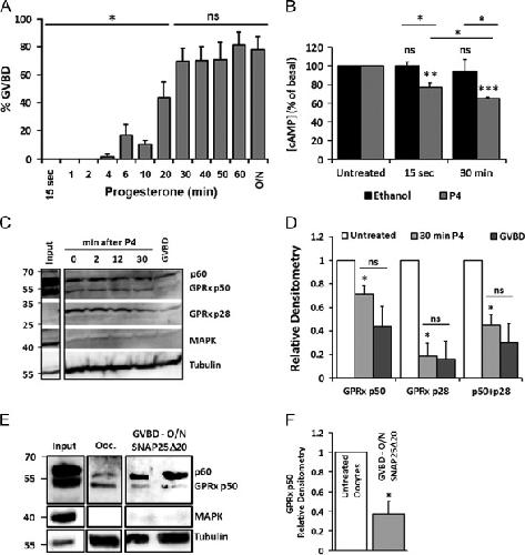
Release from Xenopus oocyte prophase I meiotic arrest is independent of a decrease in cAMP levels or PKA activity., Nader N, Courjaret R, Dib M, Kulkarni RP, Machaca K., Development. June 1, 2016; 143 (11): 1926-36.


A novel approach to the expression and purification of recombinant Xenopus Cdc25C., Schaefer-Ramadan S, Bendriss G, Hubrack S, Al-Abdulmalek A, Machaca K., Protein Expr Purif. April 1, 2016; 120 148-52.


The Role of Flexible Loops in Folding, Trafficking and Activity of Equilibrative Nucleoside Transporters., Aseervatham J, Tran L, Machaca K, Boudker O., PLoS One. September 1, 2015; 10 (9): e0136779.   


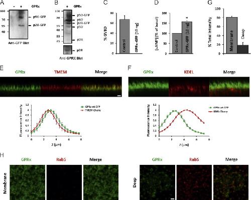
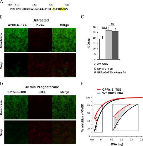
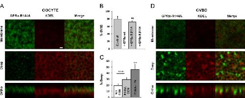
Role for endocytosis of a constitutively active GPCR (GPR185) in releasing vertebrate oocyte meiotic arrest., Nader N, Dib M, Daalis A, Kulkarni RP, Machaca K., Dev Biol. November 15, 2014; 395 (2): 355-66.   


The role of IP3 receptor channel clustering in Ca2+ wave propagation during oocyte maturation., Ullah A, Jung P, Ullah G, Machaca K., Prog Mol Biol Transl Sci. January 1, 2014; 123 83-101.


Mid-range Ca2+ signalling mediated by functional coupling between store-operated Ca2+ entry and IP3-dependent Ca2+ release., Courjaret R, Machaca K., Nat Commun. January 1, 2014; 5 3916.


The Xenopus TRPV6 homolog encodes a Mg(2+) -permeant channel that is inhibited by interaction with TRPC1., Courjaret R, Hubrack S, Daalis A, Dib M, Machaca K., J Cell Physiol. December 1, 2013; 228 (12): 2386-98.


Downregulation of store-operated Ca2+ entry during mammalian meiosis is required for the egg-to-embryo transition., Lee B, Palermo G, Machaca K., J Cell Sci. April 1, 2013; 126 (Pt 7): 1672-81.


How to make a good egg!: The need for remodeling of oocyte Ca(2+) signaling to mediate the egg-to-embryo transition., Nader N, Kulkarni RP, Dib M, Machaca K., Cell Calcium. January 1, 2013; 53 (1): 41-54.


Phosphorylation of the rat Ins(1,4,5)P₃ receptor at T930 within the coupling domain decreases its affinity to Ins(1,4,5)P₃., Haun S, Sun L, Hubrack S, Yule D, Machaca K., Channels (Austin). January 1, 2012; 6 (5): 379-84.   


Role of the STIM1 C-terminal domain in STIM1 clustering., Yu F, Sun L, Courjaret R, Machaca K., J Biol Chem. March 11, 2011; 286 (10): 8375-8384.


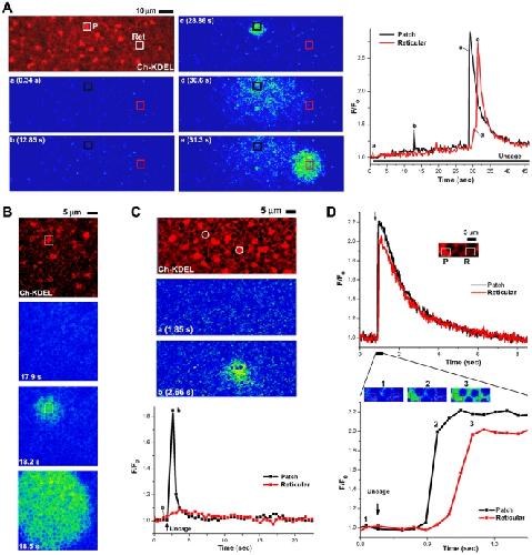
Endoplasmic reticulum remodeling tunes IP₃-dependent Ca²+ release sensitivity., Sun L, Yu F, Ullah A, Hubrack S, Daalis A, Jung P, Machaca K., PLoS One. January 1, 2011; 6 (11): e27928.   


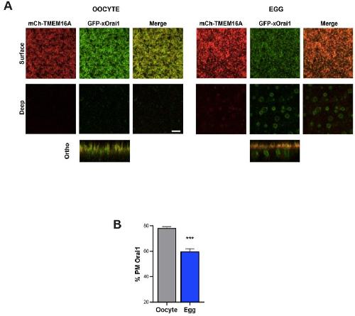
Constitutive recycling of the store-operated Ca2+ channel Orai1 and its internalization during meiosis., Yu F, Sun L, Machaca K., J Cell Biol. November 1, 2010; 191 (3): 523-35.   


Orai1 internalization and STIM1 clustering inhibition modulate SOCE inactivation during meiosis., Yu F, Sun L, Machaca K., Proc Natl Acad Sci U S A. October 13, 2009; 106 (41): 17401-6.


Kinase-dependent regulation of inositol 1,4,5-trisphosphate-dependent Ca2+ release during oocyte maturation., Sun L, Haun S, Jones RC, Edmondson RD, Machaca K., J Biol Chem. July 24, 2009; 284 (30): 20184-96.


Internalization of plasma membrane Ca2+-ATPase during Xenopus oocyte maturation., El-Jouni W, Haun S, Machaca K., Dev Biol. December 1, 2008; 324 (1): 99-107.   


Ca2+ homeostasis regulates Xenopus oocyte maturation., Sun L, Hodeify R, Haun S, Charlesworth A, MacNicol AM, Ponnappan S, Ponnappan U, Prigent C, Machaca K., Biol Reprod. April 1, 2008; 78 (4): 726-35.


Modeling Ca2+ signaling differentiation during oocyte maturation., Ullah G, Jung P, Machaca K., Cell Calcium. December 1, 2007; 42 (6): 556-64.


Zinc regulates the ability of Cdc25C to activate MPF/cdk1., Sun L, Chai Y, Hannigan R, Bhogaraju VK, Machaca K., J Cell Physiol. October 1, 2007; 213 (1): 98-104.


Vesicular traffic at the cell membrane regulates oocyte meiotic arrest., El-Jouni W, Haun S, Hodeify R, Hosein Walker A, Machaca K., Development. September 1, 2007; 134 (18): 3307-15.


Calcium signaling differentiation during Xenopus oocyte maturation., El-Jouni W, Jang B, Haun S, Machaca K., Dev Biol. December 15, 2005; 288 (2): 514-25.


Increased sensitivity and clustering of elementary Ca2+ release events during oocyte maturation., Machaca K., Dev Biol. November 1, 2004; 275 (1): 170-82.


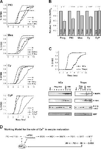
Ca(2+)(cyt) negatively regulates the initiation of oocyte maturation., Sun L, Machaca K., J Cell Biol. April 1, 2004; 165 (1): 63-75.   


Ca2+-calmodulin-dependent protein kinase II potentiates store-operated Ca2+ current., Machaca K., J Biol Chem. September 5, 2003; 278 (36): 33730-7.


Induction of maturation-promoting factor during Xenopus oocyte maturation uncouples Ca(2+) store depletion from store-operated Ca(2+) entry., Machaca K, Haun S., J Cell Biol. January 7, 2002; 156 (1): 75-85.   


Store-operated calcium entry inactivates at the germinal vesicle breakdown stage of Xenopus meiosis., Machaca K, Haun S., J Biol Chem. December 8, 2000; 275 (49): 38710-5.


Adenophostin A and inositol 1,4,5-trisphosphate differentially activate Cl- currents in Xenopus oocytes because of disparate Ca2+ release kinetics., Machaca K, Hartzell HC., J Biol Chem. February 19, 1999; 274 (8): 4824-31.


Reversible Ca gradients between the subplasmalemma and cytosol differentially activate Ca-dependent Cl currents., Machaca K, HC Hartzell., J Gen Physiol. February 1, 1999; 113 (2): 249-66.   


Asymmetrical distribution of Ca-activated Cl channels in Xenopus oocytes., Machaca K, Hartzell HC., Biophys J. March 1, 1998; 74 (3): 1286-95.


Effects of adenophostin-A and inositol-1,4,5-trisphosphate on Cl- currents in Xenopus laevis oocytes., Hartzell HC, Machaca K, Hirayama Y., Mol Pharmacol. April 1, 1997; 51 (4): 683-92.

???pagination.result.page??? 1