Click here to close Hello! We notice that you are using Internet Explorer, which is not supported by Xenbase and may cause the site to display incorrectly. We suggest using a current version of Chrome, FireFox, or Safari.

Profile Publications (30)
XB-PERS-1977

Publications By Jan-Michael M Peters

???pagination.result.count???

???pagination.result.page??? 1


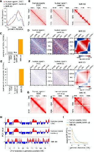
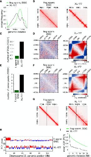
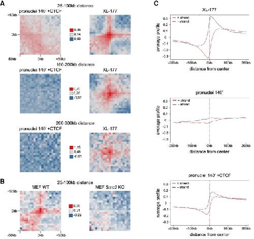
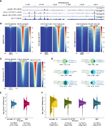
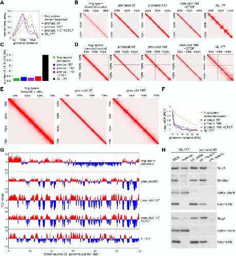
Cohesin and CTCF do not assemble TADs in Xenopus sperm and male pronuclei., Jessberger G, Várnai C, Stocsits RR, Tang W, Stary G, Peters JM., Genome Res. December 27, 2023; 33 (12): 2094-2107.   


Protein engineering of a ubiquitin-variant inhibitor of APC/C identifies a cryptic K48 ubiquitin chain binding site., Watson ER, Grace CRR, Zhang W, Miller DJ, Davidson IF, Prabu JR, Yu S, Bolhuis DL, Kulko ET, Vollrath R, Haselbach D, Stark H, Peters JM, Brown NG, Sidhu SS, Schulman BA., Proc Natl Acad Sci U S A. August 27, 2019; 116 (35): 17280-17289.


Aurora B and Cdk1 mediate Wapl activation and release of acetylated cohesin from chromosomes by phosphorylating Sororin., Nishiyama T, Sykora MM, Huis in 't Veld PJ, Mechtler K, Peters JM., Proc Natl Acad Sci U S A. August 13, 2013; 110 (33): 13404-9.


Spatial exclusivity combined with positive and negative selection of phosphorylation motifs is the basis for context-dependent mitotic signaling., Alexander J, Lim D, Joughin BA, Hegemann B, Hutchins JR, Ehrenberger T, Ivins F, Sessa F, Hudecz O, Nigg EA, Fry AM, Musacchio A, Stukenberg PT, Mechtler K, Peters JM, Smerdon SJ, Yaffe MB., Sci Signal. June 28, 2011; 4 (179): ra42.


Sororin mediates sister chromatid cohesion by antagonizing Wapl., Nishiyama T, Ladurner R, Schmitz J, Kreidl E, Schleiffer A, Bhaskara V, Bando M, Shirahige K, Hyman AA, Mechtler K, Peters JM., Cell. November 24, 2010; 143 (5): 737-49.


How cohesin and CTCF cooperate in regulating gene expression., Wendt KS, Peters JM., Chromosome Res. January 1, 2009; 17 (2): 201-14.


Human Scc4 is required for cohesin binding to chromatin, sister-chromatid cohesion, and mitotic progression., Watrin E, Schleiffer A, Tanaka K, Eisenhaber F, Nasmyth K, Peters JM., Curr Biol. May 9, 2006; 16 (9): 863-74.


Methods to measure ubiquitin-dependent proteolysis mediated by the anaphase-promoting complex., Kraft C, Gmachl M, Peters JM., Methods. January 1, 2006; 38 (1): 39-51.


Localization of the coactivator Cdh1 and the cullin subunit Apc2 in a cryo-electron microscopy model of vertebrate APC/C., Dube P, Herzog F, Gieffers C, Sander B, Riedel D, Müller SA, Engel A, Peters JM, Stark H., Mol Cell. December 22, 2005; 20 (6): 867-79.


Large-scale purification of the vertebrate anaphase-promoting complex/cyclosome., Herzog F, Peters JM., Methods Enzymol. January 1, 2005; 398 175-95.


Emi1 proteolysis: how SCF(beta-Trcp1) helps to activate the anaphase-promoting complex., Peters JM., Mol Cell. June 1, 2003; 11 (6): 1420-1.


The dissociation of cohesin from chromosomes in prophase is regulated by Polo-like kinase., Sumara I, Vorlaufer E, Stukenberg PT, Kelm O, Redemann N, Nigg EA, Peters JM., Mol Cell. March 1, 2002; 9 (3): 515-25.


Emi1 is a mitotic regulator that interacts with Cdc20 and inhibits the anaphase promoting complex., Reimann JD, Freed E, Hsu JY, Kramer ER, Peters JM, Jackson PK., Cell. June 1, 2001; 105 (5): 645-55.


Characterization of vertebrate cohesin complexes and their regulation in prophase., Sumara I, Vorlaufer E, Gieffers C, Peters BH, Peters JM., J Cell Biol. November 13, 2000; 151 (4): 749-62.   


Two distinct pathways remove mammalian cohesin from chromosome arms in prophase and from centromeres in anaphase., Waizenegger IC, Hauf S, Meinke A, Peters JM., Cell. October 27, 2000; 103 (3): 399-410.


Mitotic regulation of the APC activator proteins CDC20 and CDH1., Kramer ER, Scheuringer N, Podtelejnikov AV, Mann M, Peters JM., Mol Biol Cell. May 1, 2000; 11 (5): 1555-69.


Casein kinase I transduces Wnt signals., Peters JM, McKay RM, McKay JP, Graff JM., Nature. September 23, 1999; 401 (6751): 345-50.


Activation of the human anaphase-promoting complex by proteins of the CDC20/Fizzy family., Kramer ER, Gieffers C, Hölzl G, Hengstschläger M, Peters JM., Curr Biol. November 5, 1998; 8 (22): 1207-10.


Regulation of the cyclin B degradation system by an inhibitor of mitotic proteolysis., Vorlaufer E, Peters JM., Mol Biol Cell. July 1, 1998; 9 (7): 1817-31.


Topogenesis of a nucleolar protein: determination of molecular segments directing nucleolar association., Zirwes RF, Kouzmenko AP, Peters JM, Franke WW, Schmidt-Zachmann MS., Mol Biol Cell. February 1, 1997; 8 (2): 231-48.


Anaphase initiation in Saccharomyces cerevisiae is controlled by the APC-dependent degradation of the anaphase inhibitor Pds1p., Cohen-Fix O, Peters JM, Kirschner MW, Koshland D., Genes Dev. December 15, 1996; 10 (24): 3081-93.


Identification of BIME as a subunit of the anaphase-promoting complex., Peters JM, King RW, Höög C, Kirschner MW., Science. November 15, 1996; 274 (5290): 1199-201.


Identification of a novel ubiquitin-conjugating enzyme involved in mitotic cyclin degradation., Yu H, King RW, Peters JM, Kirschner MW., Curr Biol. April 1, 1996; 6 (4): 455-66.


An NSF-like ATPase, p97, and NSF mediate cisternal regrowth from mitotic Golgi fragments., Rabouille C, Levine TP, Peters JM, Warren G., Cell. September 22, 1995; 82 (6): 905-14.


A 20S complex containing CDC27 and CDC16 catalyzes the mitosis-specific conjugation of ubiquitin to cyclin B., King RW, Peters JM, Tugendreich S, Rolfe M, Hieter P, Kirschner MW., Cell. April 21, 1995; 81 (2): 279-88.


Distinct 19 S and 20 S subcomplexes of the 26 S proteasome and their distribution in the nucleus and the cytoplasm., Peters JM, Franke WW, Kleinschmidt JA., J Biol Chem. March 11, 1994; 269 (10): 7709-18.


Structural features of the 26 S proteasome complex., Peters JM, Cejka Z, Harris JR, Kleinschmidt JA, Baumeister W., J Mol Biol. December 20, 1993; 234 (4): 932-7.


Ubiquitous soluble Mg(2+)-ATPase complex. A structural study., Peters JM, Harris JR, Lustig A, Müller S, Engel A, Volker S, Franke WW., J Mol Biol. January 20, 1992; 223 (2): 557-71.


Ultrastructure of the approximately 26S complex containing the approximately 20S cylinder particle (multicatalytic proteinase/proteasome)., Peters JM, Harris JR, Kleinschmidt JA., Eur J Cell Biol. December 1, 1991; 56 (2): 422-32.


An abundant and ubiquitous homo-oligomeric ring-shaped ATPase particle related to the putative vesicle fusion proteins Sec18p and NSF., Peters JM, Walsh MJ, Franke WW., EMBO J. June 1, 1990; 9 (6): 1757-67.

???pagination.result.page??? 1