|
XB-PERS-1975
Publications By Elena Bossi
???pagination.result.count??????pagination.result.page??? 1
|
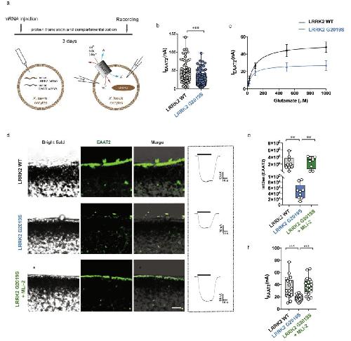
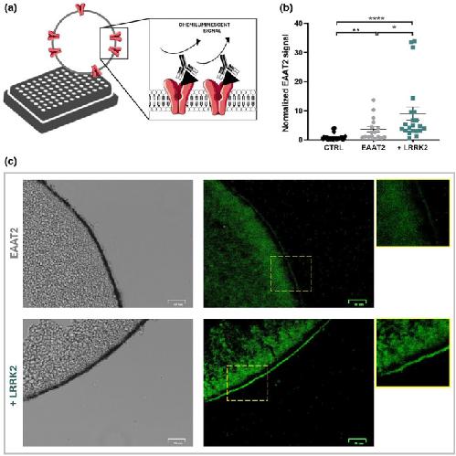
The kinase LRRK2 is required for the physiological function and expression of the glial glutamate transporter EAAT2 (SLC1A2)., Di Iacovo A, D'Agostino C, Bhatt M, Romanazzi T, Giovannardi S, Cinquetti R, Roseti C, Bossi E., J Neurochem. January 1, 2025; 169 (1): e16265. |
|
The "www" of Xenopus laevis Oocytes: The Why, When, What of Xenopus laevis Oocytes in Membrane Transporters Research., Bhatt M, Di Iacovo A, Romanazzi T, Roseti C, Cinquetti R, Bossi E., Membranes (Basel). September 25, 2022; 12 (10): |
|
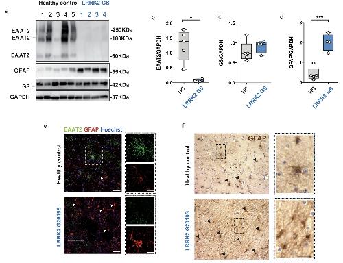
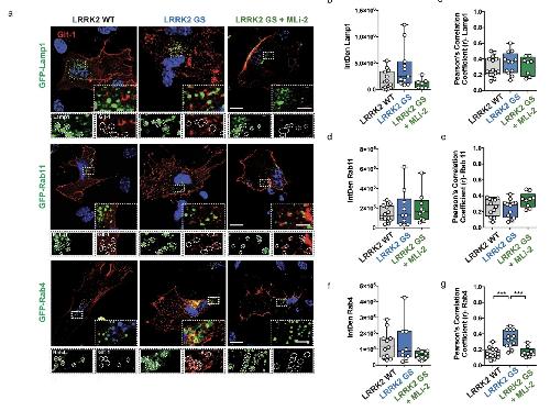
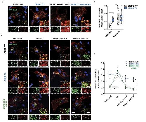
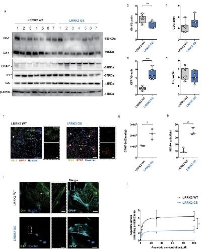
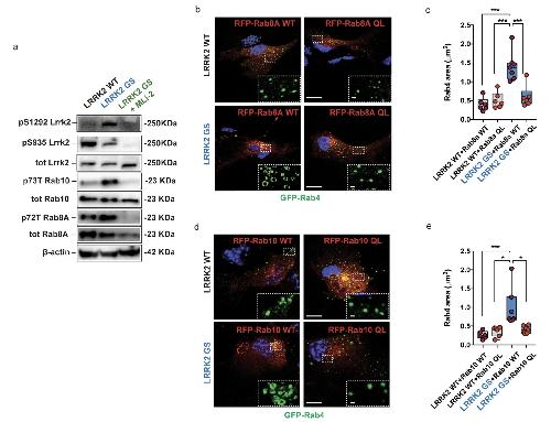
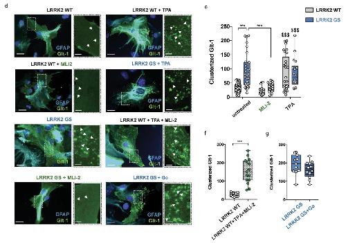
Trafficking of the glutamate transporter is impaired in LRRK2-related Parkinson's disease., Iovino L, Giusti V, Pischedda F, Giusto E, Plotegher N, Marte A, Battisti I, Di Iacovo A, Marku A, Piccoli G, Bandopadhyay R, Perego C, Bonifacino T, Bonanno G, Roseti C, Bossi E, Arrigoni G, Bubacco L, Greggio E, Hilfiker S, Civiero L., Acta Neuropathol. July 21, 2022; 144 (1): 81-106. |
|
Functional characterization of Atlantic salmon (Salmo salar L.) PepT2 transporters., Vacca F, Gomes AS, Murashita K, Cinquetti R, Roseti C, Barca A, Rønnestad I, Verri T, Bossi E., J Physiol. May 1, 2022; 600 (10): 2377-2400. |
|
The Lepidopteran KAAT1 and CAATCH1: Orthologs to Understand Structure-Function Relationships in Mammalian SLC6 Transporters., Castagna M, Cinquetti R, Verri T, Vacca F, Giovanola M, Barca A, Romanazzi T, Roseti C, Galli A, Bossi E., Neurochem Res. January 1, 2022; 47 (1): 111-126. |
|
Bile Acids Gate Dopamine Transporter Mediated Currents., Romanazzi T, Zanella D, Cheng MH, Smith B, Carter AM, Galli A, Bahar I, Bossi E., Front Chem. December 10, 2021; 9 753990. |
|
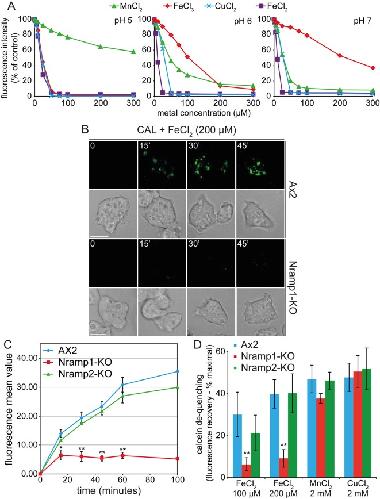
Characterization of Transport Activity of SLC11 Transporters in Xenopus laevis Oocytes by Fluorophore Quenching., Cinquetti R, Imperiali FG, Bozzaro S, Zanella D, Vacca F, Roseti C, Peracino B, Castagna M, Bossi E., SLAS Discov. July 1, 2021; 26 (6): 798-810. |
|
Identification and characterization of the Atlantic salmon peptide transporter 1a., Gomes AS, Vacca F, Cinquetti R, Murashita K, Barca A, Bossi E, Rønnestad I, Verri T., Am J Physiol Cell Physiol. January 1, 2020; 318 (1): C191-C204. |
|
The peptide transporter 1a of the zebrafish Danio rerio, an emerging model in nutrigenomics and nutrition research: molecular characterization, functional properties, and expression analysis., Vacca F, Barca A, Gomes AS, Mazzei A, Piccinni B, Cinquetti R, Del Vecchio G, Romano A, Rønnestad I, Bossi E, Verri T., Genes Nutr. December 19, 2019; 14 33. |
|
The direct permeation of nanoparticles through the plasma membrane transiently modifies its properties., Zanella D, Bossi E, Gornati R, Faria N, Powell J, Bernardini G., Biochim Biophys Acta Biomembr. October 1, 2019; 1861 (10): 182997. |
|
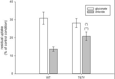
Threonine 67 is a key component in the coupling of the NSS amino acid transporter KAAT1., Giovanola M, Vollero A, Cinquetti R, Bossi E, Forrest LR, Di Cairano ES, Castagna M., Biochim Biophys Acta Biomembr. May 1, 2018; 1860 (5): 1179-1186. |
|
Amino acid transporter B(0)AT1 (slc6a19) and ancillary protein: impact on function., Margheritis E, Imperiali FG, Cinquetti R, Vollero A, Terova G, Rimoldi S, Girardello R, Bossi E., Pflugers Arch. August 1, 2016; 468 (8): 1363-74. |
|
Cobalt oxide nanoparticles can enter inside the cells by crossing plasma membranes., Bossi E, Zanella D, Gornati R, Bernardini G., Sci Rep. February 29, 2016; 6 22254. |
|
The D-amino acid transport by the invertebrate SLC6 transporters KAAT1 and CAATCH1 from Manduca sexta., Vollero A, Imperiali FG, Cinquetti R, Margheritis E, Peres A, Bossi E., Physiol Rep. February 1, 2016; 4 (4): |
|
Dictyostelium Nramp1, which is structurally and functionally similar to mammalian DMT1 transporter, mediates phagosomal iron efflux., Buracco S, Peracino B, Cinquetti R, Signoretto E, Vollero A, Imperiali F, Castagna M, Bossi E, Bozzaro S., J Cell Sci. September 1, 2015; 128 (17): 3304-16. |
|
Functional properties of a newly cloned fish ortholog of the neutral amino acid transporter B0AT1 (SLC6A19)., Margheritis E, Terova G, Cinquetti R, Peres A, Bossi E., Comp Biochem Physiol A Mol Integr Physiol. October 1, 2013; 166 (2): 285-92. |
|
Characterization of the transport of lysine-containing dipeptides by PepT1 orthologs expressed in Xenopus laevis oocytes., Margheritis E, Terova G, Oyadeyi AS, Renna MD, Cinquetti R, Peres A, Bossi E., Comp Biochem Physiol A Mol Integr Physiol. March 1, 2013; 164 (3): 520-8. |
|
An inverse relationship links temperature and substrate apparent affinity in the ion-coupled cotransporters rGAT1 and KAAT1., Peres A, Vollero A, Margheritis E, D'Antoni F, Bossi E., Int J Mol Sci. November 22, 2012; 13 (12): 15565-74. |
|
Temperature effects on the kinetic properties of the rabbit intestinal oligopeptide cotransporter PepT1., Bossi E, Cherubino F, Margheritis E, Oyadeyi AS, Vollero A, Peres A., Pflugers Arch. August 1, 2012; 464 (2): 183-91. |
|
Role of a conserved glycine triplet in the NSS amino acid transporter KAAT1., Giovanola M, D'Antoni F, Santacroce M, Mari SA, Cherubino F, Bossi E, Sacchi VF, Castagna M., Biochim Biophys Acta. July 1, 2012; 1818 (7): 1737-44. |
|
Pre-steady-state and reverse transport currents in the GABA transporter GAT1., Cherubino F, Bertram S, Bossi E, Peres A., Am J Physiol Cell Physiol. April 15, 2012; 302 (8): C1096-108. |
|
An aspartate residue in the external vestibule of GLYT2 (glycine transporter 2) controls cation access and transport coupling., Pérez-Siles G, Núñez E, Morreale A, Jiménez E, Leo-Macías A, Pita G, Cherubino F, Sangaletti R, Bossi E, Ortíz AR, Aragón C, López-Corcuera B., Biochem J. March 1, 2012; 442 (2): 323-34. |
|
GABA reverse transport by the neuronal cotransporter GAT1: influence of internal chloride depletion., Bertram S, Cherubino F, Bossi E, Castagna M, Peres A., Am J Physiol Cell Physiol. November 1, 2011; 301 (5): C1064-73. |
|
Functional and structural determinants of reverse operation in the pH-dependent oligopeptide transporter PepT1., Renna MD, Oyadeyi AS, Bossi E, Kottra G, Peres A., Cell Mol Life Sci. September 1, 2011; 68 (17): 2961-75. |
|
Residues R282 and D341 act as electrostatic gates in the proton-dependent oligopeptide transporter PepT1., Bossi E, Renna MD, Sangaletti R, D'Antoni F, Cherubino F, Kottra G, Peres A., J Physiol. February 1, 2011; 589 (Pt 3): 495-510. |
|
Unified modeling of the mammalian and fish proton-dependent oligopeptide transporter PepT1., Renna MD, Sangaletti R, Bossi E, Cherubino F, Kottra G, Peres A., Channels (Austin). January 1, 2011; 5 (1): 89-99. |
|
Transient currents in the glycine cotransporter GlyT1 reveal different steps in transport mechanism., Cherubino F, Bossi E, Miszner A, Ghezzi C, Peres A., J Mol Neurosci. June 1, 2010; 41 (2): 243-51. |
|
GABA transporter lysine 448: a key residue for tricyclic antidepressants interaction., Cherubino F, Miszner A, Renna MD, Sangaletti R, Giovannardi S, Bossi E., Cell Mol Life Sci. December 1, 2009; 66 (23): 3797-808. |
|
Functional expression of the oligopeptide transporter PepT1 from the sea bass (Dicentrarchus labrax)., Sangaletti R, Terova G, Peres A, Bossi E, Corà S, Saroglia M., Pflugers Arch. November 1, 2009; 459 (1): 47-54. |
|
Structural and functional basis of amino acid specificity in the invertebrate cotransporter KAAT1., Miszner A, Peres A, Castagna M, Bettè S, Giovannardi S, Cherubino F, Bossi E., J Physiol. June 15, 2007; 581 (Pt 3): 899-913. |
|
Oligomeric structure of the neutral amino acid transporters KAAT1 and CAATCH1., Bossi E, Soragna A, Miszner A, Giovannardi S, Frangione V, Peres A., Am J Physiol Cell Physiol. April 1, 2007; 292 (4): C1379-87. |
|
Exogenous protein expression in Xenopus oocytes: basic procedures., Bossi E, Fabbrini MS, Ceriotti A., Methods Mol Biol. January 1, 2007; 375 107-31. |
|
Electrogenic kinetics of a mammalian intestinal type IIb Na(+)/P(i) cotransporter., Forster IC, Virkki L, Bossi E, Murer H, Biber J., J Membr Biol. January 1, 2006; 212 (3): 177-90. |
|
Functionally independent subunits in the oligomeric structure of the GABA cotransporter rGAT1., Soragna A, Bossi E, Giovannardi S, Pisani R, Peres A., Cell Mol Life Sci. December 1, 2005; 62 (23): 2877-85. |
|
Relations between substrate affinities and charge equilibration rates in the rat GABA cotransporter GAT1., Soragna A, Bossi E, Giovannardi S, Pisani R, Peres A., J Physiol. January 15, 2005; 562 (Pt 2): 333-45. |
|
Structural domains involved in substrate selectivity in two neutral amino acid transporters., Soragna A, Mari SA, Pisani R, Peres A, Castagna M, Sacchi VF, Bossi E., Am J Physiol Cell Physiol. September 1, 2004; 287 (3): C754-61. |
|
Glutamate 59 is critical for transport function of the amino acid cotransporter KAAT1., Sacchi VF, Castagna M, Mari SA, Perego C, Bossi E, Peres A., Am J Physiol Cell Physiol. September 1, 2003; 285 (3): C623-32. |
|
Cl- affects the function of the GABA cotransporter rGAT1 but preserves the mutal relationship between transient and transport currents., Giovannardi S, Fesce R, Bossi E, Binda F, Peres A., Cell Mol Life Sci. March 1, 2003; 60 (3): 550-6. |
|
The relation between charge movement and transport-associated currents in the rat GABA cotransporter rGAT1., Fesce R, Giovannardi S, Binda F, Bossi E, Peres A., J Physiol. December 15, 2002; 545 (3): 739-50. |
|
Role of anion-cation interactions on the pre-steady-state currents of the rat Na(+)-Cl(-)-dependent GABA cotransporter rGAT1., Bossi E, Giovannardi S, Binda F, Forlani G, Peres A., J Physiol. June 1, 2002; 541 (Pt 2): 343-50. |
|
Mutation K448E in the external loop 5 of rat GABA transporter rGAT1 induces pH sensitivity and alters substrate interactions., Forlani G, Bossi E, Ghirardelli R, Giovannardi S, Binda F, Bonadiman L, Ielmini L, Peres A., J Physiol. October 15, 2001; 536 (Pt 2): 479-94. |
|
Three kinds of currents in the canine betaine-GABA transporter BGT-1 expressed in Xenopus laevis oocytes., Forlani G, Bossi E, Perego C, Giovannardi S, Peres A., Biochim Biophys Acta. April 23, 2001; 1538 (2-3): 172-80. |
|
Effects of pH on the uncoupled, coupled and pre-steady-state currents at the amino acid transporter KAAT1 expressed in Xenopus oocytes., Peres A, Bossi E., J Physiol. May 15, 2000; 525 Pt 1 83-9. |
|
Simultaneous measurements of ionic currents and leucine uptake at the amino acid cotransporter KAAT1 expressed in Xenopus laevis oocytes., Bossi E, Vincenti S, Sacchi VF, Peres A., Biochim Biophys Acta. January 10, 2000; 1495 (1): 34-9. |
|
Ionic selectivity of the coupled and uncoupled currents carried by the amino acid transporter KAAT1., Bossi E, Sacchi VF, Peres A., Pflugers Arch. November 1, 1999; 438 (6): 788-96. |
|
Ion binding and permeation through the lepidopteran amino acid transporter KAAT1 expressed in Xenopus oocytes., Bossi E, Centinaio E, Castagna M, Giovannardi S, Vincenti S, Sacchi VF, Peres A., J Physiol. March 15, 1999; 515 ( Pt 3) 729-42. |
|
Regulation of cardiac L-type Ca2+ channel by coexpression of G(alpha s) in Xenopus oocytes., Blumenstein Y, Ivanina T, Shistik E, Bossi E, Peres A, Dascal N., FEBS Lett. February 5, 1999; 444 (1): 78-84. |
|
Ca2+-dependence of the depolarization-inducible Na+ current of Xenopus oocytes., Bossi E, Centinaio E, Moriondo A, Peres A., J Cell Physiol. February 1, 1998; 174 (2): 154-9. |
|
Properties of the Ca(2+)-activated Cl- current of Xenopus oocytes., Centinaio E, Bossi E, Peres A., Cell Mol Life Sci. July 1, 1997; 53 (7): 604-10. |
???pagination.result.page??? 1
