Click here to close Hello! We notice that you are using Internet Explorer, which is not supported by Xenbase and may cause the site to display incorrectly. We suggest using a current version of Chrome, FireFox, or Safari.

Profile Publications (18)
XB-PERS-1965

Publications By Robb Krumlauf

???pagination.result.count???

???pagination.result.page??? 1


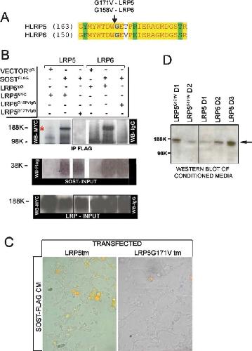
Bone density ligand, Sclerostin, directly interacts with LRP5 but not LRP5G171V to modulate Wnt activity., Ellies DL, Viviano B, McCarthy J, Rey JP, Itasaki N, Saunders S, Krumlauf R., J Bone Miner Res. November 1, 2006; 21 (11): 1738-49.   


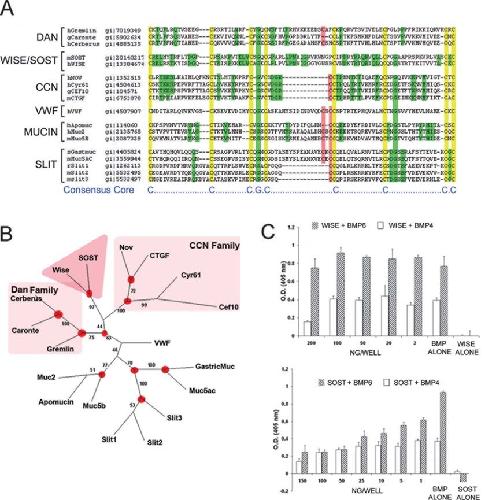
Wise, a context-dependent activator and inhibitor of Wnt signalling., Itasaki N, Jones CM, Mercurio S, Rowe A, Domingos PM, Smith JC, Krumlauf R., Development. September 1, 2003; 130 (18): 4295-305.   


Initiating Hox gene expression: in the early chick neural tube differential sensitivity to FGF and RA signaling subdivides the HoxB genes in two distinct groups., Bel-Vialar S, Itasaki N, Krumlauf R., Development. November 1, 2002; 129 (22): 5103-15.   


Krox20 and kreisler co-operate in the transcriptional control of segmental expression of Hoxb3 in the developing hindbrain., Manzanares M, Nardelli J, Gilardi-Hebenstreit P, Marshall H, Giudicelli F, Martínez-Pastor MT, Krumlauf R, Charnay P., EMBO J. February 1, 2002; 21 (3): 365-76.


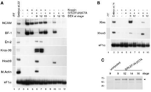
The Wnt/beta-catenin pathway posteriorizes neural tissue in Xenopus by an indirect mechanism requiring FGF signalling., Domingos PM, Itasaki N, Jones CM, Mercurio S, Sargent MG, Smith JC, Krumlauf R., Dev Biol. November 1, 2001; 239 (1): 148-60.   


Independent regulation of initiation and maintenance phases of Hoxa3 expression in the vertebrate hindbrain involve auto- and cross-regulatory mechanisms., Manzanares M, Bel-Vialar S, Ariza-McNaughton L, Ferretti E, Marshall H, Maconochie MM, Blasi F, Krumlauf R., Development. September 1, 2001; 128 (18): 3595-607.


Regulatory analysis of the mouse Hoxb3 gene: multiple elements work in concert to direct temporal and spatial patterns of expression., Kwan CT, Tsang SL, Krumlauf R, Sham MH., Dev Biol. April 1, 2001; 232 (1): 176-90.


Conserved and distinct roles of kreisler in regulation of the paralogous Hoxa3 and Hoxb3 genes., Manzanares M, Cordes S, Ariza-McNaughton L, Sadl V, Maruthainar K, Barsh G, Krumlauf R., Development. February 1, 1999; 126 (4): 759-69.


Initiation of rhombomeric Hoxb4 expression requires induction by somites and a retinoid pathway., Gould A, Itasaki N, Krumlauf R., Neuron. July 1, 1998; 21 (1): 39-51.


Misexpression of Cwnt8C in the mouse induces an ectopic embryonic axis and causes a truncation of the anterior neuroectoderm., Pöpperl H, Schmidt C, Wilson V, Hume CR, Dodd J, Krumlauf R, Beddington RS., Development. August 1, 1997; 124 (15): 2997-3005.


Segmental regulation of Hoxb-3 by kreisler., Manzanares M, Cordes S, Kwan CT, Sham MH, Barsh GS, Krumlauf R., Nature. May 8, 1997; 387 (6629): 191-5.


Positive cross-regulation and enhancer sharing: two mechanisms for specifying overlapping Hox expression patterns., Gould A, Morrison A, Sproat G, White RA, Krumlauf R., Genes Dev. April 1, 1997; 11 (7): 900-13.


Transposon tools for recombinant DNA manipulation: characterization of transcriptional regulators from yeast, Xenopus, and mouse., Morgan BA, Conlon FL, Manzanares M, Millar JB, Kanuga N, Sharpe J, Krumlauf R, Smith JC, Sedgwick SG., Proc Natl Acad Sci U S A. April 2, 1996; 93 (7): 2801-6.


Plasticity of transposed rhombomeres: Hox gene induction is correlated with phenotypic modifications., Grapin-Botton A, Bonnin MA, McNaughton LA, Krumlauf R, Le Douarin NM., Development. September 1, 1995; 121 (9): 2707-21.


Molecular mechanisms of pattern formation in the vertebrate hindbrain., Nieto MA, Bradley LC, Hunt P, Das Gupta R, Krumlauf R, Wilkinson DG., Ciba Found Symp. January 1, 1992; 165 92-102; discussion 102-7.


Retinoic acid causes abnormal development and segmental patterning of the anterior hindbrain in Xenopus embryos., Papalopulu N, Clarke JD, Bradley L, Wilkinson D, Krumlauf R, Holder N., Development. December 1, 1991; 113 (4): 1145-58.   


The expression of murine Hox-2 genes is dependent on the differentiation pathway and displays a collinear sensitivity to retinoic acid in F9 cells and Xenopus embryos., Papalopulu N, Lovell-Badge R, Krumlauf R., Nucleic Acids Res. October 25, 1991; 19 (20): 5497-506.


Characterization of a murine homeo box gene, Hox-2.6, related to the Drosophila Deformed gene., Graham A, Papalopulu N, Lorimer J, McVey JH, Tuddenham EG, Krumlauf R., Genes Dev. November 1, 1988; 2 (11): 1424-38.

???pagination.result.page??? 1